Suppr超能文献

与原发性纤毛运动障碍和精子鞭毛多种形态异常相关的新型复合杂合变异体。

Novel Compound Heterozygous Variants in Associated with Primary Ciliary Dyskinesia and Multiple Morphological Abnormalities of the Sperm Flagella.

作者信息

Xu Yingjie, Yang Binyi, Lei Cheng, Yang Danhui, Ding Shuizi, Lu Chenyang, Wang Lin, Guo Ting, Wang Rongchun, Luo Hong

机构信息

Department of Pulmonary and Critical Care Medicine, The Second Xiangya Hospital, Central South University, Changsha, Hunan, 410011, People's Republic of China.

Research Unit of Respiratory Disease, The Second Xiangya Hospital, Central South University, Changsha, Hunan, 410011, People's Republic of China.

出版信息

Pharmgenomics Pers Med. 2022 Apr 15;15:341-350. doi: 10.2147/PGPM.S359821. eCollection 2022.

Abstract

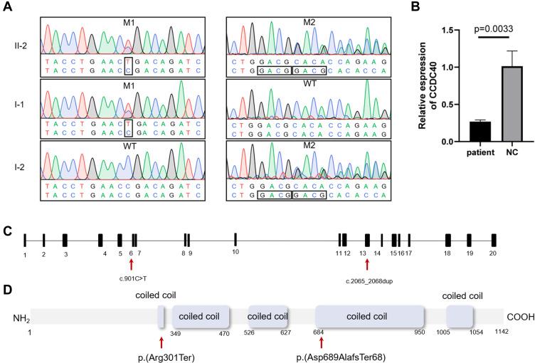
Primary ciliary dyskinesia (PCD) is a rare genetic disease caused by mutations of genes coding motile-cilia-related proteins. variants can cause PCD via disrupting the assembling of inner dynein and dynein regulating complex in cilia and flagella, but none has been reported associated with multiple morphological abnormalities of the sperm flagella (MMAF). We identified and validated the disease-causing variants in our patient via whole-exome and Sanger sequencing. We used high-speed video microscopy analysis (HSVA) and immunofluorescence to analyze the functional and structural deficiency of respiratory cilia. Papanicolaou staining and scanning electron microscope was applied to analyze the morphological sperm defects resulted from the PCD associated variants. We identified novel compound variants (c.901C>T, p.(Arg301*); c.2065_2068dup, p.(Ala690Glyfs*67)) in in a male patient with male infertility. HSVA revealed the rigid and stiff ciliary beating pattern. Immunofluorescence indicated loss of inner dynein arm protein DNAH2 both in cilia and the sperms of the patient. Diagnosis of MMAF was confirmed through sperm Papanicolaou staining and scanning electron microscope. We first describe a patient with a combination of PCD and MMAF associated with novel compound heterozygous variants in . Our results present initial evidence that associated with MMAF, which expands the genetic spectrum of PCD and MMAF and provides precise clinical genetic counseling to this family.

摘要

原发性纤毛运动障碍(PCD)是一种罕见的遗传性疾病,由编码运动纤毛相关蛋白的基因突变引起。这些变异可通过破坏纤毛和鞭毛中内动力蛋白和动力蛋白调节复合体的组装而导致PCD,但尚未有与精子鞭毛多重形态异常(MMAF)相关的报道。我们通过全外显子测序和桑格测序鉴定并验证了我们患者中的致病变异。我们使用高速视频显微镜分析(HSVA)和免疫荧光来分析呼吸道纤毛的功能和结构缺陷。应用巴氏染色和扫描电子显微镜分析由PCD相关变异导致的精子形态缺陷。我们在一名男性不育患者中鉴定出新型复合变异(c.901C>T,p.(Arg301*); c.2065_2068dup,p.(Ala690Glyfs*67))。HSVA显示纤毛摆动模式僵硬。免疫荧光表明患者的纤毛和精子中均缺乏内动力蛋白臂蛋白DNAH2。通过精子巴氏染色和扫描电子显微镜确诊为MMAF。我们首次描述了一名同时患有PCD和MMAF且与新型复合杂合变异相关的患者。我们的结果提供了初步证据,表明[此处原文似乎缺失具体基因信息]与MMAF相关,这扩展了PCD和MMAF的遗传谱,并为该家族提供了精确的临床遗传咨询。

https://cdn.ncbi.nlm.nih.gov/pmc/blobs/2fe8/9017783/cd930cce62a5/PGPM-15-341-g0001.jpg

文献AI研究员

20分钟写一篇综述,助力文献阅读效率提升50倍。

立即体验

用中文搜PubMed

大模型驱动的PubMed中文搜索引擎

马上搜索

文档翻译

学术文献翻译模型,支持多种主流文档格式。

立即体验