Suppr超能文献

骨关节炎的关键诊断标志物和免疫浸润的鉴定。

Identification of Key Diagnostic Markers and Immune Infiltration in Osteoarthritis.

机构信息

Department of Orthopaedics, The Affiliated Hospital of Qingdao University, Qingdao, Shandong 266500, China.

出版信息

Comb Chem High Throughput Screen. 2023;26(2):410-423. doi: 10.2174/1386207325666220426083526.

Abstract

BACKGROUND

Osteoarthritis (OA) is a worldwide chronic disease of the articulating joints. An increasing body of data demonstrates the immune system's involvement in osteoarthritis. The molecular mechanisms of OA are still unclear. This study aimed to search for OA immunerelated hub genes and determine appropriate diagnostic markers to help the detection and treatment of the disease.

METHODS

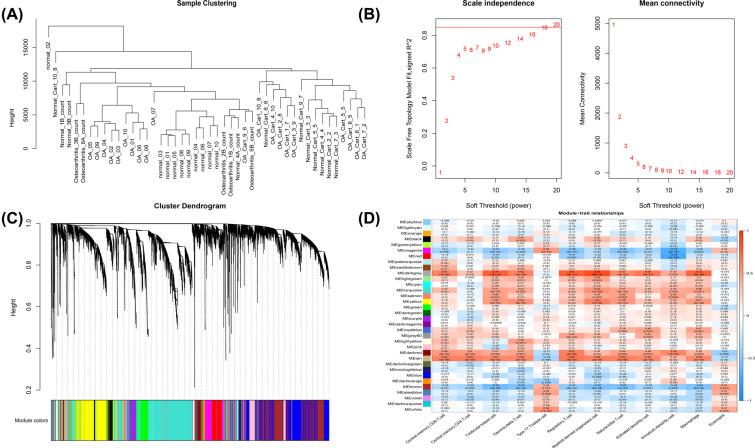
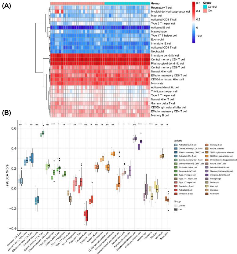
Gene expression data were downloaded from the GEO database. Firstly, we analyzed and identified the differentially expressed genes (DEGs) using R packages. Meanwhile, ssGSEA was used to determine the activation degree of immune-related genes (IRGs), and WGCNA analysis was applied to search for co-expressed gene modules associated with immune cells. Then, critical networks and hub genes were found in the PPI network. Gene Ontology (GO) annotation and Kyoto Encyclopedia of Gene and Genomes (KEGG) pathway enrichment analyzed the biological functions of genes. The ability of the hub genes to differentiate OA from controls was assessed by the area under the ROC curve. A miRNA and transcription factor (TF) regulatory network was constructed according to their relationship with hub genes. Finally, the validation of hub genes was carried out by qPCR.

RESULTS

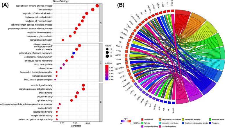
In total, 353 DEGs were identified in OA patients compared with controls, including 222 upregulated and 131 downregulated genes. WGCNA successfully identified 34 main functional modules involved in the pathogenesis of OA. The most crucial functional module involved in OA included 89 genes. 19 immune-related genes were obtained by overlapping DEGs with the darkgrey module. The String database was constructed using the protein-protein interaction (PPI) network of 19 target genes, and 7 hub genes were identified by MCODE. ROC curve showed that 7 hub genes were potential biomarkers of OA. The expression levels of hub genes were validated by qPCR, and the results were consistent with those from bioinformatic analyses.

CONCLUSION

Immune-related hub genes, including TYROBP, ITGAM, ITGB2, C1QC, MARCO, C1QB, and TLR8, may play critical roles in OA development. ITGAM had the highest correction on immune cells.

摘要

背景

骨关节炎(OA)是一种全球范围内的关节疾病。越来越多的数据表明免疫系统参与了骨关节炎的发生。OA 的分子机制仍不清楚。本研究旨在寻找 OA 免疫相关的枢纽基因,并确定合适的诊断标志物,以帮助疾病的检测和治疗。

方法

从 GEO 数据库中下载基因表达数据。首先,我们使用 R 包分析和鉴定差异表达基因(DEGs)。同时,使用 ssGSEA 确定免疫相关基因(IRGs)的激活程度,应用 WGCNA 分析寻找与免疫细胞相关的共表达基因模块。然后,在 PPI 网络中找到关键网络和枢纽基因。基因本体(GO)注释和京都基因与基因组百科全书(KEGG)通路富集分析基因的生物学功能。通过 ROC 曲线下面积评估枢纽基因区分 OA 患者与对照组的能力。根据与枢纽基因的关系构建 miRNA 和转录因子(TF)调控网络。最后,通过 qPCR 验证枢纽基因。

结果

共鉴定出 OA 患者与对照组相比的 353 个 DEGs,包括 222 个上调基因和 131 个下调基因。WGCNA 成功鉴定出 34 个主要的功能模块,涉及 OA 的发病机制。与 OA 最相关的功能模块包括 89 个基因。通过将 DEGs 与深灰色模块重叠,获得了 19 个免疫相关基因。使用蛋白质-蛋白质相互作用(PPI)网络构建了 String 数据库,并用 MCODE 识别出 7 个枢纽基因。ROC 曲线表明,7 个枢纽基因可能是 OA 的潜在生物标志物。通过 qPCR 验证了枢纽基因的表达水平,结果与生物信息学分析一致。

结论

免疫相关的枢纽基因,包括 TYROBP、ITGAM、ITGB2、C1QC、MARCO、C1QB 和 TLR8,可能在 OA 发展中起关键作用。ITGAM 对免疫细胞的校正作用最高。

https://cdn.ncbi.nlm.nih.gov/pmc/blobs/8de1/10202085/9ff43fc2d501/CCHTS-26-410_F1.jpg

文献AI研究员

20分钟写一篇综述,助力文献阅读效率提升50倍。

立即体验

用中文搜PubMed

大模型驱动的PubMed中文搜索引擎

马上搜索

文档翻译

学术文献翻译模型,支持多种主流文档格式。

立即体验