Suppr超能文献

系统性红斑狼疮中诊断基因标志物的鉴定及免疫浸润

Identification of Diagnostic Gene Markers and Immune Infiltration in Systemic Lupus.

作者信息

Hu Hongtao, He Chengsong

机构信息

Department of Rheumatology and Immunology, Southwest Medical University, Sichuan Province 646000, China.

出版信息

Comput Math Methods Med. 2022 May 10;2022:3386999. doi: 10.1155/2022/3386999. eCollection 2022.

Abstract

BACKGROUND

Systemic lupus erythematosus (SLE) is an autoimmune disease involving multiple organs, with atypical clinical manifestations and indefinite diagnosis and treatment. So far, the etiology of the disease is not completely clear. Current studies have known the interaction of genetic system, endocrine system, infection, environment, and other factors. Due to abnormal immune function, the human body, with the participation of various immune cells such as T cells and B cells, abnormally recognizes autoantigens, so as to produce a variety of autoantibodies and combine them to form immune complexes. These complexes will stay in the skin, kidney, serosa cavity, large joints, and even the central nervous system, resulting in multisystem damage of the body. The disease is heterogeneous, and it can show different symptoms in different populations and different disease stages; patients with systemic lupus erythematosus need individualized diagnosis and treatment. Therefore, we aimed to search for SLE immune-related hub genes and determine appropriate diagnostic genes to provide help for the detection and treatment of the disease.

METHODS

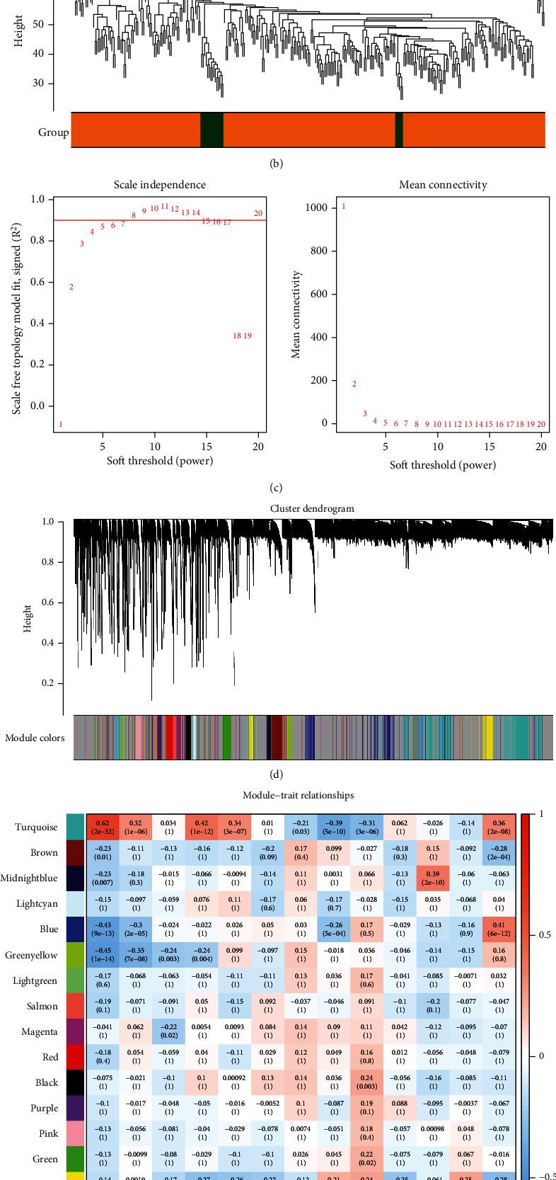
Gene expression data of whole blood samples of SLE patients and healthy controls were downloaded from the GEO database. Firstly, we analyzed and identified the differentially expressed genes between SLE and the normal population. Meanwhile, the single-sample gene set enrichment analysis (ssGSEA) was used to identify the activation degree of immune-related pathways based on gene expression profile of different patients, and weighted gene coexpression network analysis (WGCNA) was used to search for coexpressed gene modules associated with immune cells. Then, key networks and corresponding genes were found in the protein-protein interaction (PPI) network. The above corresponding genes were hub genes. After that, this study used receiver operating characteristic (ROC) curve to evaluate hub gene in order to verify its ability to distinguish SLE from the healthy control group, and miRNA and transcription factor regulatory network analyses were performed for hub genes.

RESULTS

Through bioinformatics technology, compared with the healthy control group, 2996 common differentially expressed genes (DEGs) were found in SLE patients, of which 1639 genes were upregulated and 1357 genes were downregulated. These differential genes were analyzed by ssGSEA to obtain the enrichment fraction of immune-related pathways. Next, the samples were selected by WGCNA analysis, and a total of 18 functional modules closely related to the pathogenesis of SLE were obtained. Thirdly, the correlation between the above modules and the enrichment fraction of immune-related pathways was analyzed, and the turquoise module with the highest correlation was selected. The 290 differential genes of this module were analyzed by GO and KEGG. The results showed that these genes were mainly enriched in coronavirus disease (COVID-19), ribosome, and human T cell leukemia virus 1 infection pathway. The 290 DEGs with PPI network and 28 genes of key networks were selected. ROC curve showed that 28 hub genes are potential biomarkers of SLE.

CONCLUSION

The 28 hub genes such as RPS7, RPL19, RPS17, and RPS19 may play key roles in the advancement of SLE. The results obtained in this study can provide a reference in a certain direction for the diagnosis and treatment of SLE in the future and can also be used as a new biomarker in clinical practice or drug research.

摘要

背景

系统性红斑狼疮(SLE)是一种累及多个器官的自身免疫性疾病,临床表现不典型,诊断和治疗不明确。迄今为止,该病的病因尚不完全清楚。目前的研究已经了解了遗传系统、内分泌系统、感染、环境等因素之间的相互作用。由于免疫功能异常,人体在T细胞和B细胞等各种免疫细胞的参与下,异常识别自身抗原,从而产生多种自身抗体并结合形成免疫复合物。这些复合物会滞留在皮肤、肾脏、浆膜腔、大关节,甚至中枢神经系统,导致机体多系统损害。该病具有异质性,在不同人群和不同疾病阶段可表现出不同症状;系统性红斑狼疮患者需要个体化诊断和治疗。因此,我们旨在寻找SLE免疫相关的核心基因并确定合适的诊断基因,为该病的检测和治疗提供帮助。

方法

从GEO数据库下载SLE患者和健康对照全血样本的基因表达数据。首先,我们分析并鉴定了SLE与正常人群之间的差异表达基因。同时,基于不同患者的基因表达谱,采用单样本基因集富集分析(ssGSEA)来鉴定免疫相关通路的激活程度,并使用加权基因共表达网络分析(WGCNA)来寻找与免疫细胞相关的共表达基因模块。然后,在蛋白质-蛋白质相互作用(PPI)网络中找到关键网络和相应基因。上述相应基因即为核心基因。之后,本研究使用受试者工作特征(ROC)曲线评估核心基因,以验证其区分SLE与健康对照组的能力,并对核心基因进行miRNA和转录因子调控网络分析。

结果

通过生物信息学技术,与健康对照组相比,在SLE患者中发现了2996个常见的差异表达基因(DEGs),其中1639个基因上调,1357个基因下调。通过ssGSEA对这些差异基因进行分析,以获得免疫相关通路的富集分数。接下来,通过WGCNA分析选择样本,共获得18个与SLE发病机制密切相关的功能模块。第三,分析上述模块与免疫相关通路富集分数之间的相关性,选择相关性最高的绿松石模块。对该模块的290个差异基因进行GO和KEGG分析。结果表明,这些基因主要富集在冠状病毒病(COVID-19)、核糖体和人类T细胞白血病病毒1感染途径中。选择具有PPI网络的290个DEGs和关键网络的28个基因。ROC曲线显示,28个核心基因是SLE的潜在生物标志物。

结论

RPS7、RPL19、RPS17和RPS19等28个核心基因可能在SLE的进展中起关键作用。本研究获得的结果可为未来SLE的诊断和治疗提供一定方向的参考,也可作为临床实践或药物研究中的新型生物标志物。

https://cdn.ncbi.nlm.nih.gov/pmc/blobs/eefb/9088963/33c7d11e64d5/CMMM2022-3386999.001.jpg

文献AI研究员

20分钟写一篇综述,助力文献阅读效率提升50倍。

立即体验

用中文搜PubMed

大模型驱动的PubMed中文搜索引擎

马上搜索

文档翻译

学术文献翻译模型,支持多种主流文档格式。

立即体验