Suppr超能文献

环状 RNA Mbl 以顺式和反式作用方式特异性调节组织中的基因表达和生理功能。

circMbl functions in cis and in trans to regulate gene expression and physiology in a tissue-specific fashion.

机构信息

Biology Department, Brandeis University, Waltham, MA 02454, USA.

Silberman Institute of Life Sciences, The Hebrew University of Jerusalem, Jerusalem 9190401, Israel.

出版信息

Cell Rep. 2022 Apr 26;39(4):110740. doi: 10.1016/j.celrep.2022.110740.

Abstract

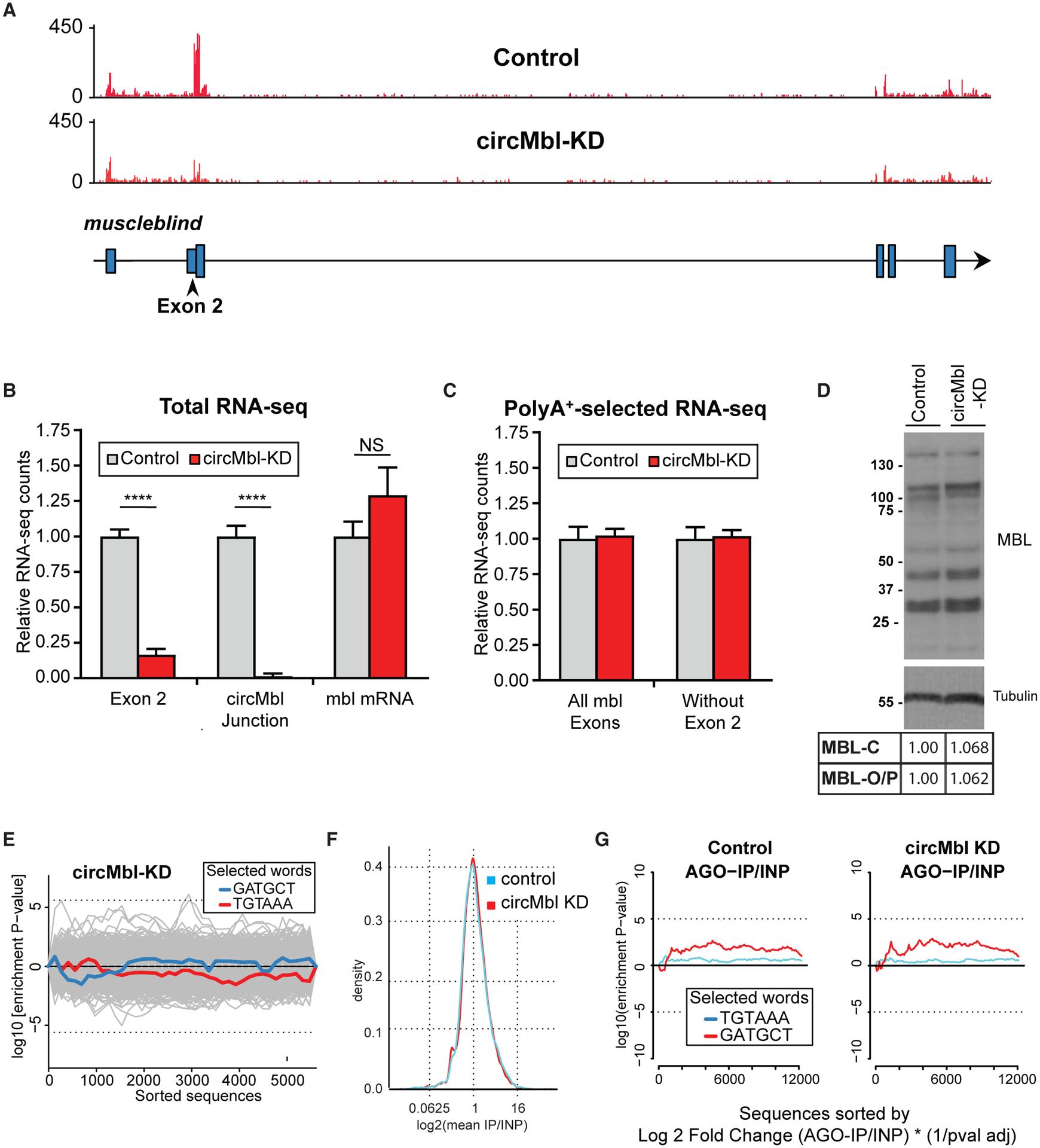
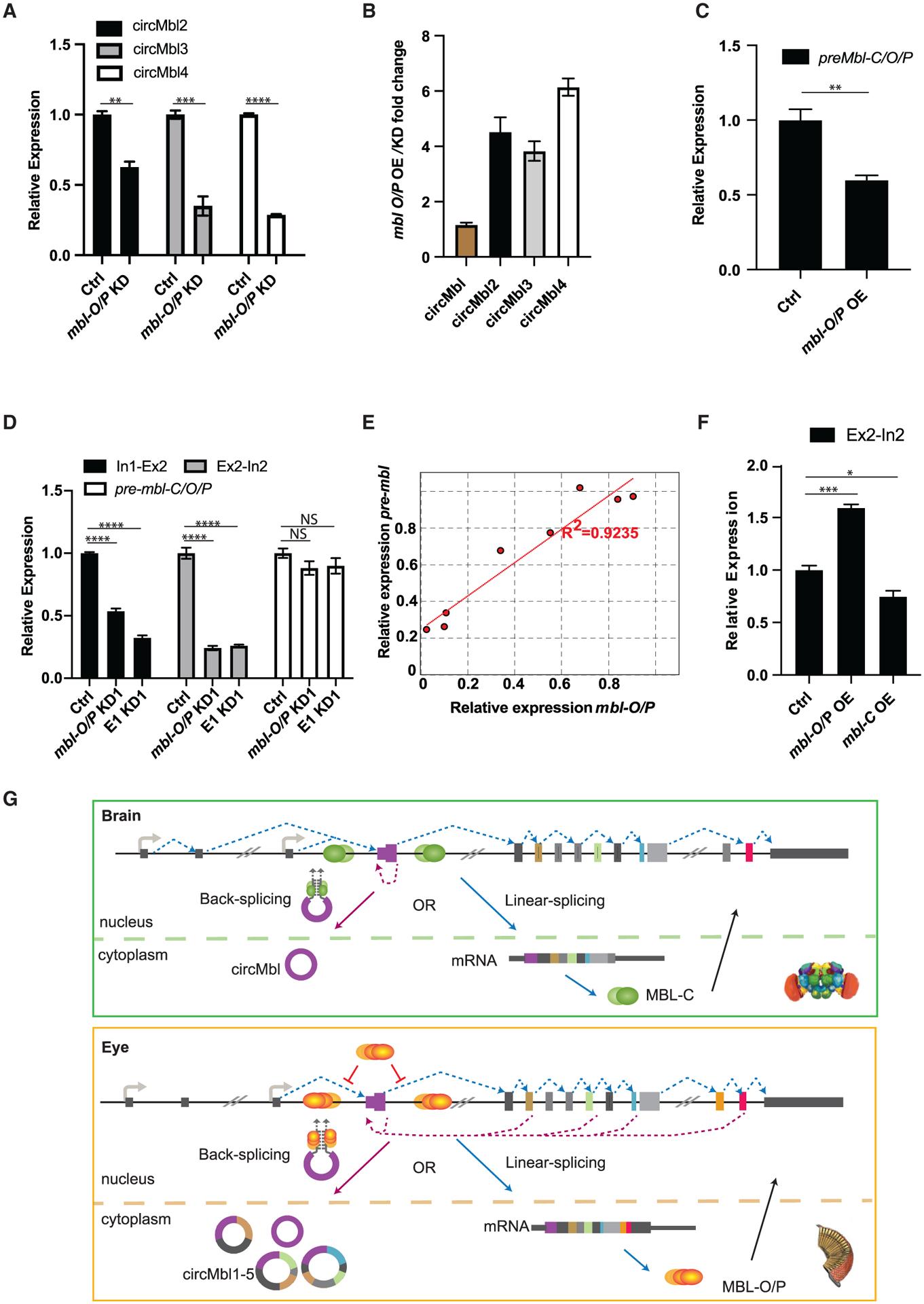
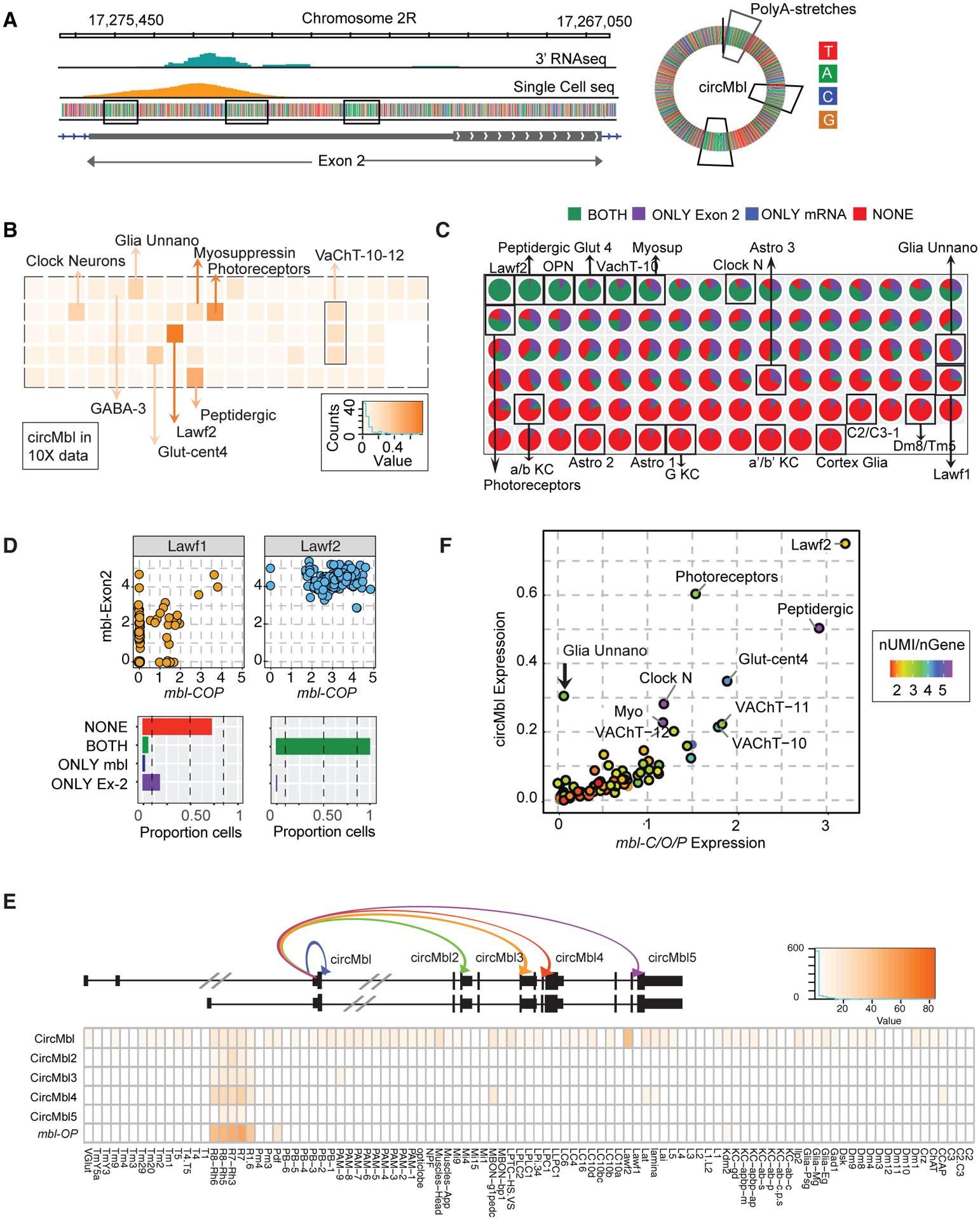
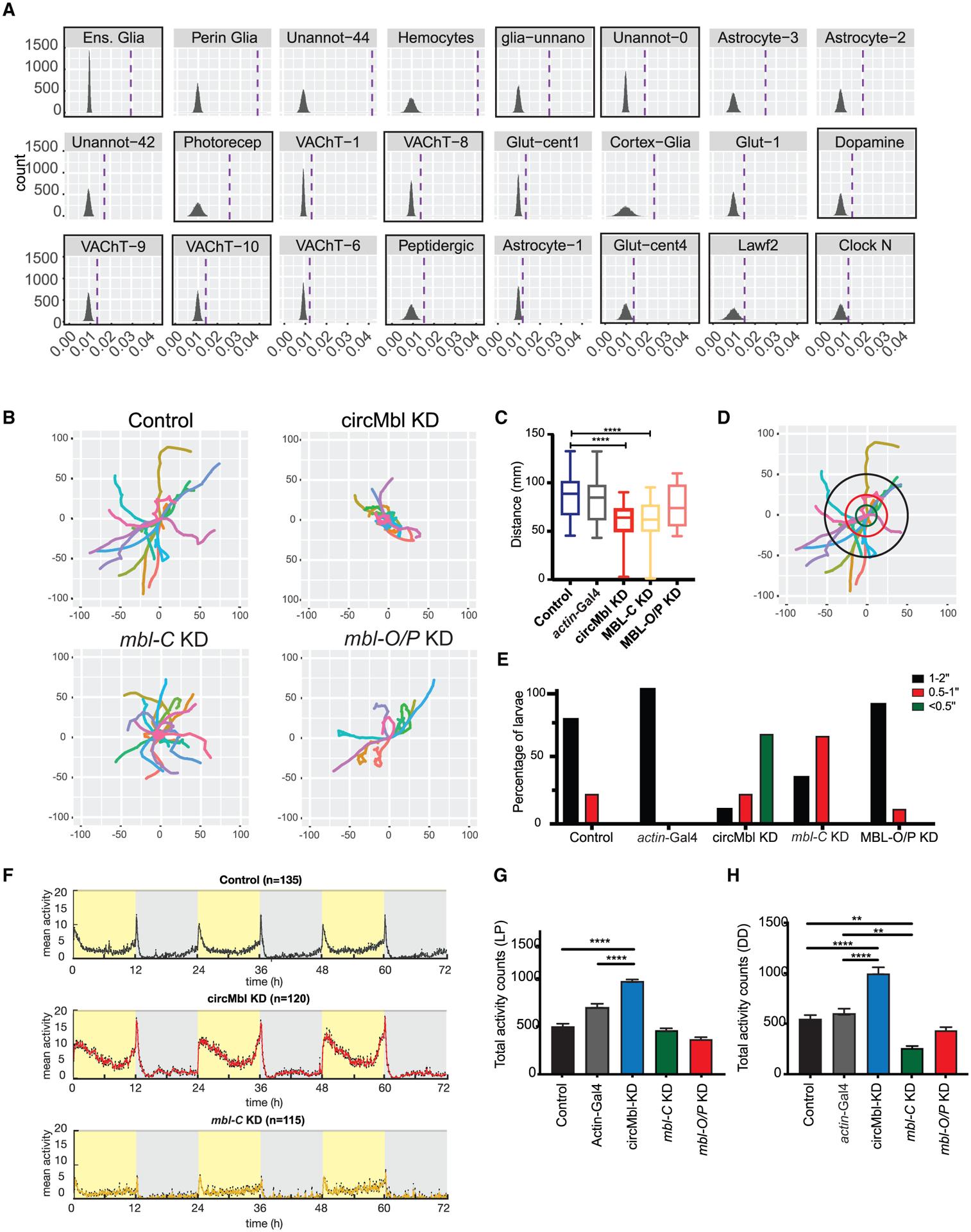
Muscleblind (mbl) is an essential muscle and neuronal splicing regulator. Mbl hosts multiple circular RNAs (circRNAs), including circMbl, which is conserved from flies to humans. Here, we show that mbl-derived circRNAs are key regulators of MBL by cis- and trans-acting mechanisms. By generating fly lines to specifically modulate the levels of all mbl RNA isoforms, including circMbl, we demonstrate that the two major mbl protein isoforms, MBL-O/P and MBL-C, buffer their own levels by producing different types of circRNA isoforms in the eye and fly brain, respectively. Moreover, we show that circMbl has unique functions in trans, as knockdown of circMbl results in specific morphological and physiological phenotypes. In addition, depletion of MBL-C or circMbl results in opposite behavioral phenotypes, showing that they also regulate each other in trans. Together, our results illuminate key aspects of mbl regulation and uncover cis and trans functions of circMbl in vivo.

摘要

肌肉盲 (mbl) 是一种重要的肌肉和神经元剪接调节剂。Mbl 含有多个环状 RNA (circRNA),包括从苍蝇到人类都保守的 circMbl。在这里,我们表明 mbl 衍生的 circRNAs 通过顺式和反式作用机制成为 MBL 的关键调节剂。通过生成专门调节所有 mbl RNA 异构体(包括 circMbl)水平的果蝇系,我们证明了两种主要的 mbl 蛋白异构体 MBL-O/P 和 MBL-C 通过分别在眼睛和果蝇大脑中产生不同类型的 circRNA 异构体来缓冲自身水平。此外,我们表明 circMbl 在转位中有独特的功能,因为 circMbl 的敲低会导致特定的形态和生理表型。此外,MBL-C 或 circMbl 的耗竭会导致相反的行为表型,表明它们也在转位中相互调节。总之,我们的结果阐明了 mbl 调节的关键方面,并揭示了 circMbl 在体内的顺式和反式功能。

https://cdn.ncbi.nlm.nih.gov/pmc/blobs/a134/9352392/4d44e7098b30/nihms-1801894-f0002.jpg

文献AI研究员

20分钟写一篇综述,助力文献阅读效率提升50倍。

立即体验

用中文搜PubMed

大模型驱动的PubMed中文搜索引擎

马上搜索

文档翻译

学术文献翻译模型,支持多种主流文档格式。

立即体验