Suppr超能文献

ASCL1 通过重塑前列腺癌中的染色质景观激活神经干细胞样谱系编程。

ASCL1 activates neuronal stem cell-like lineage programming through remodeling of the chromatin landscape in prostate cancer.

机构信息

Department of Urologic Sciences, University of British Columbia, Vancouver, BC, V5Z 1M9, Canada.

Vancouver Prostate Centre, Vancouver, BC, V6H 3Z6, Canada.

出版信息

Nat Commun. 2022 Apr 27;13(1):2282. doi: 10.1038/s41467-022-29963-5.

Abstract

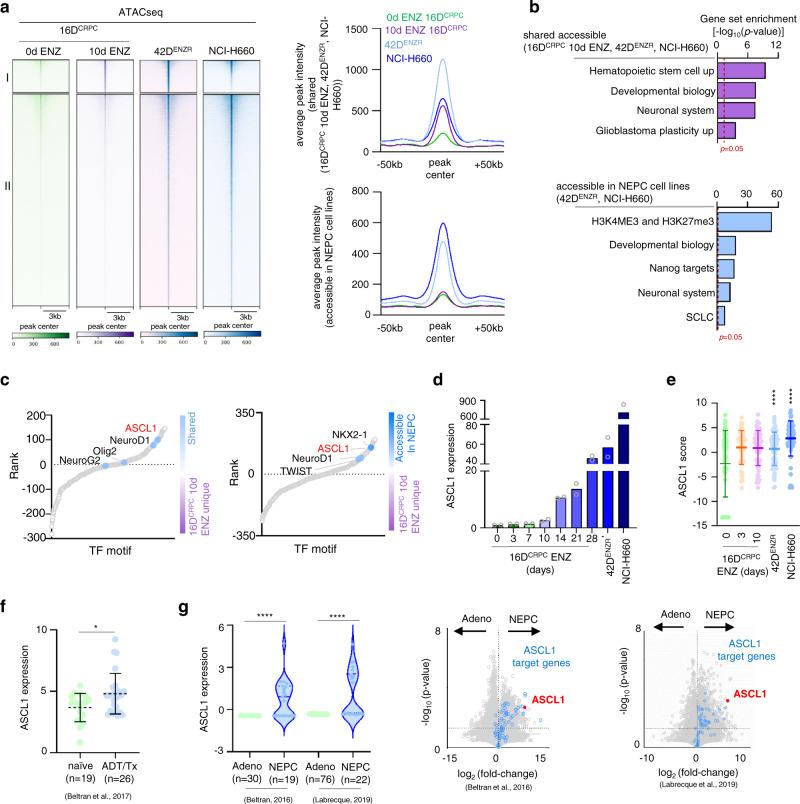
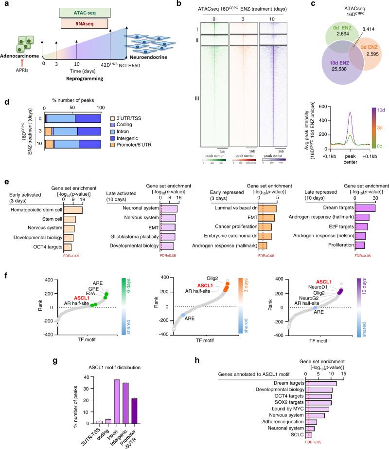
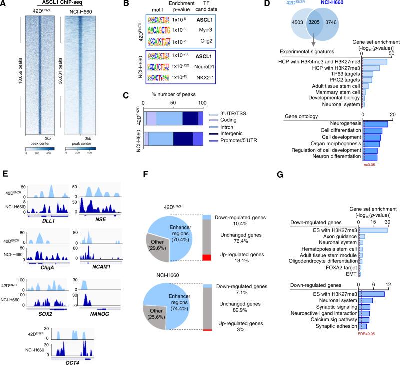
Treatment with androgen receptor pathway inhibitors (ARPIs) in prostate cancer leads to the emergence of resistant tumors characterized by lineage plasticity and differentiation toward neuroendocrine lineage. Here, we find that ARPIs induce a rapid epigenetic alteration mediated by large-scale chromatin remodeling to support activation of stem/neuronal transcriptional programs. We identify the proneuronal transcription factor ASCL1 motif to be enriched in hyper-accessible regions. ASCL1 acts as a driver of the lineage plastic, neuronal transcriptional program to support treatment resistance and neuroendocrine phenotype. Targeting ASCL1 switches the neuroendocrine lineage back to the luminal epithelial state. This effect is modulated by disruption of the polycomb repressive complex-2 through UHRF1/AMPK axis and change the chromatin architecture in favor of luminal phenotype. Our study provides insights into the epigenetic alterations induced by ARPIs, governed by ASCL1, provides a proof of principle of targeting ASCL1 to reverse neuroendocrine phenotype, support luminal conversion and re-addiction to ARPIs.

摘要

在前列腺癌中,使用雄激素受体通路抑制剂(ARPIs)进行治疗会导致耐药肿瘤的出现,其特征是谱系可塑性和向神经内分泌谱系的分化。在这里,我们发现 ARPIs 诱导了一种由大规模染色质重塑介导的快速表观遗传改变,以支持干细胞/神经元转录程序的激活。我们确定了神经前体细胞转录因子 ASCL1 基序在高可及区域富集。ASCL1 作为谱系可塑性、神经元转录程序的驱动因子,支持治疗抵抗和神经内分泌表型。靶向 ASCL1 将神经内分泌谱系转回腔上皮状态。这种效应通过 UHRF1/AMPK 轴破坏多梳抑制复合物-2 进行调节,并改变染色质结构以有利于腔表型。我们的研究提供了对 ARPIs 诱导的表观遗传改变的深入了解,这些改变受 ASCL1 调控,为靶向 ASCL1 逆转神经内分泌表型、支持腔上皮转化和重新对 ARPIs 产生依赖性提供了原理证明。

https://cdn.ncbi.nlm.nih.gov/pmc/blobs/6ec2/9046280/41edcc05fdba/41467_2022_29963_Fig1_HTML.jpg

文献AI研究员

20分钟写一篇综述,助力文献阅读效率提升50倍。

立即体验

用中文搜PubMed

大模型驱动的PubMed中文搜索引擎

马上搜索

文档翻译

学术文献翻译模型,支持多种主流文档格式。

立即体验