Suppr超能文献

癌症进展基因表达谱分析确定尿激酶型纤溶酶原激活物受体为皮肤鳞状细胞癌转移的生物标志物。

Cancer Progression Gene Expression Profiling Identifies the Urokinase Plasminogen Activator Receptor as a Biomarker of Metastasis in Cutaneous Squamous Cell Carcinoma.

作者信息

Minaei Elahe, Mueller Simon A, Ashford Bruce, Thind Amarinder Singh, Mitchell Jenny, Perry Jay R, Genenger Benjamin, Clark Jonathan R, Gupta Ruta, Ranson Marie

机构信息

Illawarra Health and Medical Research Institute (IHMRI), Wollongong, NSW, Australia.

School of Chemistry and Molecular Bioscience, University of Wollongong, Wollongong, NSW, Australia.

出版信息

Front Oncol. 2022 Apr 11;12:835929. doi: 10.3389/fonc.2022.835929. eCollection 2022.

Abstract

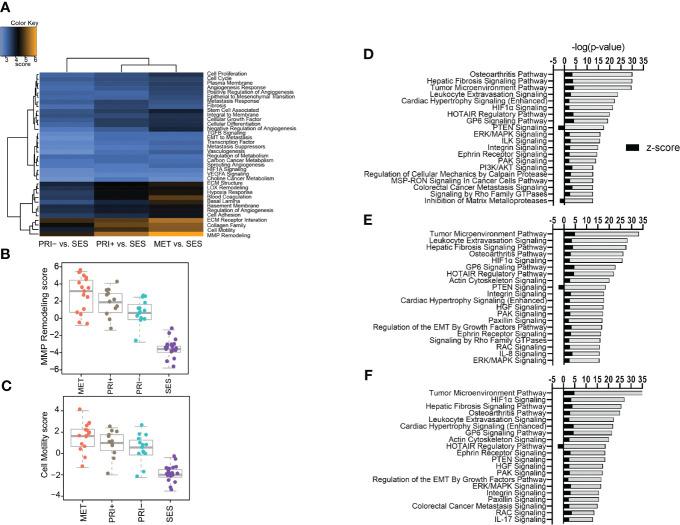
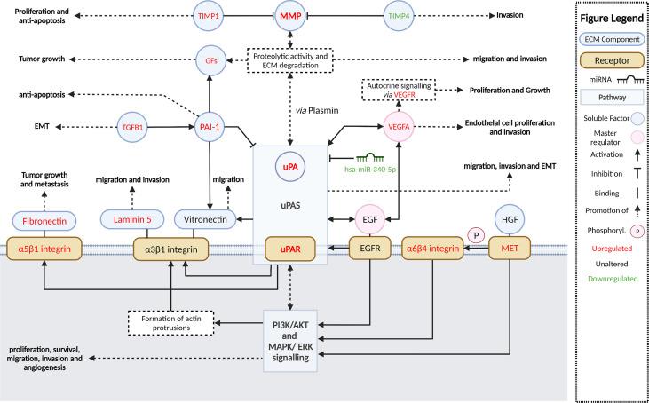
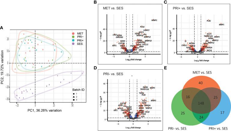
Cutaneous squamous cell carcinoma (cSCC) of the head and neck region is the second most prevalent skin cancer, with metastases to regional lymph nodes occurring in 2%-5% of cases. To further our understanding of the molecular events characterizing cSCC invasion and metastasis, we conducted targeted cancer progression gene expression and pathway analysis in non-metastasizing (PRI-) and metastasizing primary (PRI+) cSCC tumors of the head and neck region, cognate lymph node metastases (MET), and matched sun-exposed skin (SES). The highest differentially expressed genes in metastatic (MET and PRI+) versus non-metastatic tumors (PRI-) and SES included , , , , , , , and various inflammatory cytokine genes. Pathway enrichment analyses implicated these genes in cellular pathways and functions promoting matrix remodeling, cell survival and migration, and epithelial to mesenchymal transition, which were all significantly activated in metastatic compared to non-metastatic tumors (PRI-) and SES. We validated the overexpression of urokinase plasminogen activator receptor (uPAR, encoded by ) in an extended patient cohort by demonstrating higher uPAR staining intensity in metastasizing tumors. As pathway analyses identified epidermal growth factor (EGF) as a potential upstream regulator of , the effect of EGF on uPAR expression levels and cell motility was functionally validated in human metastatic cSCC cells. In conclusion, we propose that uPAR is an important driver of metastasis in cSCC and represents a potential therapeutic target in this disease.

摘要

头颈部皮肤鳞状细胞癌(cSCC)是第二常见的皮肤癌,2%-5%的病例会出现区域淋巴结转移。为了进一步了解cSCC侵袭和转移的分子事件,我们对头颈部非转移性(PRI-)和转移性原发性(PRI+)cSCC肿瘤、同源淋巴结转移灶(MET)以及匹配的阳光暴露皮肤(SES)进行了靶向癌症进展基因表达和通路分析。转移性肿瘤(MET和PRI+)与非转移性肿瘤(PRI-)及SES中差异表达最高的基因包括[具体基因未给出]、[具体基因未给出]、[具体基因未给出]、[具体基因未给出]、[具体基因未给出]、[具体基因未给出]、[具体基因未给出]以及各种炎性细胞因子基因。通路富集分析表明这些基因参与了促进基质重塑、细胞存活和迁移以及上皮-间质转化的细胞通路和功能,与非转移性肿瘤(PRI-)及SES相比,这些通路在转移性肿瘤中均显著激活。我们通过证明转移性肿瘤中尿激酶型纤溶酶原激活物受体(uPAR,由[具体基因未给出]编码)染色强度更高,在一个扩大的患者队列中验证了其过表达。由于通路分析确定表皮生长因子(EGF)是[具体基因未给出]的潜在上游调节因子,因此在人转移性cSCC细胞中对EGF对uPAR表达水平和细胞运动性影响进行了功能验证。总之,我们提出uPAR是cSCC转移的重要驱动因素,并且是该疾病的一个潜在治疗靶点。

https://cdn.ncbi.nlm.nih.gov/pmc/blobs/8475/9035872/04f183bf97f4/fonc-12-835929-g001.jpg

文献AI研究员

20分钟写一篇综述,助力文献阅读效率提升50倍。

立即体验

用中文搜PubMed

大模型驱动的PubMed中文搜索引擎

马上搜索

文档翻译

学术文献翻译模型,支持多种主流文档格式。

立即体验