Suppr超能文献

携带人脐带间充质干细胞分泌组的3D打印胶原蛋白/丝素蛋白支架改善了大鼠脊髓损伤后的神经功能障碍。

3D printed collagen/silk fibroin scaffolds carrying the secretome of human umbilical mesenchymal stem cells ameliorated neurological dysfunction after spinal cord injury in rats.

作者信息

Chen Chong, Xu Hai-Huan, Liu Xiao-Yin, Zhang Yu-Sheng, Zhong Lin, Wang You-Wei, Xu Lin, Wei Pan, Chen Ya-Xing, Liu Peng, Hao Chen-Ru, Jia Xiao-Li, Hu Nan, Wu Xiao-Yang, Gu Xiao-Song, Chen Li-Qun, Li Xiao-Hong

机构信息

Academy of Medical Engineering and Translational Medicine, Tianjin University, 92 Weijin Road, Nankai District, Tianjin 300072, China.

Tianjin Key Laboratory of Neurotrauma Repair, Pingjin Hospital Brain Center, Characteristic Medical Center of People's Armed Police Forces, 220 Chenglin Road, Dongli District, Tianjin 300162, China.

出版信息

Regen Biomater. 2022 Feb 24;9:rbac014. doi: 10.1093/rb/rbac014. eCollection 2022.

Abstract

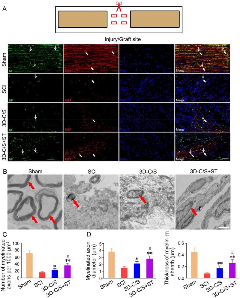
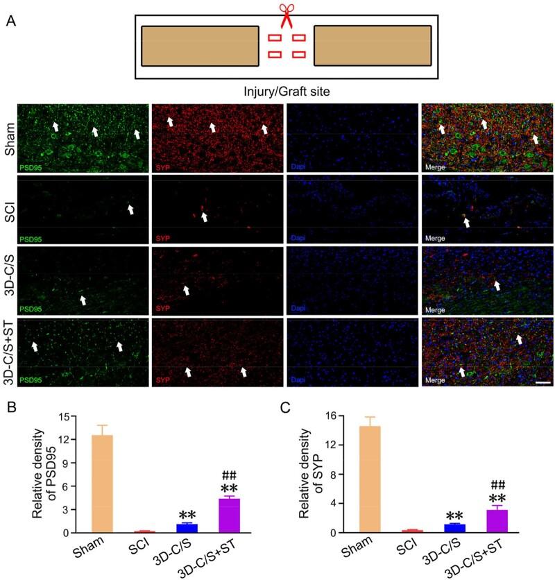
Although implantation of biomaterials carrying mesenchymal stem cells (MSCs) is considered as a promising strategy for ameliorating neural function after spinal cord injury (SCI), there are still some challenges including poor cell survival rate, tumorigenicity and ethics concerns. The performance of the secretome derived from MSCs was more stable, and its clinical transformation was more operable. Cytokine antibody array demonstrated that the secretome of MSCs contained 79 proteins among the 174 proteins analyzed. Three-dimensional (3D) printed collagen/silk fibroin scaffolds carrying MSCs secretome improved hindlimb locomotor function according to the Basso-Beattie-Bresnahan scores, the inclined-grid climbing test and electrophysiological analysis. Parallel with locomotor function recovery, 3D printed collagen/silk fibroin scaffolds carrying MSCs secretome could further facilitate nerve fiber regeneration, enhance remyelination and accelerate the establishment of synaptic connections at the injury site compared to 3D printed collagen/silk fibroin scaffolds alone group according to magnetic resonance imaging, diffusion tensor imaging, hematoxylin and eosin staining, Bielschowsky's silver staining, immunofluorescence staining and transmission electron microscopy. These results indicated the implantation of 3D printed collagen/silk fibroin scaffolds carrying MSCs secretome might be a potential treatment for SCI.

摘要

尽管植入携带间充质干细胞(MSCs)的生物材料被认为是改善脊髓损伤(SCI)后神经功能的一种有前景的策略,但仍存在一些挑战,包括细胞存活率低、致瘤性和伦理问题。源自MSCs的分泌组的性能更稳定,其临床转化更具可操作性。细胞因子抗体阵列显示,在分析的174种蛋白质中,MSCs的分泌组包含79种蛋白质。根据Basso-Beattie-Bresnahan评分、倾斜网格攀爬试验和电生理分析,携带MSCs分泌组的三维(3D)打印胶原蛋白/丝素蛋白支架改善了后肢运动功能。与运动功能恢复同时,根据磁共振成像、扩散张量成像、苏木精和伊红染色、 Bielschowsky银染色、免疫荧光染色和透射电子显微镜观察,与单独的3D打印胶原蛋白/丝素蛋白支架组相比,携带MSCs分泌组的3D打印胶原蛋白/丝素蛋白支架可进一步促进神经纤维再生,增强髓鞘再生并加速损伤部位突触连接的建立。这些结果表明,植入携带MSCs分泌组的3D打印胶原蛋白/丝素蛋白支架可能是一种治疗SCI的潜在方法。

https://cdn.ncbi.nlm.nih.gov/pmc/blobs/9a3d/9036898/45db9b89f7ca/rbac014f10.jpg

文献AI研究员

20分钟写一篇综述,助力文献阅读效率提升50倍。

立即体验

用中文搜PubMed

大模型驱动的PubMed中文搜索引擎

马上搜索

文档翻译

学术文献翻译模型,支持多种主流文档格式。

立即体验