Suppr超能文献

有丝分裂前期微管解体是一个信号提示,它驱动细胞在有丝分裂进入时变圆。

Interphase microtubule disassembly is a signaling cue that drives cell rounding at mitotic entry.

机构信息

Institute for Research in Immunology and Cancer, Université de Montréal, Montréal, Quebec, Canada.

Cellular Mechanisms of Morphogenesis during Mitosis and Cell Motility lab, Université de Montréal, Montréal, Quebec, Canada.

出版信息

J Cell Biol. 2022 Jun 6;221(6). doi: 10.1083/jcb.202109065. Epub 2022 Apr 28.

Abstract

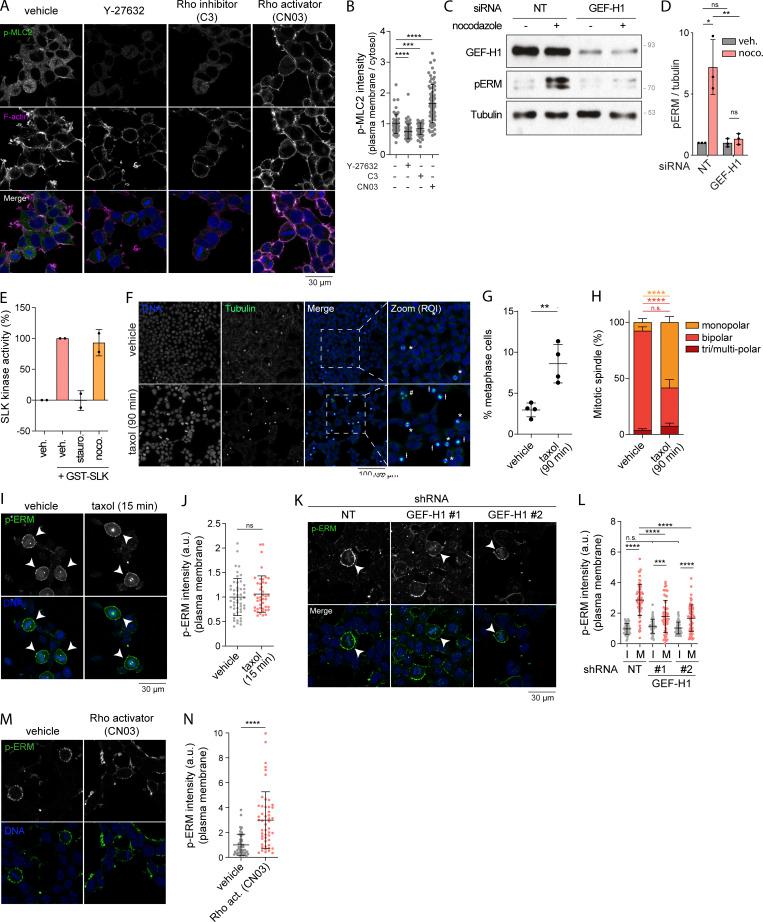
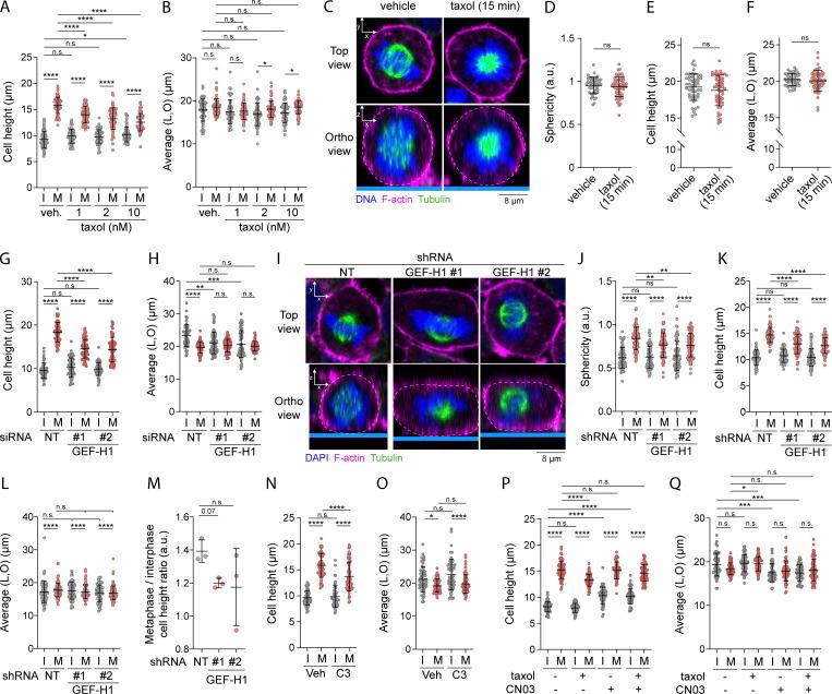
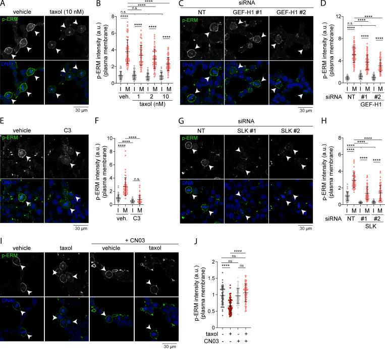
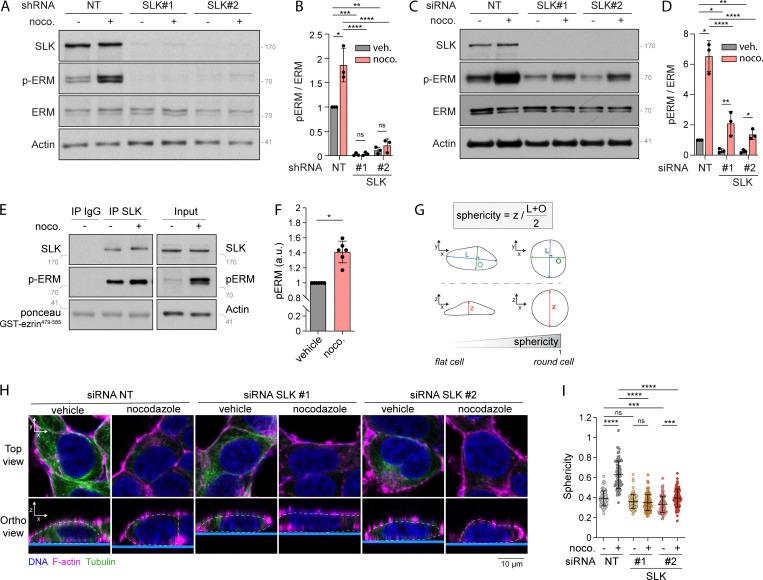
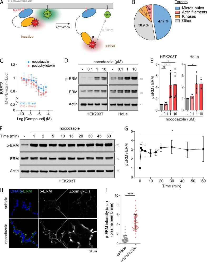
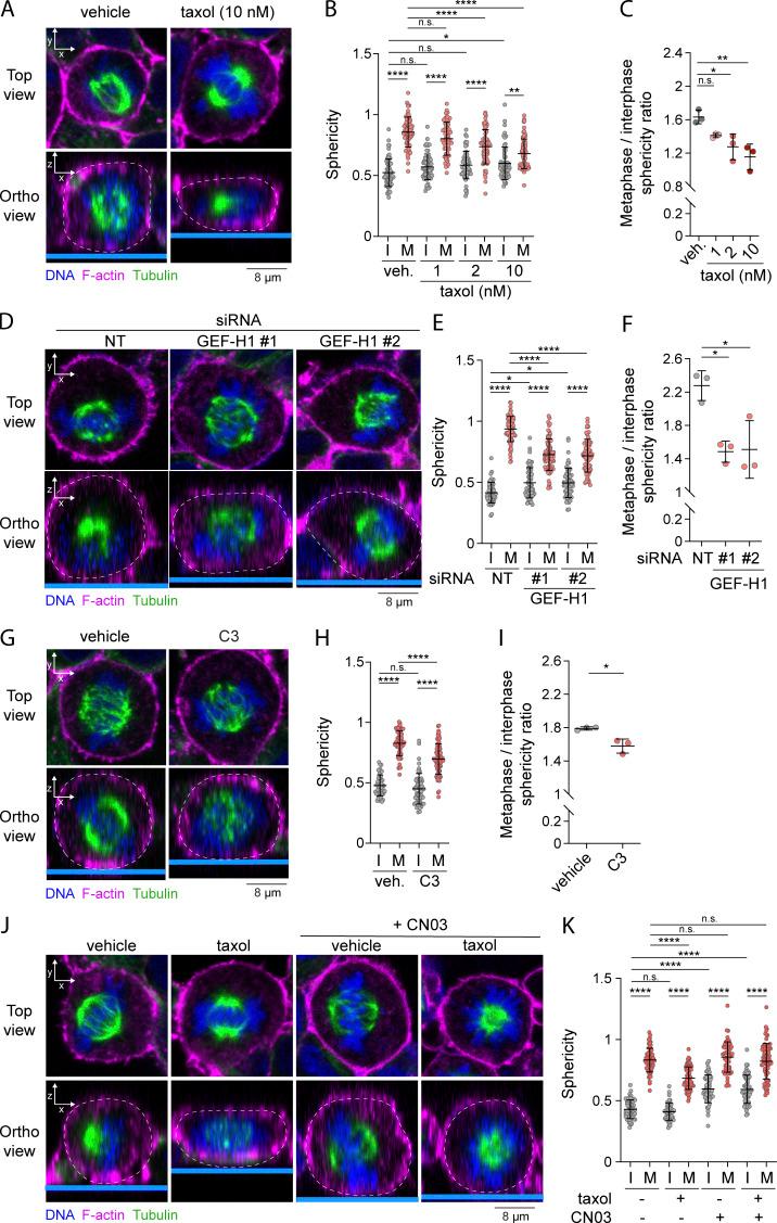
At mitotic entry, reorganization of the actomyosin cortex prompts cells to round-up. Proteins of the ezrin, radixin, and moesin family (ERM) play essential roles in this process by linking actomyosin forces to the plasma membrane. Yet, the cell-cycle signal that activates ERMs at mitotic entry is unknown. By screening a compound library using newly developed biosensors, we discovered that drugs that disassemble microtubules promote ERM activation. We further demonstrated that disassembly of interphase microtubules at mitotic entry directs ERM activation and metaphase cell rounding through GEF-H1, a Rho-GEF inhibited by microtubule binding, RhoA, and its kinase effector SLK. We finally demonstrated that GEF-H1 and Ect2, another Rho-GEF previously identified to control actomyosin forces, act together to drive activation of ERMs and cell rounding in metaphase. In summary, we report microtubule disassembly as a cell-cycle signal that controls a signaling network ensuring that actomyosin forces are efficiently integrated at the plasma membrane to promote cell rounding at mitotic entry.

摘要

在有丝分裂进入时,肌动球蛋白皮层的重新组织促使细胞变圆。埃兹蛋白、radixin 和 moesin 家族(ERM)的蛋白质通过将肌动球蛋白力与质膜连接,在这个过程中发挥着重要作用。然而,激活有丝分裂进入时 ERM 的细胞周期信号尚不清楚。通过使用新开发的生物传感器筛选化合物文库,我们发现解聚微管的药物可促进 ERM 的激活。我们进一步证明,有丝分裂进入时,有丝分裂前期微管的解聚通过 GEF-H1 指导 ERM 的激活和中期细胞变圆,GEF-H1 是一种被微管结合、RhoA 和其激酶效应物 SLK 抑制的 Rho-GEF。我们最终证明,GEF-H1 和 Ect2(另一种先前被确定为控制肌动球蛋白力的 Rho-GEF)共同作用,以驱动 ERM 的激活和中期细胞变圆。总之,我们报告了微管解聚作为细胞周期信号,控制信号网络,确保肌动球蛋白力在质膜上有效整合,以促进有丝分裂进入时的细胞变圆。

https://cdn.ncbi.nlm.nih.gov/pmc/blobs/f0ee/9059391/2fe13df0e9f7/JCB_202109065_Fig1.jpg

文献AI研究员

20分钟写一篇综述,助力文献阅读效率提升50倍。

立即体验

用中文搜PubMed

大模型驱动的PubMed中文搜索引擎

马上搜索

文档翻译

学术文献翻译模型,支持多种主流文档格式。

立即体验