Suppr超能文献

恢复期血浆中的抗体可促进有和无内源性抗体应答个体的 SARS-CoV-2 清除。

Antibodies from convalescent plasma promote SARS-CoV-2 clearance in individuals with and without endogenous antibody response.

机构信息

Department of Medical Oncology and Haematology; University Hospital Zurich and University of Zurich; Comprehensive Cancer Center Zurich; Switzerland.

Division of Infectious Diseases and Hospital Epidemiology, University Hospital Zurich, Zurich, Switzerland.

出版信息

J Clin Invest. 2022 Jun 15;132(12). doi: 10.1172/JCI158190.

Abstract

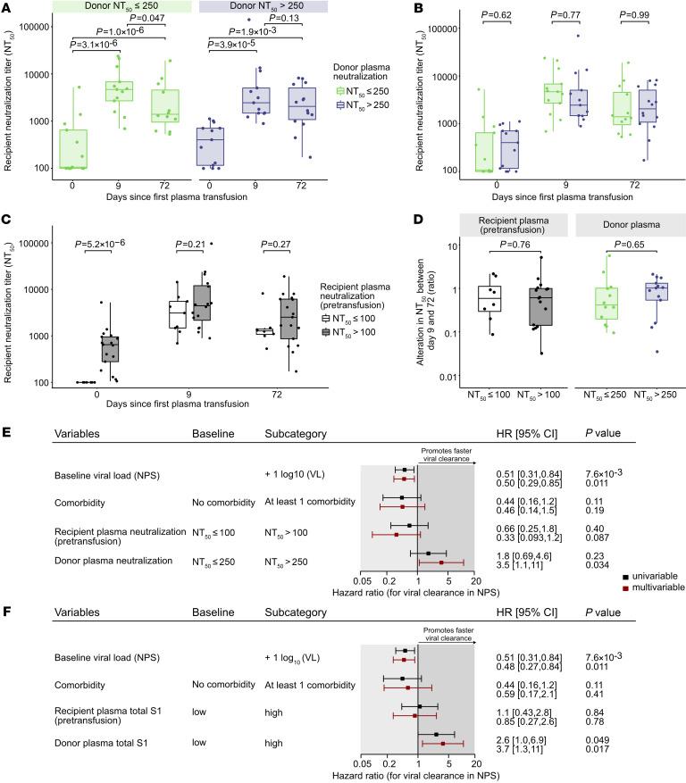
BACKGROUNDNeutralizing antibodies are considered a key correlate of protection by current SARS-CoV-2 vaccines. The manner in which human infections respond to therapeutic SARS-CoV-2 antibodies, including convalescent plasma therapy, remains to be fully elucidated.METHODSWe conducted a proof-of-principle study of convalescent plasma therapy based on a phase I trial in 30 hospitalized COVID-19 patients with a median interval between onset of symptoms and first transfusion of 9 days (IQR, 7-11.8 days). Comprehensive longitudinal monitoring of the virological, serological, and disease status of recipients allowed deciphering of parameters on which plasma therapy efficacy depends.RESULTSIn this trial, convalescent plasma therapy was safe as evidenced by the absence of transfusion-related adverse events and low mortality (3.3%). Treatment with highly neutralizing plasma was significantly associated with faster virus clearance, as demonstrated by Kaplan-Meier analysis (P = 0.034) and confirmed in a parametric survival model including viral load and comorbidity (adjusted hazard ratio, 3.0; 95% CI, 1.1-8.1; P = 0.026). The onset of endogenous neutralization affected viral clearance, but even after adjustment for their pretransfusion endogenous neutralization status, recipients benefitted from plasma therapy with high neutralizing antibodies (hazard ratio, 3.5; 95% CI, 1.1-11; P = 0.034).CONCLUSIONOur data demonstrate a clear impact of exogenous antibody therapy on the rapid clearance of viremia before and after onset of the endogenous neutralizing response, and point beyond antibody-based interventions to critical laboratory parameters for improved evaluation of current and future SARS-CoV-2 therapies.TRIAL REGISTRATIONClinicalTrials.gov NCT04869072.FUNDINGThis study was funded via an Innovation Pool project by the University Hospital Zurich; the Swiss Red Cross Glückskette Corona Funding; Pandemiefonds of the UZH Foundation; and the Clinical Research Priority Program "Comprehensive Genomic Pathogen Detection" of the University of Zurich.

摘要

背景

中和抗体被认为是当前 SARS-CoV-2 疫苗保护的关键相关因素。人类感染如何对治疗性 SARS-CoV-2 抗体(包括恢复期血浆疗法)产生反应,仍有待充分阐明。

方法

我们基于一项对 30 名住院 COVID-19 患者的 I 期试验,进行了恢复期血浆疗法的原理验证研究,这些患者的症状发作与首次输血之间的中位间隔为 9 天(IQR,7-11.8 天)。对接受者的病毒学、血清学和疾病状况进行全面的纵向监测,使我们能够破译与血浆疗法疗效相关的参数。

结果

在这项试验中,如无输血相关不良事件和低死亡率(3.3%)所示,恢复期血浆疗法是安全的。高中和抗体的治疗与更快的病毒清除显著相关,这通过 Kaplan-Meier 分析(P=0.034)和包括病毒载量和合并症的参数生存模型得到证实(调整后的危险比,3.0;95%CI,1.1-8.1;P=0.026)。内源性中和作用的发生影响了病毒的清除,但即使在调整了其输血前的内源性中和状态后,接受者仍从高中和抗体的血浆疗法中获益(危险比,3.5;95%CI,1.1-11;P=0.034)。

结论

我们的数据表明,外源性抗体治疗对病毒血症的清除有明显影响,无论是在内源性中和反应发生之前还是之后,并且指出了除抗体干预之外的关键实验室参数,以改善对当前和未来 SARS-CoV-2 治疗方法的评估。

试验注册

ClinicalTrials.gov NCT04869072。

资金

本研究由苏黎世大学医院的创新池项目、瑞士红十字会幸运链新冠基金、苏黎世大学基金会大流行基金以及苏黎世大学综合基因组病原体检测临床研究重点计划资助。

https://cdn.ncbi.nlm.nih.gov/pmc/blobs/dde4/9197521/5e1d97b33936/jci-132-158190-g210.jpg

文献AI研究员

20分钟写一篇综述,助力文献阅读效率提升50倍。

立即体验

用中文搜PubMed

大模型驱动的PubMed中文搜索引擎

马上搜索

文档翻译

学术文献翻译模型,支持多种主流文档格式。

立即体验