Suppr超能文献

sTREM-1 通过 PI3K-AKT 信号通路促进小胶质细胞的吞噬功能,从而诱导海马损伤。

sTREM-1 promotes the phagocytic function of microglia to induce hippocampus damage via the PI3K-AKT signaling pathway.

机构信息

The State Key Laboratory of Pharmaceutical Biotechnology, Division of Immunology, Medical School, Nanjing University, Nanjing, 210093, People's Republic of China.

Jiangsu Key Laboratory of Molecular Medicine, Nanjing, 210093, People's Republic of China.

出版信息

Sci Rep. 2022 Apr 29;12(1):7047. doi: 10.1038/s41598-022-10973-8.

Abstract

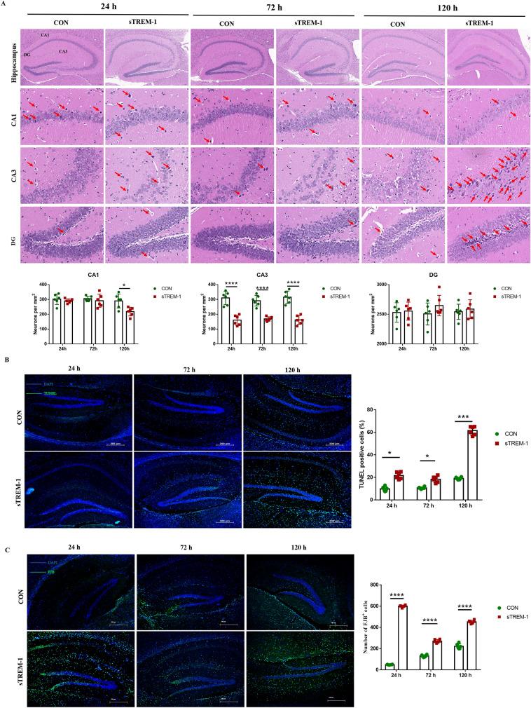
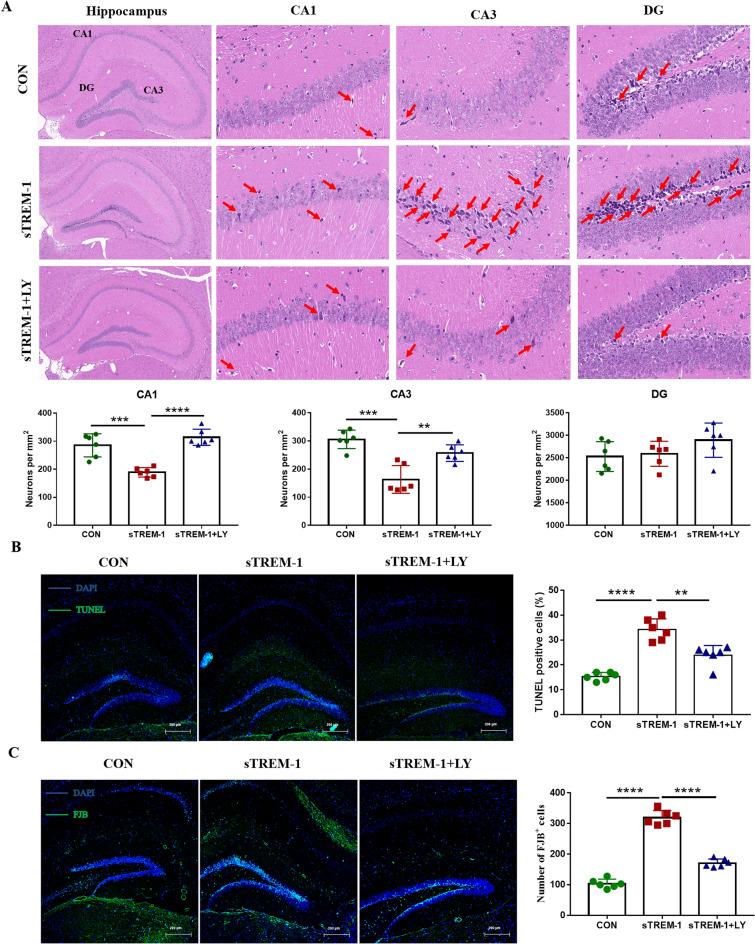
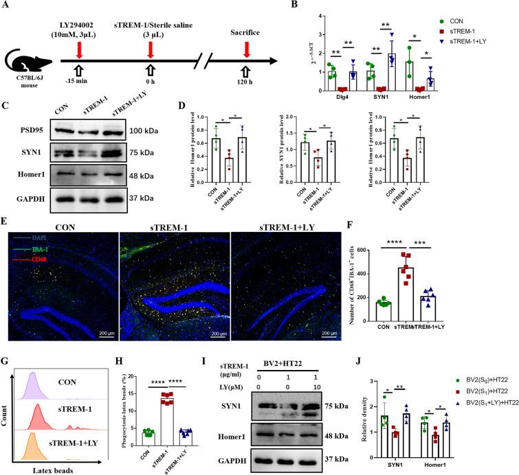
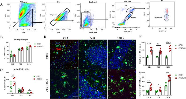
Soluble triggering receptor expressed on myeloid cells-1 (sTREM-1) is a soluble form of TREM-1 released during inflammation. Elevated sTREM-1 levels have been found in neuropsychiatric systemic lupus erythematosus (NPSLE) patients; yet, the exact mechanisms remain unclear. This study investigated the role of sTREM-1 in brain damage and its underlying mechanism. The sTREM-1 recombinant protein (2.5 μg/3 μL) was injected into the lateral ventricle of C57BL/6 female mice. After intracerebroventricular (ICV) injection, the damage in hippocampal neurons increased, and the loss of neuronal synapses and activation of microglia increased compared to the control mice (treated with saline). In vitro. after sTREM-1 stimulation, the apoptosis of BV2 cells decreased, the polarization of BV2 cells shifted to the M1 phenotype, the phagocytic function of BV2 cells significantly improved, while the PI3K-AKT signal pathway was activated in vivo and in vitro. PI3K-AKT pathway inhibitor LY294002 reversed the excessive activation and phagocytosis of microglia caused by sTREM-1 in vivo and in vitro, which in turn improved the hippocampus damage. These results indicated that sTREM-1 activated the microglial by the PI3K-AKT signal pathway, and promoted its excessive phagocytosis of the neuronal synapse, thus inducing hippocampal damage. sTREM-1 might be a potential target for inducing brain lesions.

摘要

可溶性髓系细胞触发受体-1(sTREM-1)是 TREM-1 在炎症期间释放的可溶性形式。神经精神性系统性红斑狼疮(NPSLE)患者中发现 sTREM-1 水平升高;然而,确切的机制仍不清楚。本研究探讨了 sTREM-1 在脑损伤中的作用及其潜在机制。将 sTREM-1 重组蛋白(2.5μg/3μL)注入 C57BL/6 雌性小鼠侧脑室。与对照组(生理盐水处理)相比,侧脑室注射后海马神经元损伤增加,神经元突触丢失和小胶质细胞激活增加。体外,sTREM-1 刺激后,BV2 细胞凋亡减少,BV2 细胞极化向 M1 表型转变,BV2 细胞的吞噬功能显著改善,同时体内和体外均激活了 PI3K-AKT 信号通路。PI3K-AKT 通路抑制剂 LY294002 逆转了 sTREM-1 在体内和体外引起的小胶质细胞过度激活和吞噬作用,从而改善了海马损伤。这些结果表明,sTREM-1 通过 PI3K-AKT 信号通路激活小胶质细胞,并促进其对神经元突触的过度吞噬,从而诱导海马损伤。sTREM-1 可能是诱导脑损伤的潜在靶点。

https://cdn.ncbi.nlm.nih.gov/pmc/blobs/8e12/9054830/a790f5f74366/41598_2022_10973_Fig1_HTML.jpg

文献AI研究员

20分钟写一篇综述,助力文献阅读效率提升50倍。

立即体验

用中文搜PubMed

大模型驱动的PubMed中文搜索引擎

马上搜索

文档翻译

学术文献翻译模型,支持多种主流文档格式。

立即体验