Suppr超能文献

N-甲基腺苷(mA)甲基转移酶METTL3介导的LINC00680通过mA/SIRT1方式加速骨关节炎。

N-methyladenosine (mA) methyltransferase METTL3-mediated LINC00680 accelerates osteoarthritis through mA/SIRT1 manner.

作者信息

Ren Jiangdong, Li Yicheng, Wuermanbieke Shalitanati, Hu Shu, Huang Guangxin

机构信息

Department of Joint Surgery, Center for Orthopaedics Surgery, The Third Affiliated Hospital of Southern Medical University (Academy of Orthopaedics Guangdong Province), Tianhe District, Guangzhou, Guangdong Province, China.

Orthopaedics Hospital of Guangdong Province, Tianhe District, Guangzhou, Guangdong Province, China.

出版信息

Cell Death Discov. 2022 May 2;8(1):240. doi: 10.1038/s41420-022-00890-0.

Abstract

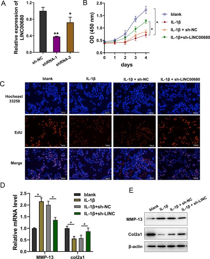
Increasing evidence suggest the biological roles of N-methyladenosine (mA) and long noncoding RNAs (lncRNAs) in the bone disease, especially osteoarthritis (OA). However, the interaction of mA and lncRNA in osteoarthritis is still unclear. Here, we found that a mA-related lncRNA LINC00680 upregulated in the OA tissue and IL-1β-induced isolated primary chondrocytes. Functionally, in IL-1β-induced chondrocytes, silencing of LINC00680 recovered the proliferation and repressed the extracellular matrix (ECM) degradation. Mechanistically, mA methyltransferase METTL3 combined tithe the mA site of LINC00680 to up-regulate its expression. Moreover, LINC00680 interacted with SIRT1 mRNA through binding at mA site on SIRT1 mRNA 3'-UTR, thereby enhancing the stability of SIRT1 mRNA. Overall, these findings exhibited a role of LINC00680/mA/SIRT1 mRNA complex in chondrocytes. Taken together, the present study intends to uncover the mechanism by which METTL3-mediated LINC00680 accelerates OA progression, which may provide novel insight for OA.

摘要

越来越多的证据表明N-甲基腺苷(mA)和长链非编码RNA(lncRNAs)在骨疾病,尤其是骨关节炎(OA)中具有生物学作用。然而,mA与lncRNA在骨关节炎中的相互作用仍不清楚。在此,我们发现一种与mA相关的lncRNA LINC00680在OA组织和IL-1β诱导的原代分离软骨细胞中上调。在功能上,在IL-1β诱导的软骨细胞中,沉默LINC00680可恢复细胞增殖并抑制细胞外基质(ECM)降解。机制上,mA甲基转移酶METTL3结合LINC00680的mA位点以上调其表达。此外,LINC00680通过结合SIRT1 mRNA 3'-UTR上的mA位点与SIRT1 mRNA相互作用,从而增强SIRT1 mRNA的稳定性。总体而言,这些发现揭示了LINC00680/mA/SIRT1 mRNA复合物在软骨细胞中的作用。综上所述,本研究旨在揭示METTL3介导的LINC00680加速OA进展的机制,这可能为OA提供新的见解。

https://cdn.ncbi.nlm.nih.gov/pmc/blobs/7d67/9061755/8c16e226e9cd/41420_2022_890_Fig1_HTML.jpg

文献AI研究员

20分钟写一篇综述,助力文献阅读效率提升50倍。

立即体验

用中文搜PubMed

大模型驱动的PubMed中文搜索引擎

马上搜索

文档翻译

学术文献翻译模型,支持多种主流文档格式。

立即体验