Suppr超能文献

钙结合蛋白神经可塑性补偿生长抑素损伤,维持阿尔茨海默病的认知功能。

Parvalbumin neuroplasticity compensates for somatostatin impairment, maintaining cognitive function in Alzheimer's disease.

机构信息

Biological Sciences, Sunnybrook Research Institute, Toronto, ON, M4N 3M5, Canada.

Department of Laboratory Medicine and Pathobiology, Temerty Faculty of Medicine, University of Toronto, Toronto, ON, M5S 1A8, Canada.

出版信息

Transl Neurodegener. 2022 May 3;11(1):26. doi: 10.1186/s40035-022-00300-6.

Abstract

BACKGROUND

Patient-to-patient variability in the degree to which β-amyloid, tau and neurodegeneration impact cognitive decline in Alzheimer's disease (AD) complicates disease modeling and treatment. However, the underlying mechanisms leading to cognitive resilience are not resolved. We hypothesize that the variability in cognitive function and loss relates to neuronal resilience of the hippocampal GABAergic network.

METHODS

We compared TgF344-AD and non-transgenic littermate rats at 9, 12, and 15 months of age. Neurons, β-amyloid plaques and tau inclusions were quantified in hippocampus and entorhinal cortex. Somatostatin (SST) and parvalbumin (PVB) interneurons were traced to examine hippocampal neuroplasticity and cognition was tested in the Barnes maze.

RESULTS

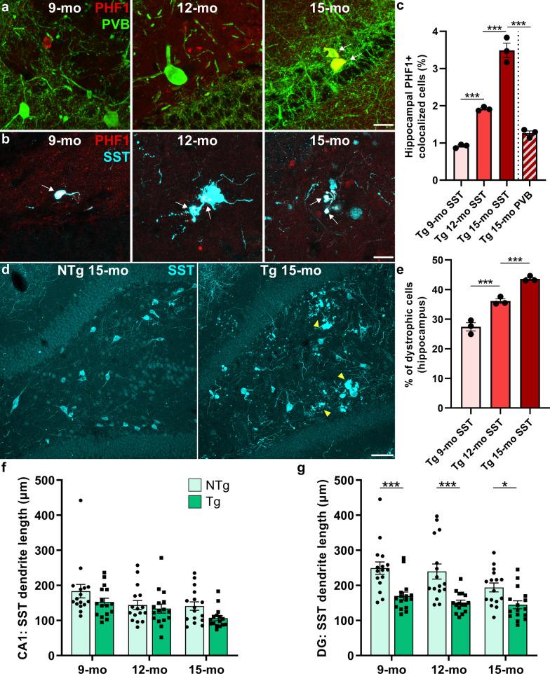
The 9-month-old TgF344-AD rats exhibited loss of neurons in the entorhinal cortex and hippocampus. Hippocampal neuronal compensation was observed in 12-month TgF344-AD rats, with upregulation of GABAergic interneuronal marker. By 15 months, the TgF344-AD rats had robust loss of excitatory and inhibitory neurons. β-Amyloid and tau pathology accumulated continuously across age. SST interneurons exhibited tau inclusions and atrophy from 9 months, whereas PVB interneurons were resilient until 15 months. The hippocampal PVB circuit underwent neuroplastic reorganization with increased dendritic length and complexity in 9- and 12-month-old TgF344-AD rats, before atrophy at 15 months. Strikingly, 12-month-old TgF344-AD rats were resilient in executive function and cognitive flexibility. Cognitive resilience in TgF344-AD rats occurred as maintenance of function between 9 and 12 months of age despite progressive spatial memory deficits, and was sustained by PVB neuroplasticity.

CONCLUSIONS

Our results demonstrate the inherent neuronal processes leading to cognitive maintenance, and describe a novel finding of endogenous cognitive resilience in an AD model.

摘要

背景

β-淀粉样蛋白、tau 和神经退行性变在阿尔茨海默病(AD)中对认知能力下降的影响存在个体差异,这使得疾病模型和治疗变得复杂。然而,导致认知弹性的潜在机制仍未得到解决。我们假设认知功能和认知能力丧失的变异性与海马 GABA 能网络的神经元弹性有关。

方法

我们比较了 9、12 和 15 个月大的 TgF344-AD 转基因大鼠和非转基因同窝大鼠。在海马体和内嗅皮层中定量了神经元、β-淀粉样斑块和 tau 包含物。追踪生长抑素(SST)和小白蛋白(PVB)中间神经元,以检查海马体的神经可塑性,并在 Barnes 迷宫中测试认知能力。

结果

9 个月大的 TgF344-AD 大鼠在内嗅皮层和海马体中出现神经元丧失。12 个月大的 TgF344-AD 大鼠出现了海马体神经元代偿,GABA 能中间神经元标志物上调。到 15 个月时,TgF344-AD 大鼠出现了强烈的兴奋性和抑制性神经元丧失。β-淀粉样蛋白和 tau 病理学在整个年龄过程中不断积累。SST 中间神经元从 9 个月起就出现了 tau 包含物和萎缩,而 PVB 中间神经元则一直保持弹性,直到 15 个月。9 个月和 12 个月大的 TgF344-AD 大鼠的海马体 PVB 回路发生了神经可塑性重组,树突长度和复杂度增加,而在 15 个月时出现萎缩。引人注目的是,12 个月大的 TgF344-AD 大鼠在执行功能和认知灵活性方面具有弹性。TgF344-AD 大鼠的认知弹性表现在 9 至 12 个月期间保持功能,尽管空间记忆缺陷逐渐加重,但由于 PVB 神经可塑性得以维持。

结论

我们的研究结果表明了导致认知维持的内在神经元过程,并描述了 AD 模型中内源性认知弹性的一个新发现。

https://cdn.ncbi.nlm.nih.gov/pmc/blobs/f015/9063209/5cca65aebe9d/40035_2022_300_Fig1_HTML.jpg

文献AI研究员

20分钟写一篇综述,助力文献阅读效率提升50倍。

立即体验

用中文搜PubMed

大模型驱动的PubMed中文搜索引擎

马上搜索

文档翻译

学术文献翻译模型,支持多种主流文档格式。

立即体验