Suppr超能文献

单细胞分辨率下感染非洲猪瘟病毒的猪巨噬细胞转录组谱分析。

Transcriptome profiling in swine macrophages infected with African swine fever virus at single-cell resolution.

机构信息

CAS Key Laboratory of Pathogen Microbiology and Immunology, Institute of Microbiology, Center for Influenza Research and Early-Warning (CASCIRE), Chinese Academy of Sciences (CAS), Beijing 100101, China.

State Key Laboratory of Veterinary Biotechnology, National High-Containment Laboratory for Animal Diseases Control and Prevention, and National African Swine Fever Para-Reference Laboratory, Harbin Veterinary Research Institute, Chinese Academy of Agricultural Sciences, Harbin 150069, China.

出版信息

Proc Natl Acad Sci U S A. 2022 May 10;119(19):e2201288119. doi: 10.1073/pnas.2201288119. Epub 2022 May 4.

Abstract

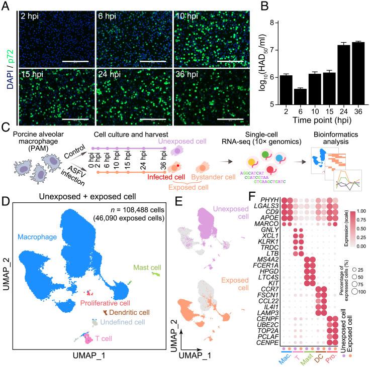
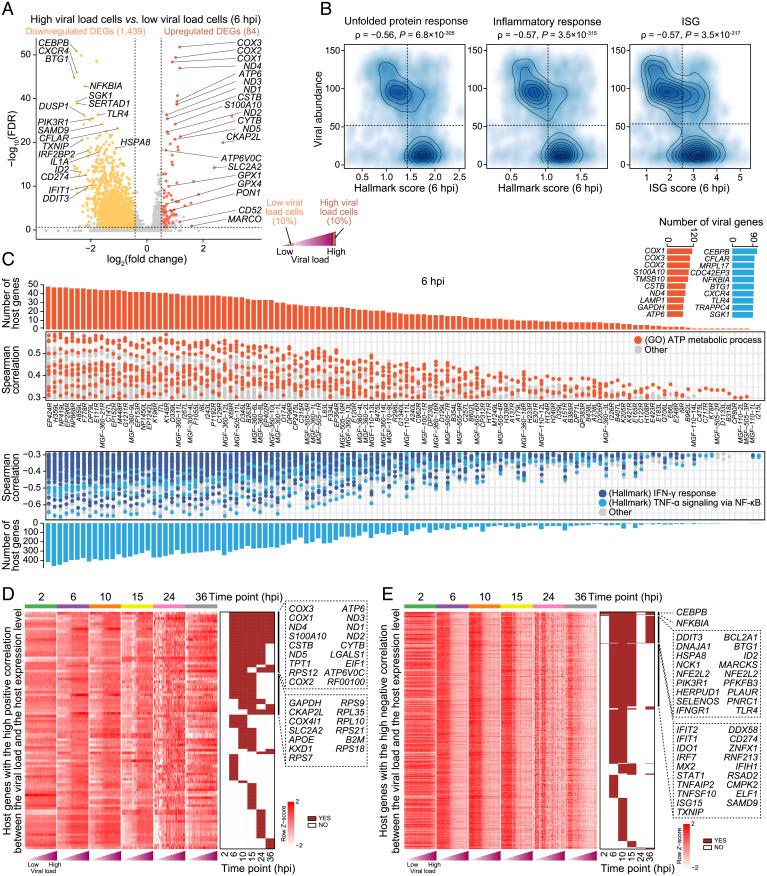
African swine fever virus (ASFV) is the causative agent of African swine fever, a highly contagious and usually fatal disease in pigs. The pathogenesis of ASFV infection has not been clearly elucidated. Here, we used single-cell RNA-sequencing technology to survey the transcriptomic landscape of ASFV-infected primary porcine alveolar macrophages. The temporal dynamic analysis of viral genes revealed increased expression of viral transmembrane genes. Molecular characteristics in the ASFV-exposed cells exhibited the activation of antiviral signaling pathways with increased expression levels of interferon-stimulated genes and inflammatory- and cytokine-related genes. By comparing infected cells with unexposed cells, we showed that the unfolded protein response (UPR) pathway was activated in low viral load cells, while the expression level of UPR-related genes in high viral load cells was less than that in unexposed cells. Cells infected with various viral loads showed signature transcriptomic changes at the median progression of infection. Within the infected cells, differential expression analysis and coregulated virus–host analysis both demonstrated that ASFV promoted metabolic pathways but inhibited interferon and UPR signaling, implying the regulation pathway of viral replication in host cells. Furthermore, our results revealed that the cell apoptosis pathway was activated upon ASFV infection. Mechanistically, the production of tumor necrosis factor alpha (TNF-α) induced by ASFV infection is necessary for cell apoptosis, highlighting the importance of TNF-α in ASFV pathogenesis. Collectively, the data provide insights into the comprehensive host responses and complex virus–host interactions during ASFV infection, which may instruct future research on antiviral strategies.

摘要

非洲猪瘟病毒(ASFV)是非洲猪瘟的病原体,这是一种在猪中高度传染性且通常致命的疾病。ASFV 感染的发病机制尚未完全阐明。在这里,我们使用单细胞 RNA 测序技术来检测 ASFV 感染原代猪肺泡巨噬细胞的转录组图谱。病毒基因的时间动态分析显示病毒跨膜基因的表达增加。在 ASFV 暴露的细胞中,分子特征显示抗病毒信号通路被激活,干扰素刺激基因和炎症及细胞因子相关基因的表达水平增加。通过比较感染细胞和未暴露细胞,我们表明未折叠蛋白反应(UPR)途径在低病毒载量细胞中被激活,而高病毒载量细胞中 UPR 相关基因的表达水平低于未暴露细胞。在感染的不同病毒载量的细胞中,在感染的中期,细胞表现出特征性的转录组变化。在感染的细胞内,差异表达分析和核心调控的病毒-宿主分析均表明,ASFV 促进了代谢途径,但抑制了干扰素和 UPR 信号,这暗示了病毒在宿主细胞中复制的调控途径。此外,我们的结果表明,ASFV 感染激活了细胞凋亡途径。从机制上讲,ASFV 感染诱导肿瘤坏死因子 alpha(TNF-α)的产生对于细胞凋亡是必要的,这突出了 TNF-α在 ASFV 发病机制中的重要性。总之,这些数据提供了对 ASFV 感染期间宿主全面反应和复杂病毒-宿主相互作用的深入了解,这可能为未来的抗病毒策略研究提供指导。

https://cdn.ncbi.nlm.nih.gov/pmc/blobs/2be5/9171760/54d89662055f/pnas.2201288119fig01.jpg

文献AI研究员

20分钟写一篇综述,助力文献阅读效率提升50倍。

立即体验

用中文搜PubMed

大模型驱动的PubMed中文搜索引擎

马上搜索

文档翻译

学术文献翻译模型,支持多种主流文档格式。

立即体验