Suppr超能文献

靶向 DCLK1 通过抑制 CCAR1/β-连环蛋白通路介导的癌症干性克服结直肠癌对 5-氟尿嘧啶的耐药性。

Targeting DCLK1 overcomes 5-fluorouracil resistance in colorectal cancer through inhibiting CCAR1/β-catenin pathway-mediated cancer stemness.

机构信息

Cancer Center, Union Hospital, Tongji Medical College, Huazhong University of Science and Technology, Wuhan 430022, China.

Wuhan YZY Medical Science & Technology Co., Ltd., Wuhan 430075, China.

出版信息

Clin Transl Med. 2022 May;12(5):e743. doi: 10.1002/ctm2.743.

Abstract

BACKGROUND

To date, 5-fluorouracil-based chemotherapy is very important for locally advanced or metastatic colorectal cancer (CRC). However, chemotherapy resistance results in tumor recurrence and metastasis, which is a major obstacle for treatment of CRC.

METHODS

In the current research, we establish 5-fluorouracil resistant cell lines and explore the potential targets associated with 5-fluorouracil resistance in CRC. Moreover, we perform clinical specimen research, in vitro and in vivo experiments and molecular mechanism research, to reveal the biological effects and the mechanism of DCLK1 promoting 5-fluorouracil resistance, and to clarify the potential clinical value of DCLK1 as a target of 5-fluorouracil resistance in CRC.

RESULTS

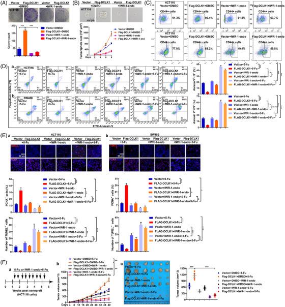
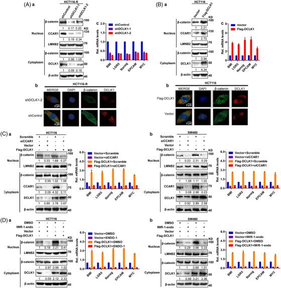
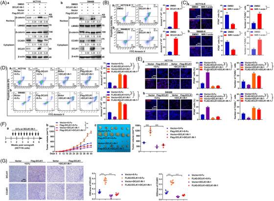
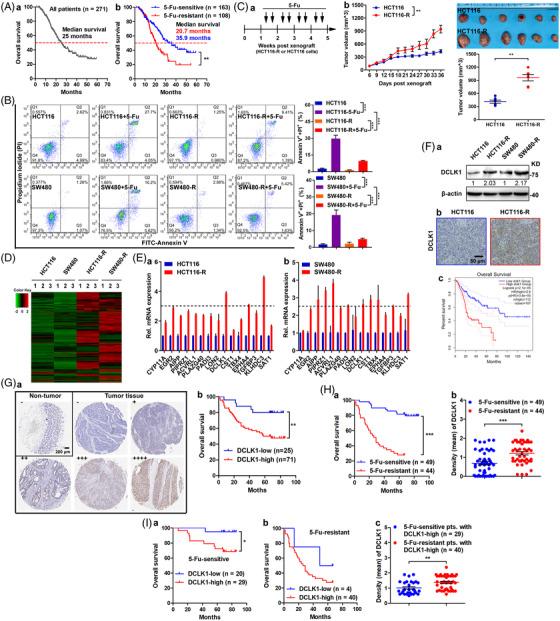
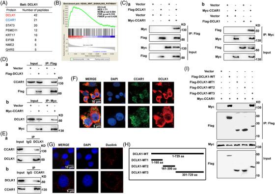
We discover that doublecortin-like kinase 1 (DCLK1), a cancer stem cell maker, is correlated with 5-fluorouracil resistance, and functionally promotes cancer stemness and 5-fluorouracil resistance in CRC. Mechanistically, we elucidate that DCLK1 interacts with cell cycle and apoptosis regulator 1 (CCAR1) through the C-terminal domain, and phosphorylates CCAR1 at the Ser343 site, which is essential for CCAR1 stabilisation. Moreover, we find that DCLK1 positively regulates β-catenin signalling via CCAR1, which is responsible for maintaining cancer stemness. Subsequently, we prove that blocking β-catenin inhibits DCLK1-mediated 5-fluorouracil resistance in CRC cells. Importantly, we demonstrate that DCLK1 inhibitor could block CCAR1/β-catenin pathway-mediated cancer stemness and consequently suppresses 5-fluorouracil resistant CRC cells in vitro and in vivo.

CONCLUSIONS

Collectively, our findings reveal that DCLK1 promotes 5-fluorouracil resistance in CRC by CCAR1/β-catenin pathway-mediated cancer stemness, and suggest that targeting DCLK1 might be a promising method to eliminate cancer stem cells for overcoming 5-fluorouracil resistance in CRC.

摘要

背景

迄今为止,5-氟尿嘧啶为基础的化疗对局部晚期或转移性结直肠癌(CRC)非常重要。然而,化疗耐药导致肿瘤复发和转移,这是 CRC 治疗的主要障碍。

方法

在目前的研究中,我们建立了 5-氟尿嘧啶耐药细胞系,并探索了与 CRC 中 5-氟尿嘧啶耐药相关的潜在靶点。此外,我们进行了临床标本研究、体外和体内实验以及分子机制研究,以揭示 DCLK1 促进 5-氟尿嘧啶耐药的生物学效应和机制,并阐明 DCLK1 作为 CRC 中 5-氟尿嘧啶耐药靶点的潜在临床价值。

结果

我们发现双皮质激酶 1(DCLK1),一种癌症干细胞标志物,与 5-氟尿嘧啶耐药相关,并在 CRC 中具有功能性地促进癌症干细胞特性和 5-氟尿嘧啶耐药性。从机制上讲,我们阐明了 DCLK1 通过 C 端结构域与细胞周期和凋亡调节因子 1(CCAR1)相互作用,并在 Ser343 位点使 CCAR1 磷酸化,这对于 CCAR1 的稳定至关重要。此外,我们发现 DCLK1 通过 CCAR1 正向调节 β-连环蛋白信号通路,从而维持癌症干细胞特性。随后,我们证明阻断 β-连环蛋白可抑制 CRC 细胞中 DCLK1 介导的 5-氟尿嘧啶耐药。重要的是,我们证明 DCLK1 抑制剂可以阻断 CCAR1/β-连环蛋白通路介导的癌症干细胞特性,并因此在体外和体内抑制 5-氟尿嘧啶耐药的 CRC 细胞。

结论

总之,我们的研究结果表明,DCLK1 通过 CCAR1/β-连环蛋白通路介导的癌症干细胞特性促进 CRC 中的 5-氟尿嘧啶耐药,并表明靶向 DCLK1 可能是一种有前途的方法,用于消除癌症干细胞以克服 CRC 中的 5-氟尿嘧啶耐药。

https://cdn.ncbi.nlm.nih.gov/pmc/blobs/abed/9076011/89201a395767/CTM2-12-e743-g004.jpg

文献AI研究员

20分钟写一篇综述,助力文献阅读效率提升50倍。

立即体验

用中文搜PubMed

大模型驱动的PubMed中文搜索引擎

马上搜索

文档翻译

学术文献翻译模型,支持多种主流文档格式。

立即体验