Suppr超能文献

靶向中性粒细胞模拟脂质体通过吸附促炎细胞因子和调节免疫微环境促进心脏修复。

Targeted neutrophil-mimetic liposomes promote cardiac repair by adsorbing proinflammatory cytokines and regulating the immune microenvironment.

机构信息

Department of Cardiology, Zhongshan Hospital, Shanghai Institute of Cardiovascular Diseases, Fudan University, 180 Fenglin Road, Shanghai, 200032, China.

School of Pharmacy, Key Laboratory of Smart Drug Delivery, Ministry of Education, Fudan University, 826 Zhangheng Road, Shanghai, 201203, China.

出版信息

J Nanobiotechnology. 2022 May 7;20(1):218. doi: 10.1186/s12951-022-01433-6.

Abstract

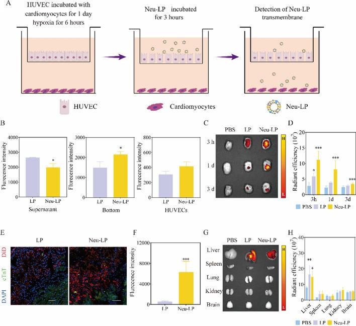
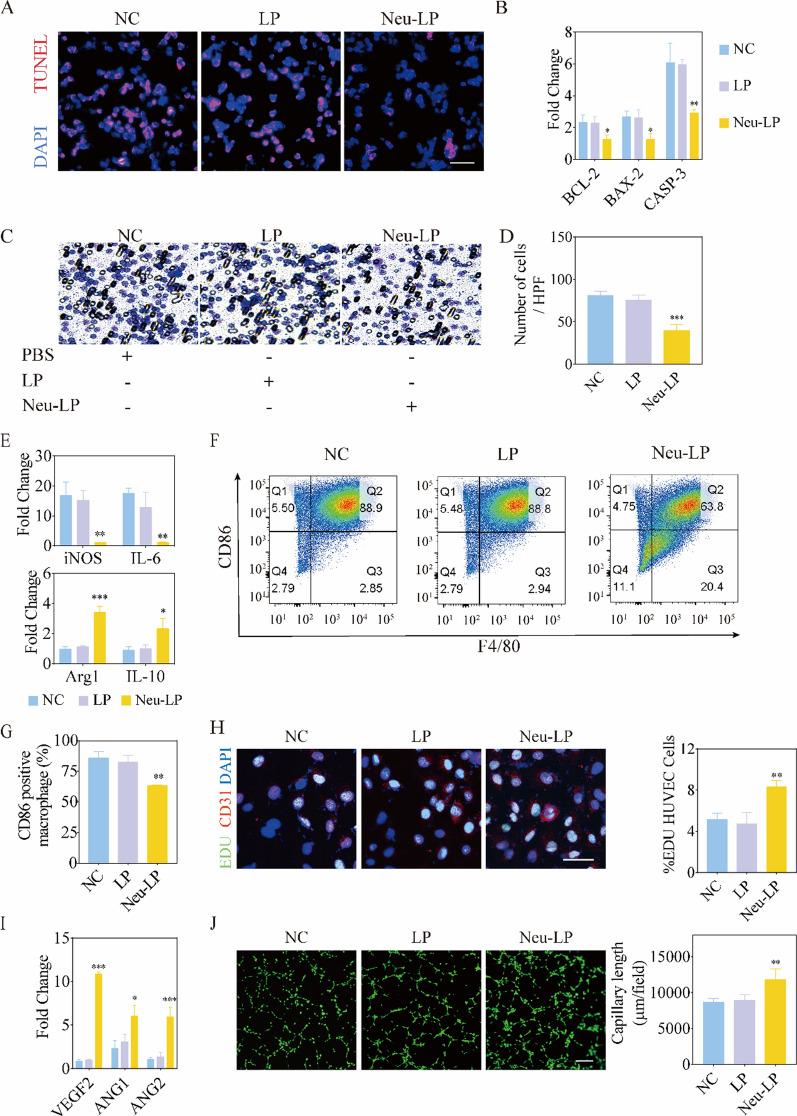
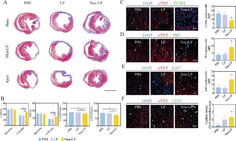
Acute myocardial infarction (MI) induces a sterile inflammatory response that may result in poor cardiac remodeling and dysfunction. Despite the progress in anti-cytokine biologics, anti-inflammation therapy of MI remains unsatisfactory, due largely to the lack of targeting and the complexity of cytokine interactions. Based on the nature of inflammatory chemotaxis and the cytokine-binding properties of neutrophils, we fabricated biomimetic nanoparticles for targeted and broad-spectrum anti-inflammation therapy of MI. By fusing neutrophil membranes with conventional liposomes, we fabricated biomimetic liposomes (Neu-LPs) that inherited the surface antigens of the source cells, making them ideal decoys of neutrophil-targeted biological molecules. Based on their abundant chemokine and cytokine membrane receptors, Neu-LPs targeted infarcted hearts, neutralized proinflammatory cytokines, and thus suppressed intense inflammation and regulated the immune microenvironment. Consequently, Neu-LPs showed significant therapeutic efficacy by providing cardiac protection and promoting angiogenesis in a mouse model of myocardial ischemia-reperfusion. Therefore, Neu-LPs have high clinical translation potential and could be developed as an anti-inflammatory agent to remove broad-spectrum inflammatory cytokines during MI and other neutrophil-involved diseases.

摘要

急性心肌梗死 (MI) 会引发非感染性炎症反应,可能导致心脏重构不良和功能障碍。尽管在抗细胞因子生物制剂方面取得了进展,但 MI 的抗炎治疗仍不尽如人意,主要原因是缺乏靶向性和细胞因子相互作用的复杂性。基于炎症趋化作用的性质和中性粒细胞与细胞因子的结合特性,我们设计了仿生纳米颗粒,用于 MI 的靶向和广谱抗炎治疗。通过将中性粒细胞膜与常规脂质体融合,我们制备了仿生脂质体(Neu-LPs),其继承了源细胞的表面抗原,使其成为中性粒细胞靶向生物分子的理想诱饵。基于其丰富的趋化因子和细胞因子膜受体,Neu-LPs 靶向梗死心脏,中和促炎细胞因子,从而抑制强烈的炎症并调节免疫微环境。因此,Neu-LPs 在小鼠心肌缺血再灌注模型中表现出显著的治疗效果,提供心脏保护并促进血管生成。因此,Neu-LPs 具有很高的临床转化潜力,可开发为一种抗炎剂,用于在 MI 和其他中性粒细胞参与的疾病中清除广谱炎症细胞因子。

https://cdn.ncbi.nlm.nih.gov/pmc/blobs/8ef3/9077972/6b7fc72e40f4/12951_2022_1433_Fig1_HTML.jpg

文献AI研究员

20分钟写一篇综述,助力文献阅读效率提升50倍。

立即体验

用中文搜PubMed

大模型驱动的PubMed中文搜索引擎

马上搜索

文档翻译

学术文献翻译模型,支持多种主流文档格式。

立即体验