Suppr超能文献

施罗塔菌株通过增加牛磺酸结合胆汁酸和抑制NF-κB信号通路中IκBα的稳定来改善葡聚糖硫酸钠诱导的小鼠结肠炎。

Strain Shirota Ameliorates Dextran Sulfate Sodium-Induced Colitis in Mice by Increasing Taurine-Conjugated Bile Acids and Inhibiting NF-κB Signaling Stabilization of Iκα.

作者信息

Wong Wing-Yan, Chan Brandon Dow, Sham Tung-Ting, Lee Magnolia Muk-Lan, Chan Chi-On, Chau Chung-Ting, Mok Daniel Kam-Wah, Kwan Yiu-Wa, Tai William Chi-Shing

机构信息

Department of Applied Biology and Chemical Technology, The Hong Kong Polytechnic University, Hung Hom, Hong Kong SAR, China.

The Laboratory for Probiotic and Prebiotic Research in Human Health, The Hong Kong Polytechnic University, Hung Hom, Hong Kong SAR, China.

出版信息

Front Nutr. 2022 Apr 21;9:816836. doi: 10.3389/fnut.2022.816836. eCollection 2022.

Abstract

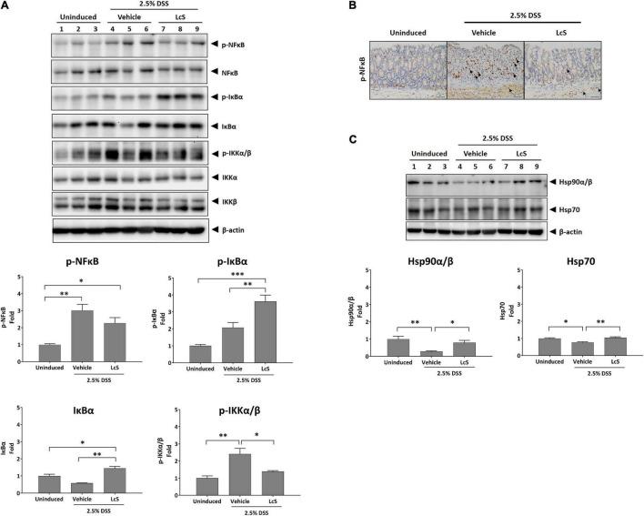
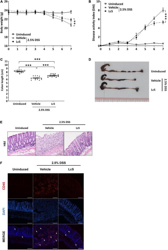
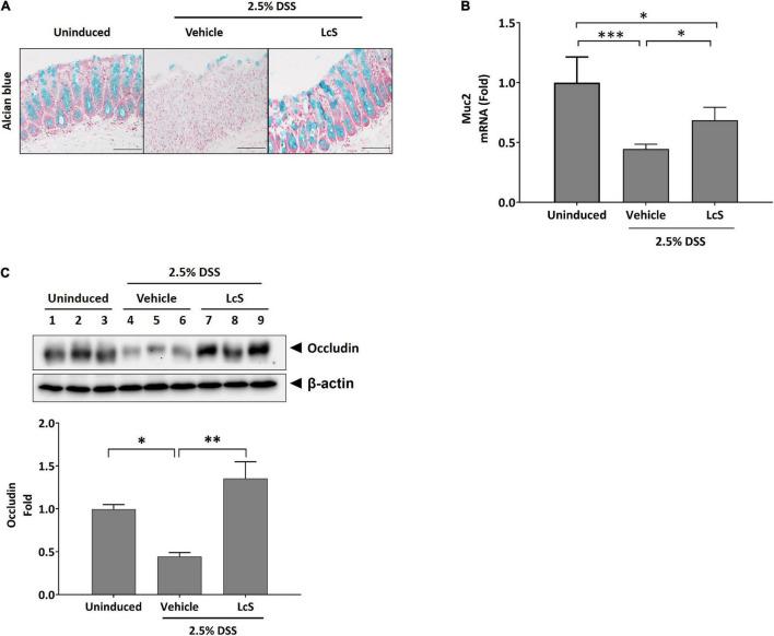
Inflammatory bowel disease (IBD) is a chronic progressive intestinal inflammatory disease, characterized by an altered gut microbiota composition and accompanying alterations in circulatory bile acids. Increasing evidence supports the beneficial effect of probiotics intake on health. Introduction of probiotics to the intestines can modulate gut microbiota composition and in turn regulate the host immune system and modify the inflammatory response. Probiotics can also improve intestinal barrier function and exhibit a positive impact on host physiological and pathological conditions gut microbiota-derived metabolites. Previous studies have demonstrated that strain Shirota (LcS) treatment could inhibit clinical manifestation of colitis in dextran sulfate sodium (DSS)-induced mice, however, the underlying mechanisms remain unknown. In this study, we employed the DSS-induced acute colitis mouse model to investigate the anti-inflammatory effects of LcS and related mechanisms. Administration of LcS ameliorated the severity of DSS-induced colitis and enhanced intestinal integrity induction of mucin-2 and occludin expression in colons. Fecal microbiota analysis showed that LcS increased the relative abundance of beneficial bacterial species in colitic mice, whereas the relative abundance of pathobionts was reduced. Additionally, LcS treatment modulated circulating bile acid profiles in colitic mice. In mice treated with LcS, we identified increased levels of primary taurine-conjugated bile acids, including taurocholic acid (TCA) and taurochenodeoxycholic acid (TCDCA). LcS treatment also increased the levels of secondary taurine-conjugated bile acids, including taurodeoxycholic acid (TDCA) and tauroursodeoxycholic acid (TUDCA). Moreover, LcS treatment exhibited a suppressive effect on the hydroxylated primary bile acids α-muricholic acid (α-MCA) and β-muricholic acid (β-MCA). We further demonstrated that LcS treatment suppressed the expression of pro-inflammatory mediators interferon-gamma (IFN-γ) and nitric oxide (NO), and increased the expression of the anti-inflammatory mediator interleukin-10 (IL-10) in colon tissues, potentially as a result of altered bile acid profiles. Mechanistically, we showed that LcS treatment suppressed the activation of nuclear factor-kappa B (NF-κB) signaling stabilization of inhibitor of NF-κB alpha (IκBα). Altogether, we have demonstrated the therapeutic effects of LcS in DSS-induced colitis, providing new insights into its effect on bile acid metabolism and the related anti-inflammatory mechanisms. Our findings provide support for the application of LcS in the treatment of IBD.

摘要

炎症性肠病(IBD)是一种慢性进行性肠道炎症性疾病,其特征在于肠道微生物群组成的改变以及循环胆汁酸的伴随改变。越来越多的证据支持摄入益生菌对健康有益。将益生菌引入肠道可以调节肠道微生物群组成,进而调节宿主免疫系统并改变炎症反应。益生菌还可以改善肠道屏障功能,并对宿主的生理和病理状况(肠道微生物群衍生的代谢产物)产生积极影响。先前的研究表明,鼠李糖乳杆菌(LcS)菌株治疗可以抑制葡聚糖硫酸钠(DSS)诱导的小鼠结肠炎的临床表现,然而,其潜在机制仍然未知。在本研究中,我们采用DSS诱导的急性结肠炎小鼠模型来研究LcS的抗炎作用及其相关机制。给予LcS可减轻DSS诱导的结肠炎的严重程度,并通过诱导结肠中粘蛋白-2和闭合蛋白的表达来增强肠道完整性。粪便微生物群分析表明,LcS增加了结肠炎小鼠中有益细菌种类的相对丰度,而致病共生菌的相对丰度则降低。此外,LcS治疗调节了结肠炎小鼠的循环胆汁酸谱。在用LcS治疗的小鼠中,我们发现主要的牛磺酸结合胆汁酸水平升高,包括牛磺胆酸(TCA)和牛磺鹅去氧胆酸(TCDCA)。LcS治疗还增加了次要的牛磺酸结合胆汁酸水平,包括脱氧胆酸(TDCA)和牛磺熊去氧胆酸(TUDCA)。此外,LcS治疗对羟基化的初级胆汁酸α-鼠胆酸(α-MCA)和β-鼠胆酸(β-MCA)具有抑制作用。我们进一步证明,LcS治疗抑制了结肠组织中促炎介质干扰素-γ(IFN-γ)和一氧化氮(NO)的表达,并增加了抗炎介质白细胞介素-10(IL-10)的表达,这可能是胆汁酸谱改变的结果。从机制上讲,我们表明LcS治疗通过稳定核因子-κBα(IκBα)抑制剂来抑制核因子-κB(NF-κB)信号通路的激活。总之,我们证明了LcS在DSS诱导的结肠炎中的治疗作用,为其对胆汁酸代谢的影响及相关抗炎机制提供了新的见解。我们的研究结果为LcS在IBD治疗中的应用提供了支持。

https://cdn.ncbi.nlm.nih.gov/pmc/blobs/874d/9069136/2e827536c7ab/fnut-09-816836-g001.jpg

文献AI研究员

20分钟写一篇综述,助力文献阅读效率提升50倍。

立即体验

用中文搜PubMed

大模型驱动的PubMed中文搜索引擎

马上搜索

文档翻译

学术文献翻译模型,支持多种主流文档格式。

立即体验