Suppr超能文献

综合分析确定了肺腺癌预后和免疫治疗效率预测的自噬特征。

The Comprehensive Analysis Identified an Autophagy Signature for the Prognosis and the Immunotherapy Efficiency Prediction in Lung Adenocarcinoma.

机构信息

Department of Thoracic Surgery, Xiangya Hospital, Central South University, Changsha, China.

Hunan Engineering Research Center for Pulmonary Nodules Precise Diagnosis & Treatment, Changsha, China.

出版信息

Front Immunol. 2022 Apr 22;13:749241. doi: 10.3389/fimmu.2022.749241. eCollection 2022.

Abstract

BACKGROUND

Lung adenocarcinoma (LUAD) is a fatal malignancy in the world. Growing evidence demonstrated that autophagy-related genes regulated the immune cell infiltration and correlated with the prognosis of LUAD. However, the autophagy-based signature that can predict the prognosis and the efficiency of checkpoint immunotherapy in LUAD patients is yet to be discovered.

METHODS

We used conventional autophagy-related genes to screen candidates for signature construction in TCGA cohort and 9 GEO datasets (tumor samples, n=2181; normal samples, n=419). An autophagy-based signature was constructed, its correlation with the prognosis and the immune infiltration of LUAD patients was explored. The prognostic value of the autophagy-based signature was validated in an independent cohort with 70 LUAD patients. Single-cell sequencing data was used to further characterize the various immunological patterns in tumors with different signature levels. Moreover, the predictive value of autophagy-based signature in PD-1 immunotherapy was explored in the IMvigor210 dataset. At last, the protective role of DRAM1 in LUAD was validated by experiments.

RESULTS

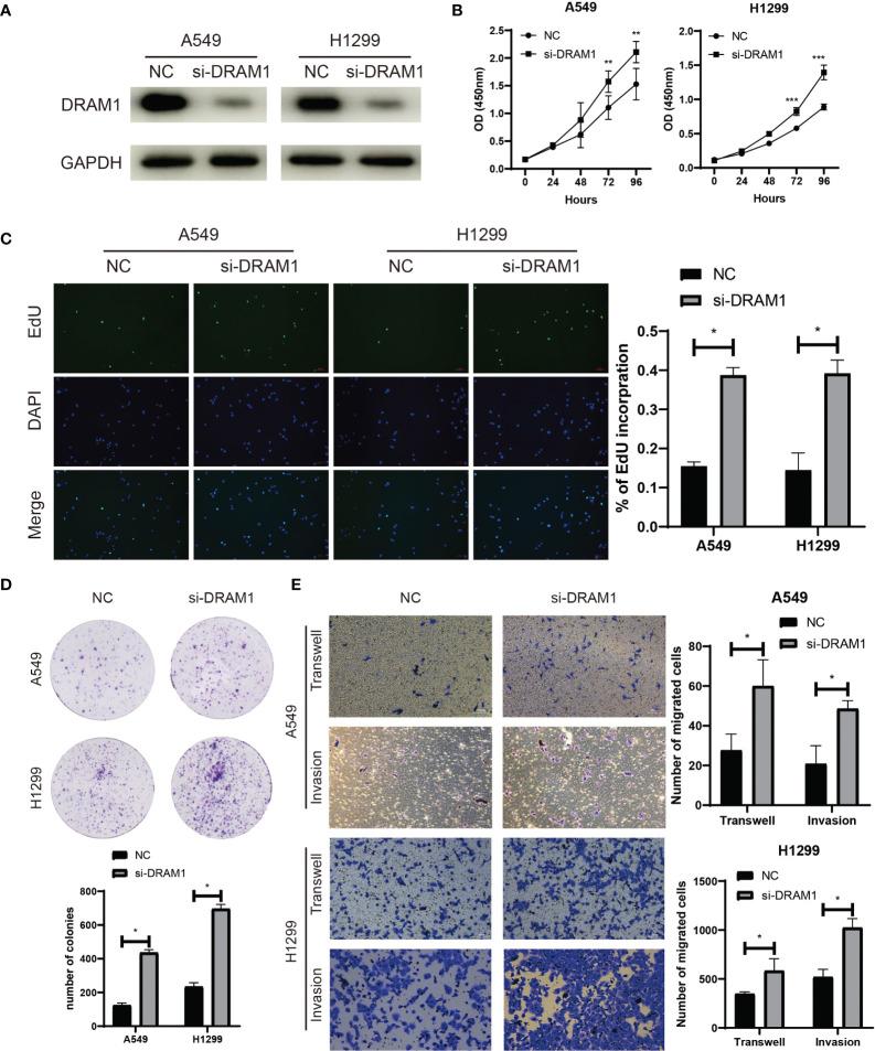
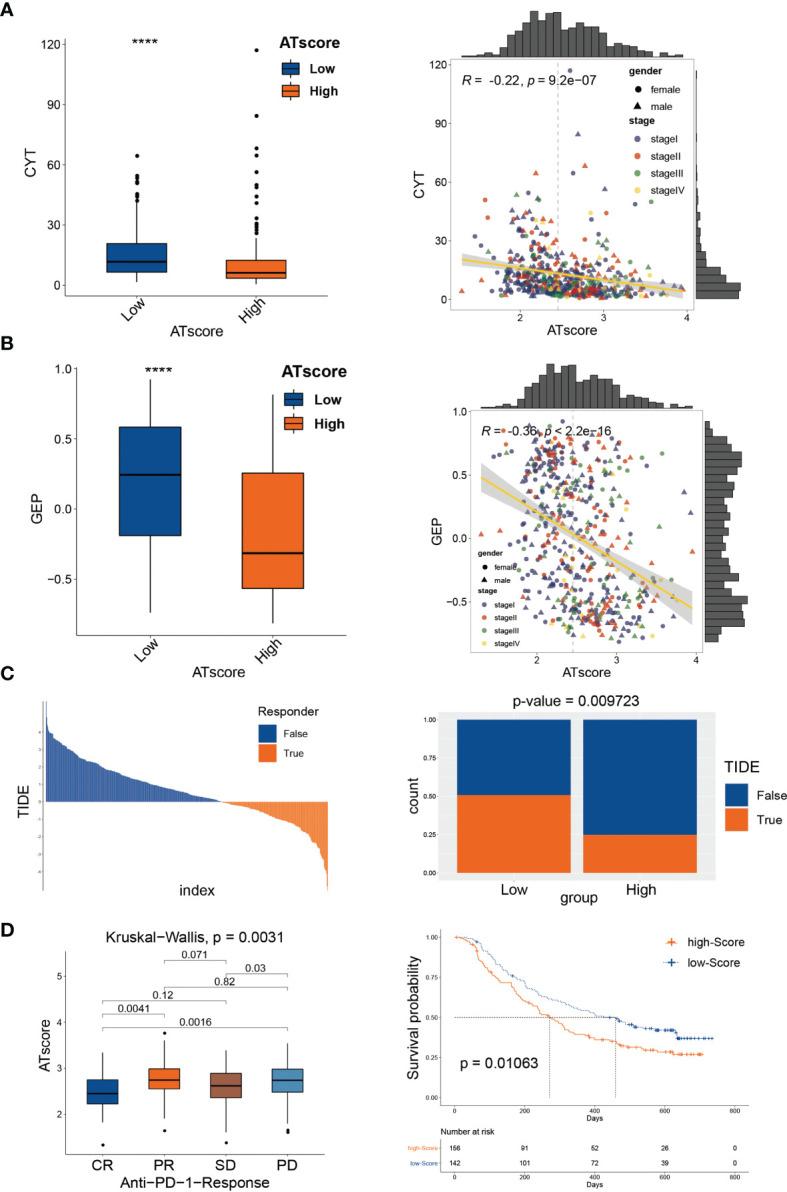
After screening autophagy-related gene candidates, a signature composed by CCR2, ITGB1, and DRAM1 was established with the ATscore in each sample. Further analyses showed that the ATscore was significantly associated with immune cell infiltration and low ATscore indicated poor prognosis. Meanwhile, the prognostic value of ATscore was validated in our independent LUAD cohort. GSEA analyses and single-cell sequencing analyses revealed that ATscore was associated with the immunological status of LUAD tumors, and ATscore could predict the efficacy of PD-1 immunotherapy. Moreover, experiments demonstrated that the inhibition of DRAM1 suppressed the proliferation and migration capacity of LUAD cells.

CONCLUSION

Our study identified a new autophagy-based signature that can predict the prognosis of LUAD patients, and this ATscore has potential applicative value in the checkpoint therapy efficiency prediction.

摘要

背景

肺腺癌 (LUAD) 是全球致命的恶性肿瘤。越来越多的证据表明,自噬相关基因调控免疫细胞浸润,并与 LUAD 的预后相关。然而,基于自噬的生物标志物可以预测 LUAD 患者的预后和检查点免疫治疗的疗效,目前尚未被发现。

方法

我们使用常规自噬相关基因在 TCGA 队列和 9 个 GEO 数据集(肿瘤样本,n=2181;正常样本,n=419)中筛选候选基因构建signature。构建基于自噬的 signature,并探讨其与 LUAD 患者预后和免疫浸润的相关性。在 70 例 LUAD 患者的独立队列中验证基于自噬的 signature 的预后价值。单细胞测序数据用于进一步表征不同 signature 水平肿瘤的各种免疫模式。此外,在 IMvigor210 数据集探索了基于自噬的 signature 在 PD-1 免疫治疗中的预测价值。最后,通过实验验证了 DRAM1 在 LUAD 中的保护作用。

结果

筛选自噬相关基因候选物后,根据每个样本中的 ATscore 建立了由 CCR2、ITGB1 和 DRAM1 组成的 signature。进一步分析表明,ATscore 与免疫细胞浸润显著相关,低 ATscore 表明预后不良。同时,在我们的独立 LUAD 队列中验证了 ATscore 的预后价值。GSEA 分析和单细胞测序分析表明,ATscore 与 LUAD 肿瘤的免疫状态相关,ATscore 可预测 PD-1 免疫治疗的疗效。此外,实验表明抑制 DRAM1 可抑制 LUAD 细胞的增殖和迁移能力。

结论

本研究确定了一个新的基于自噬的 signature,可以预测 LUAD 患者的预后,该 ATscore 在预测检查点治疗效率方面具有潜在的应用价值。

https://cdn.ncbi.nlm.nih.gov/pmc/blobs/419d/9072793/e42ae210e5ea/fimmu-13-749241-g001.jpg

文献AI研究员

20分钟写一篇综述,助力文献阅读效率提升50倍。

立即体验

用中文搜PubMed

大模型驱动的PubMed中文搜索引擎

马上搜索

文档翻译

学术文献翻译模型,支持多种主流文档格式。

立即体验