Suppr超能文献

寄生虫内嵌套的病毒世界:解析寄生扁形动物(扁形动物门)中的病毒多样性。

A World of Viruses Nested within Parasites: Unraveling Viral Diversity within Parasitic Flatworms (Platyhelminthes).

机构信息

ANSES, Agence Nationale de Sécurité Sanitaire de l'Alimentation, de l'Environnement et du Travail, Laboratoire de Ploufragan-Plouzané, Unité Génétique Virale de Biosécurité, Ploufragan, France.

ANSES Animal Health Laboratory, UMR Virology, ANSES/INRAE/ENVA, Maisons-Alfort, France.

出版信息

Microbiol Spectr. 2022 Jun 29;10(3):e0013822. doi: 10.1128/spectrum.00138-22. Epub 2022 May 10.

Abstract

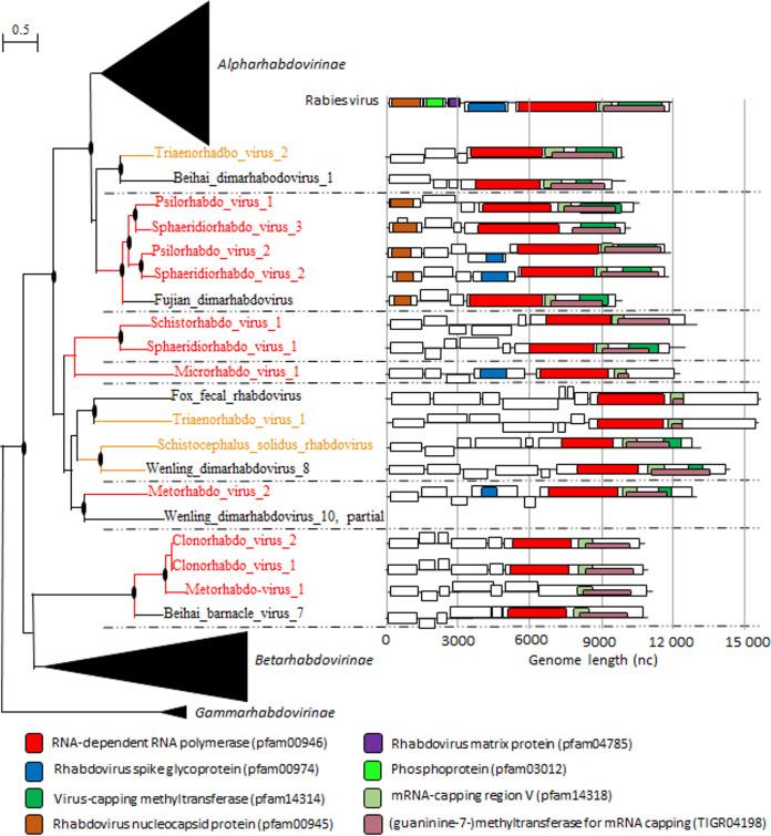
Because parasites have an inextricable relationship with their host, they have the potential to serve as viral reservoirs or facilitate virus host shifts. And yet, little is known about viruses infecting parasitic hosts except for blood-feeding arthropods that are well-known vectors of zoonotic viruses. Herein, we uncovered viruses of flatworms (phylum Platyhelminthes, group Neodermata) that specialize in parasitizing vertebrates and their ancestral free-living relatives. We discovered 115 novel viral sequences, including 1 in Macrostomorpha, 5 in Polycladida, 44 in Tricladida, 1 in Monogenea, 15 in Cestoda, and 49 in Trematoda, through data mining. The majority of newly identified viruses constitute novel families or genera. Phylogenetic analyses show that the virome of flatworms changed dramatically during the transition of neodermatans to a parasitic lifestyle. Most Neodermata viruses seem to codiversify with their host, with the exception of rhabdoviruses, which may switch hosts more often, based on phylogenetic relationships. Neodermata rhabdoviruses also have a position ancestral to vertebrate-associated rhabdo viruses, including lyssaviruses, suggesting that vertebrate-associated rhabdoviruses emerged from a flatworm rhabdovirus in a parasitized host. This study reveals an extensive diversity of viruses in Platyhelminthes and highlights the need to evaluate the role of viral infection in flatworm-associated diseases. Little is known about the diversity of parasite-associated viruses and how these viruses may impact parasite fitness, parasite-host interactions, and virus evolution. The discovery of over a hundred viruses associated with a range of free-living and parasitic flatworms, including parasites of economic and clinical relevance, allowed us to compare the viromes of flatworms with contrasting lifestyles. The results suggest that flatworms acquired novel viruses after their transition to a parasitic lifestyle and highlight the possibility that they acquired viruses from their hosts and vice versa. An interesting example is the discovery of flatworm rhabdoviruses that have a position ancestral to rabies viruses and other vertebrate-associated rhabdoviruses, demonstrating that flatworm-associated viruses have emerged in a vertebrate host at least once in history. Therefore, parasitic flatworms may play a role in virus diversity and emergence. The roles that parasite-infecting viruses play in parasite-associated diseases remain to be investigated.

摘要

由于寄生虫与其宿主之间存在着千丝万缕的联系,它们有可能成为病毒的储库或促进病毒宿主转移。然而,除了以血液为食的节肢动物外,人们对感染寄生虫的病毒知之甚少,这些节肢动物是众所周知的人畜共患病毒的载体。在这里,我们发现了专门寄生在脊椎动物及其祖先自由生活的亲戚身上的扁形动物(扁形动物门、新皮动物群)的病毒。通过数据挖掘,我们发现了 115 种新的病毒序列,其中 1 种来自 Macrostomorpha,5 种来自 Polycladida,44 种来自 Tricladida,1 种来自 Monogenea,15 种来自 Cestoda,49 种来自 Trematoda。新鉴定的病毒大多数构成新的科或属。系统发育分析表明,扁形动物的病毒组在从新皮动物向寄生生活方式的转变过程中发生了巨大变化。大多数 Neodermata 病毒似乎与宿主共同进化,除了弹状病毒,根据系统发育关系,弹状病毒可能更频繁地切换宿主。Neodermata 弹状病毒在位置上也比包括狂犬病病毒在内的脊椎动物相关的弹状病毒更为古老,这表明脊椎动物相关的弹状病毒是从寄生宿主的扁形动物弹状病毒中出现的。本研究揭示了扁形动物中广泛的病毒多样性,并强调了需要评估病毒感染在扁形动物相关疾病中的作用。人们对寄生虫相关病毒的多样性以及这些病毒如何影响寄生虫的适应性、寄生虫-宿主相互作用和病毒进化知之甚少。发现了一百多种与各种自由生活和寄生扁形动物相关的病毒,包括具有经济和临床意义的寄生虫,使我们能够比较具有不同生活方式的扁形动物的病毒组。结果表明,扁形动物在向寄生生活方式转变后获得了新的病毒,并强调了它们从宿主和宿主反过来从它们获得病毒的可能性。一个有趣的例子是发现了扁形动物弹状病毒,其在位置上比狂犬病病毒和其他脊椎动物相关的弹状病毒更为古老,这表明至少在历史上,扁形动物相关的病毒已经在脊椎动物宿主中出现过一次。因此,寄生扁形动物可能在病毒多样性和出现中发挥作用。寄生虫感染病毒在寄生虫相关疾病中所起的作用仍有待研究。

https://cdn.ncbi.nlm.nih.gov/pmc/blobs/1fa2/9241645/e9378cbc9bff/spectrum.00138-22-f001.jpg

文献AI研究员

20分钟写一篇综述,助力文献阅读效率提升50倍。

立即体验

用中文搜PubMed

大模型驱动的PubMed中文搜索引擎

马上搜索

文档翻译

学术文献翻译模型,支持多种主流文档格式。

立即体验