Suppr超能文献

在果蝇胚胎发生过程中,非规范的 Raf 功能对于背腹模式形成是必需的。

A non-canonical Raf function is required for dorsal-ventral patterning during Drosophila embryogenesis.

机构信息

Division of Science, Yale-NUS College, Singapore, 138527, Singapore.

Program in Cancer and Stem Cell Biology, Duke-NUS Medical School, Singapore, 169857, Singapore.

出版信息

Sci Rep. 2022 May 10;12(1):7684. doi: 10.1038/s41598-022-11699-3.

Abstract

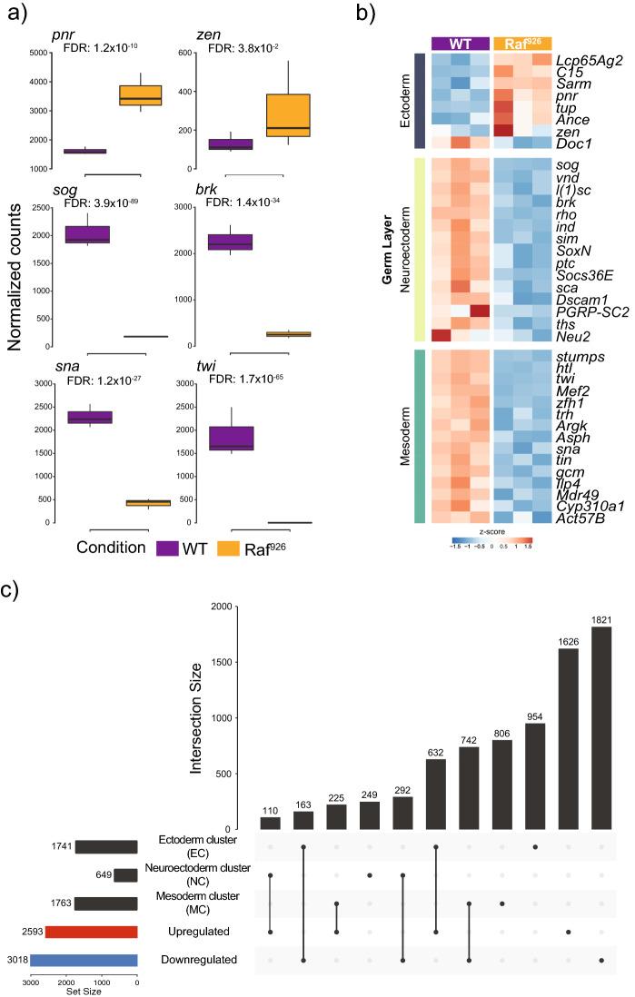
Proper embryonic development requires directional axes to pattern cells into embryonic structures. In Drosophila, spatially discrete expression of transcription factors determines the anterior to posterior organization of the early embryo, while the Toll and TGFβ signalling pathways determine the early dorsal to ventral pattern. Embryonic MAPK/ERK signaling contributes to both anterior to posterior patterning in the terminal regions and to dorsal to ventral patterning during oogenesis and embryonic stages. Here we describe a novel loss of function mutation in the Raf kinase gene, which leads to loss of ventral cell fates as seen through the loss of the ventral furrow, the absence of Dorsal/NFκB nuclear localization, the absence of mesoderm determinants Twist and Snail, and the expansion of TGFβ. Gene expression analysis showed cells adopting ectodermal fates much like loss of Toll signaling. Our results combine novel mutants, live imaging, optogenetics and transcriptomics to establish a novel role for Raf, that appears to be independent of the MAPK cascade, in embryonic patterning.

摘要

胚胎的正常发育需要有方向的轴来将细胞定型为胚胎结构。在果蝇中,转录因子的空间离散表达决定了早期胚胎的前-后组织,而 Toll 和 TGFβ 信号通路决定了早期背-腹模式。胚胎 MAPK/ERK 信号通路对终端区域的前-后模式形成和卵子发生及胚胎阶段的背-腹模式形成都有贡献。在这里,我们描述了 Raf 激酶基因的一种新的功能丧失突变,该突变导致腹侧细胞命运的丧失,表现为腹沟的缺失、 Dorsal/NFκB 核定位的缺失、中胚层决定因子 Twist 和 Snail 的缺失,以及 TGFβ 的扩张。基因表达分析显示,细胞采用了类似 Toll 信号缺失的外胚层命运。我们的结果结合了新的突变体、活体成像、光遗传学和转录组学,确立了 Raf 的一个新作用,该作用似乎独立于 MAPK 级联,在胚胎模式形成中发挥作用。

https://cdn.ncbi.nlm.nih.gov/pmc/blobs/0950/9090920/c4a6a13e3db0/41598_2022_11699_Fig1_HTML.jpg

文献AI研究员

20分钟写一篇综述,助力文献阅读效率提升50倍。

立即体验

用中文搜PubMed

大模型驱动的PubMed中文搜索引擎

马上搜索

文档翻译

学术文献翻译模型,支持多种主流文档格式。

立即体验