Suppr超能文献

Fisetin 通过 zbp1 介导的坏死性细胞凋亡诱导人卵巢癌细胞系的细胞死亡。

Fisetin-induced cell death in human ovarian cancer cell lines via zbp1-mediated necroptosis.

机构信息

Department of Obstetrics and Gynecology, Baodi Clinical College of Tianjin Medical University, Tianjin, 301800, China.

出版信息

J Ovarian Res. 2022 May 10;15(1):57. doi: 10.1186/s13048-022-00984-4.

Abstract

BACKGROUND

Among reproductive cancers, ovarian cancer leads to the highest female mortality rate. Fisetin, a natural flavonoid, exerts pharmacological effects, inhibiting cancer growth with various origins. Although multiple mechanisms are involved in regulating cell death, it is still unclear whether and how fisetin exhibits anticancer effects on ovarian cancer. The present study aimed to evaluate cell apoptotic and necroptotic processes occurring in ovarian carcinoma (OC) cell lines induced by fisetin.

METHODS

Cell growth was evaluated by MTT assay in OC cell lines treated with or without fisetin. Annexin V/propidium iodide staining followed by flow cytometry was used to characterize fisetin-induced cell death. The apoptotic process was suppressed by z-VAD intervention, and cell necroptosis was assessed by introducing ZBP1-knockdown OC cell lines coupled with fisetin intervention. The expression of necroptosis-related mediators and the migration capability of the respective cells were evaluated by Western blotting and in vitro cell invasion assay.

RESULT

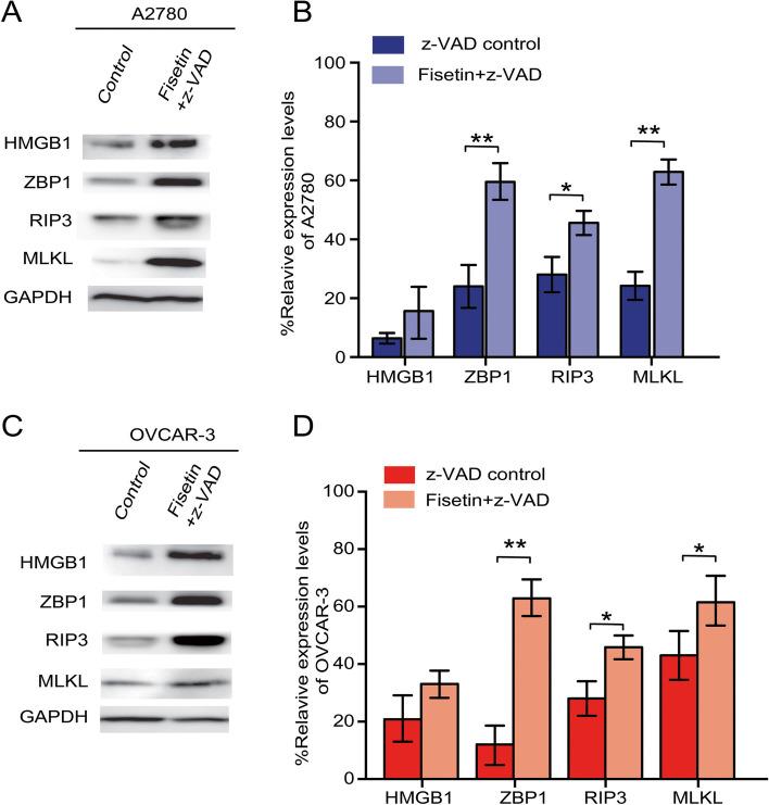
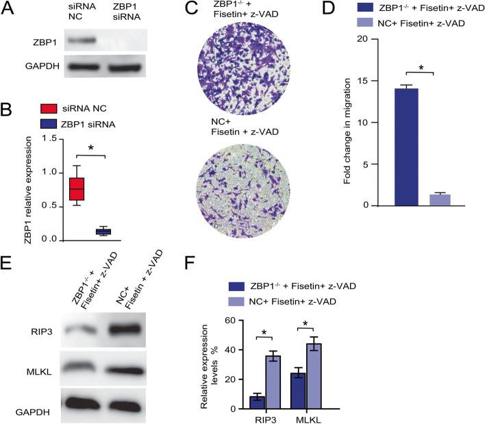
Fisetin successfully reduced cell growth in both OC cell lines in a dose-dependent manner. Both apoptosis and necroptosis were induced by fisetin. Suppression of the cell apoptotic process failed to enhance the proliferation of fisetin-treated cells. The induced cell death and robust expression of the necroptotic markers RIP3 and MLKL were alleviated by knocking down the expression of the ZBP1 protein in both OC cell lines.

CONCLUSION

The present study provided in vitro evidence supporting the involvement of both apoptosis and necroptosis in fisetin-induced OC cell death, while ZBP1 regulates the necroptotic process via the RIP3/MLKL pathway.

摘要

背景

在生殖系统癌症中,卵巢癌导致的女性死亡率最高。根皮素是一种天然类黄酮,具有多种来源的抗癌作用。尽管有多种机制涉及细胞死亡的调节,但根皮素是否以及如何对卵巢癌发挥抗癌作用仍不清楚。本研究旨在评估根皮素诱导的卵巢癌细胞系中发生的细胞凋亡和坏死性细胞死亡过程。

方法

用 MTT 法评估 OC 细胞系在有无根皮素处理下的细胞生长情况。用 Annexin V/碘化丙啶染色后进行流式细胞术分析,以鉴定根皮素诱导的细胞死亡。通过 z-VAD 干预抑制细胞凋亡过程,并通过引入 ZBP1 敲低 OC 细胞系结合根皮素干预评估细胞坏死性细胞死亡。通过 Western blot 和体外细胞侵袭实验评估坏死性细胞死亡相关介质的表达和相应细胞的迁移能力。

结果

根皮素成功地以剂量依赖的方式降低了两种 OC 细胞系的细胞生长。根皮素诱导了细胞凋亡和坏死性细胞死亡。抑制细胞凋亡过程未能增强根皮素处理细胞的增殖。在两种 OC 细胞系中,敲低 ZBP1 蛋白的表达减轻了诱导的细胞死亡和坏死性标记物 RIP3 和 MLKL 的强烈表达。

结论

本研究提供了体外证据,支持凋亡和坏死性细胞死亡都参与了根皮素诱导的 OC 细胞死亡,而 ZBP1 通过 RIP3/MLKL 通路调节坏死性细胞死亡过程。

https://cdn.ncbi.nlm.nih.gov/pmc/blobs/7c62/9092675/3aa2d97a0acb/13048_2022_984_Fig1_HTML.jpg

文献AI研究员

20分钟写一篇综述,助力文献阅读效率提升50倍。

立即体验

用中文搜PubMed

大模型驱动的PubMed中文搜索引擎

马上搜索

文档翻译

学术文献翻译模型,支持多种主流文档格式。

立即体验