Suppr超能文献

洞穴鱼代谢适应性潜在顺式调控变化的全基因组分析。

Genome-wide analysis of cis-regulatory changes underlying metabolic adaptation of cavefish.

作者信息

Krishnan Jaya, Seidel Chris W, Zhang Ning, Singh Narendra Pratap, VanCampen Jake, Peuß Robert, Xiong Shaolei, Kenzior Alexander, Li Hua, Conaway Joan W, Rohner Nicolas

机构信息

Stowers Institute for Medical Research, Kansas City, MO, USA.

Department of Medicine, Knight Cardiovascular Institute, Oregon Health & Science University, Portland, OR, USA.

出版信息

Nat Genet. 2022 May;54(5):684-693. doi: 10.1038/s41588-022-01049-4. Epub 2022 May 12.

Abstract

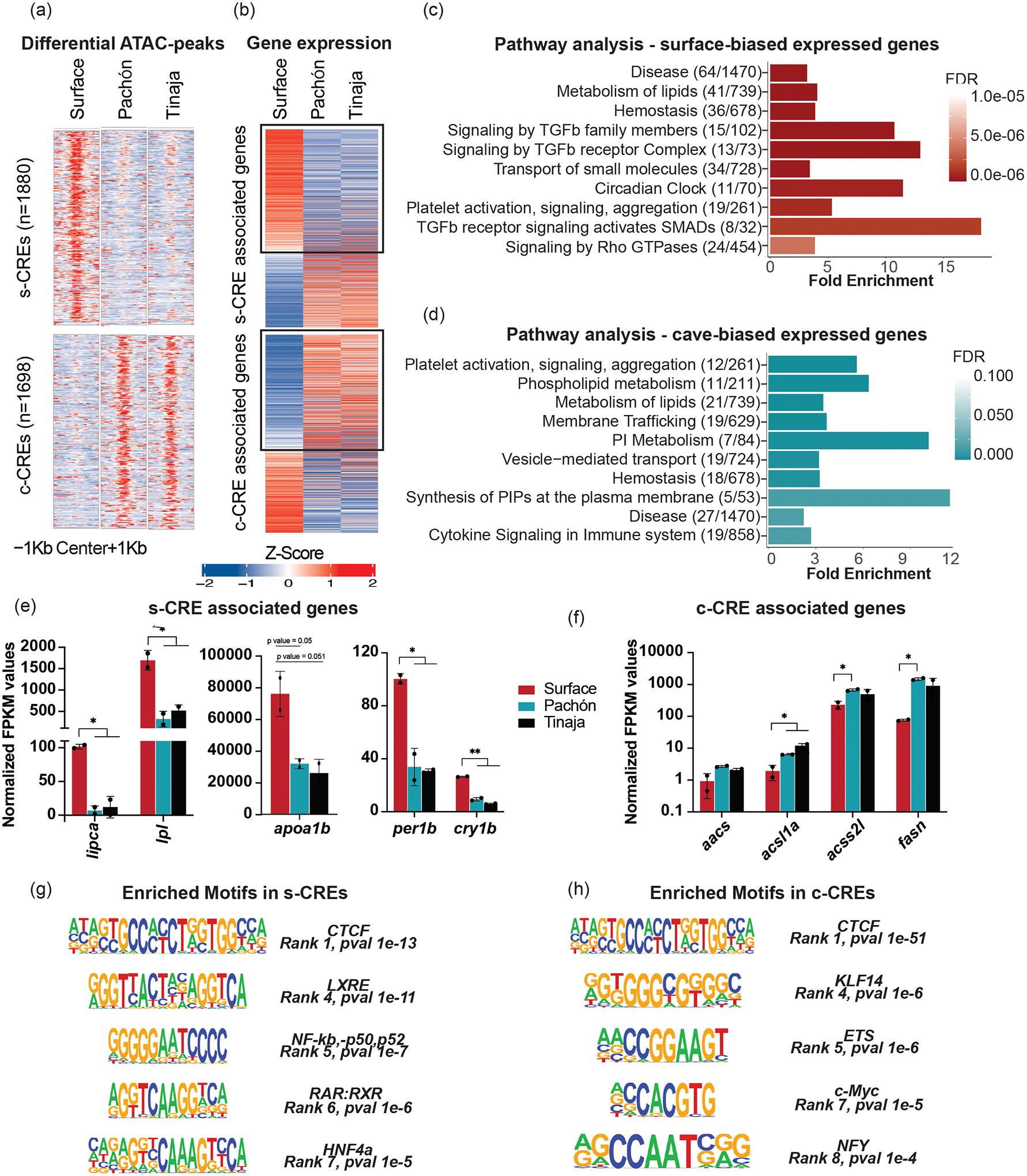
Cis-regulatory changes are key drivers of adaptative evolution. However, their contribution to the metabolic adaptation of organisms is not well understood. Here, we used a unique vertebrate model, Astyanax mexicanus-different morphotypes of which survive in nutrient-rich surface and nutrient-deprived cave waters-to uncover gene regulatory networks underlying metabolic adaptation. We performed genome-wide epigenetic profiling in the liver tissues of Astyanax and found that many of the identified cis-regulatory elements (CREs) have genetically diverged and have differential chromatin features between surface and cave morphotypes, while retaining remarkably similar regulatory signatures between independently derived cave populations. One such CRE in the hpdb gene harbors a genomic deletion in cavefish that abolishes IRF2 repressor binding and derepresses enhancer activity in reporter assays. Selection of this mutation in multiple independent cave populations supports its importance in cave adaptation, and provides novel molecular insights into the evolutionary trade-off between loss of pigmentation and adaptation to food-deprived caves.

摘要

顺式调控变化是适应性进化的关键驱动因素。然而,它们对生物体代谢适应的贡献尚未得到充分理解。在这里,我们使用了一种独特的脊椎动物模型——墨西哥丽脂鲤,其不同形态型分别存活于营养丰富的地表水和营养匮乏的洞穴水中——来揭示代谢适应背后的基因调控网络。我们对墨西哥丽脂鲤的肝脏组织进行了全基因组表观遗传分析,发现许多已鉴定的顺式调控元件(CREs)在基因上存在差异,并且在地表水和洞穴形态型之间具有不同的染色质特征,而在独立衍生的洞穴种群之间保留了非常相似的调控特征。hpdb基因中的一个这样的CRE在洞穴鱼中存在基因组缺失,该缺失消除了IRF2阻遏物的结合,并在报告基因检测中解除了增强子活性的抑制。在多个独立洞穴种群中对该突变的选择支持了其在洞穴适应中的重要性,并为色素沉着丧失与适应食物匮乏洞穴之间的进化权衡提供了新的分子见解。

https://cdn.ncbi.nlm.nih.gov/pmc/blobs/3e8b/9178706/9604a5e809db/nihms-1787853-f0001.jpg

文献AI研究员

20分钟写一篇综述,助力文献阅读效率提升50倍。

立即体验

用中文搜PubMed

大模型驱动的PubMed中文搜索引擎

马上搜索

文档翻译

学术文献翻译模型,支持多种主流文档格式。

立即体验