Suppr超能文献

致癌性Kras介导的细胞因子CCL15通过活性氧调节胰腺癌细胞的迁移和侵袭。

Oncogenic Kras-Mediated Cytokine CCL15 Regulates Pancreatic Cancer Cell Migration and Invasion through ROS.

作者信息

Messex Justin K, Adams Kiyah L A, Hawkins William G, DeNardo David, Bardeesy Nabeel, Billadeau Daniel D, Liou Geou-Yarh

机构信息

Center for Cancer Research and Therapeutic Development, Clark Atlanta University, Atlanta, GA 30314, USA.

Department of Biological Sciences, Clark Atlanta University, Atlanta, GA 30314, USA.

出版信息

Cancers (Basel). 2022 Apr 26;14(9):2153. doi: 10.3390/cancers14092153.

Abstract

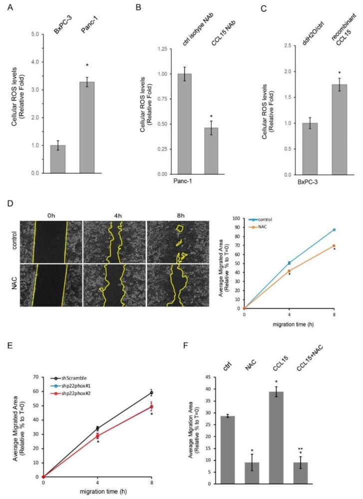
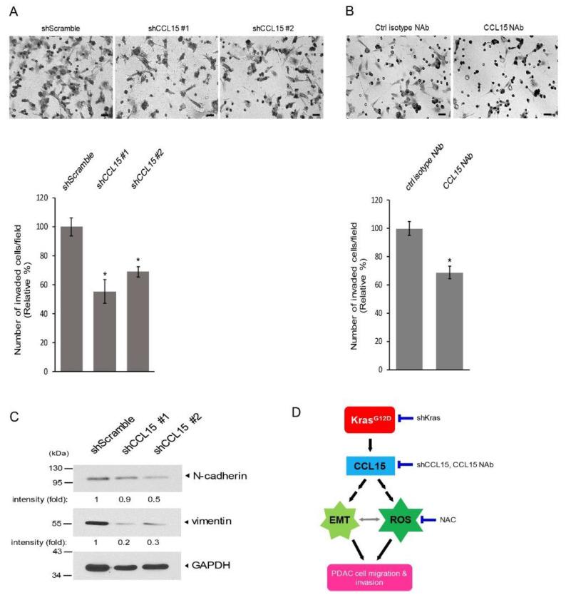
Pancreatic ductal adenocarcinoma (PDAC) is well known for its high death rate due to prompt cancer metastasis caused by cancer cell migration and invasion within the early stages of its development. Here, we reveal a new function of cytokine CCL15, namely the upregulation of PDAC cell migration and invasion. We showed increased levels of CCL15 transcripts and protein expressions in human PDAC tissue samples, as well as in cultured cell lines. Furthermore, PDAC cells also expressed CCL15 receptors, including CCR1 and CCR3. Murine PDAC cell lines and tissues strengthened this finding. The manipulation of CCL15 in metastatic Panc-1 cells through CCL15 knockdown or CCL15 neutralization decreased Panc-1 cell motility and invasiveness. In addition, treating non-metastatic BxPC-3 cells with recombinant CCL15 accelerated the cell migration of BxPC-3. A reduction in the levels of reactive oxygen species (ROS) by either N-Acetyl-L-Cysteine treatment or p22phox knockdown led to a decrease in Panc-1 cell migration and a reversed effect on recombinant CCL15-promoted BxPC-3 cell movement. Importantly, the knockdown of oncogenic Kras in Panc-1 cells abolished CCL15 protein expression and impeded cell migration without affecting PDAC cell growth. Altogether, our work elucidates an additional molecular pathway of oncogenic Kras to promote PDAC metastasis through the upregulation of cell migration and invasion by the Kras downstream CCL15, a lesser-known cytokine within the cancer research field.

摘要

胰腺导管腺癌(PDAC)因其在发展早期癌细胞迁移和侵袭导致的迅速癌症转移而具有高死亡率,这是众所周知的。在此,我们揭示了细胞因子CCL15的一种新功能,即上调PDAC细胞的迁移和侵袭能力。我们发现,在人类PDAC组织样本以及培养的细胞系中,CCL15转录本水平和蛋白表达均有所增加。此外,PDAC细胞还表达CCL15受体,包括CCR1和CCR3。小鼠PDAC细胞系和组织也证实了这一发现。通过敲低CCL15或中和CCL15来操控转移性Panc-1细胞中的CCL15,可降低Panc-1细胞的运动性和侵袭性。此外,用重组CCL15处理非转移性BxPC-3细胞可加速其细胞迁移。用N-乙酰-L-半胱氨酸处理或敲低p22phox使活性氧(ROS)水平降低,导致Panc-1细胞迁移减少,并逆转了重组CCL15促进BxPC-3细胞运动的作用。重要的是,敲低Panc-1细胞中的致癌性Kras可消除CCL15蛋白表达并阻碍细胞迁移,而不影响PDAC细胞生长。总之,我们的研究阐明了致癌性Kras通过上调Kras下游的CCL15(癌症研究领域中一种鲜为人知的细胞因子)促进细胞迁移和侵袭来促进PDAC转移的另一条分子途径。

https://cdn.ncbi.nlm.nih.gov/pmc/blobs/6e37/9104113/0d794bf429dd/cancers-14-02153-g001.jpg

文献AI研究员

20分钟写一篇综述,助力文献阅读效率提升50倍。

立即体验

用中文搜PubMed

大模型驱动的PubMed中文搜索引擎

马上搜索

文档翻译

学术文献翻译模型,支持多种主流文档格式。

立即体验