Suppr超能文献

结直肠癌转移在微转移阶段需要 YAP 控制的可塑性来实现肝定植。

Liver Colonization by Colorectal Cancer Metastases Requires YAP-Controlled Plasticity at the Micrometastatic Stage.

机构信息

Center for Molecular Medicine, University Medical Center Utrecht, Utrecht, the Netherlands.

Oncode Institute, the Netherlands.

出版信息

Cancer Res. 2022 May 16;82(10):1953-1968. doi: 10.1158/0008-5472.CAN-21-0933.

Abstract

UNLABELLED

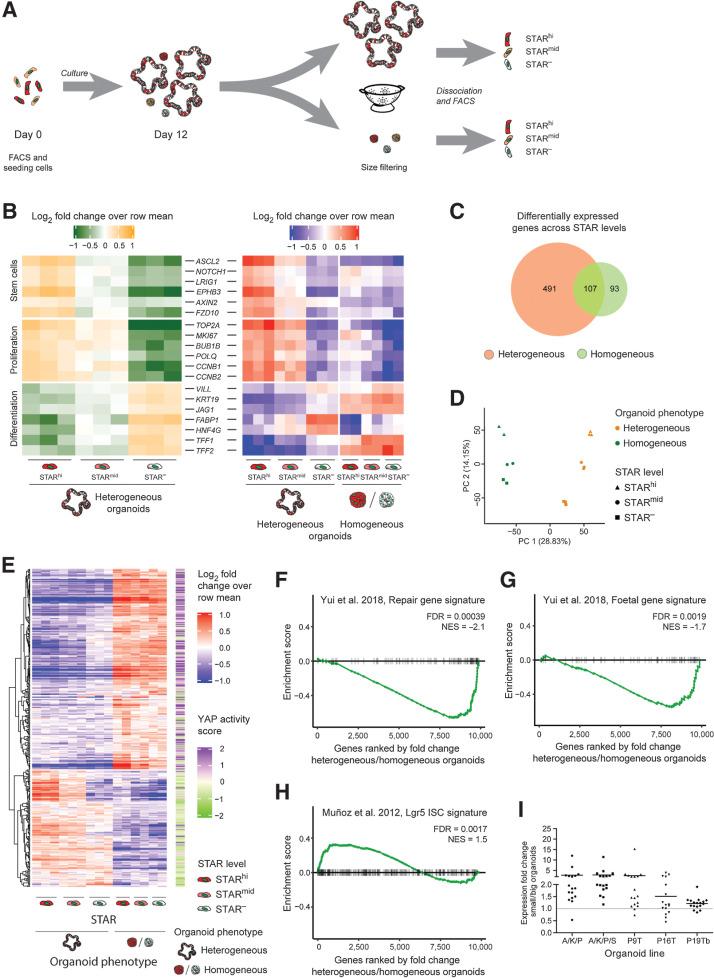
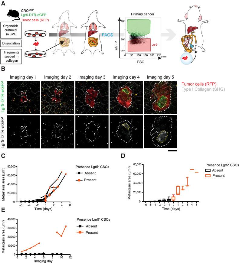
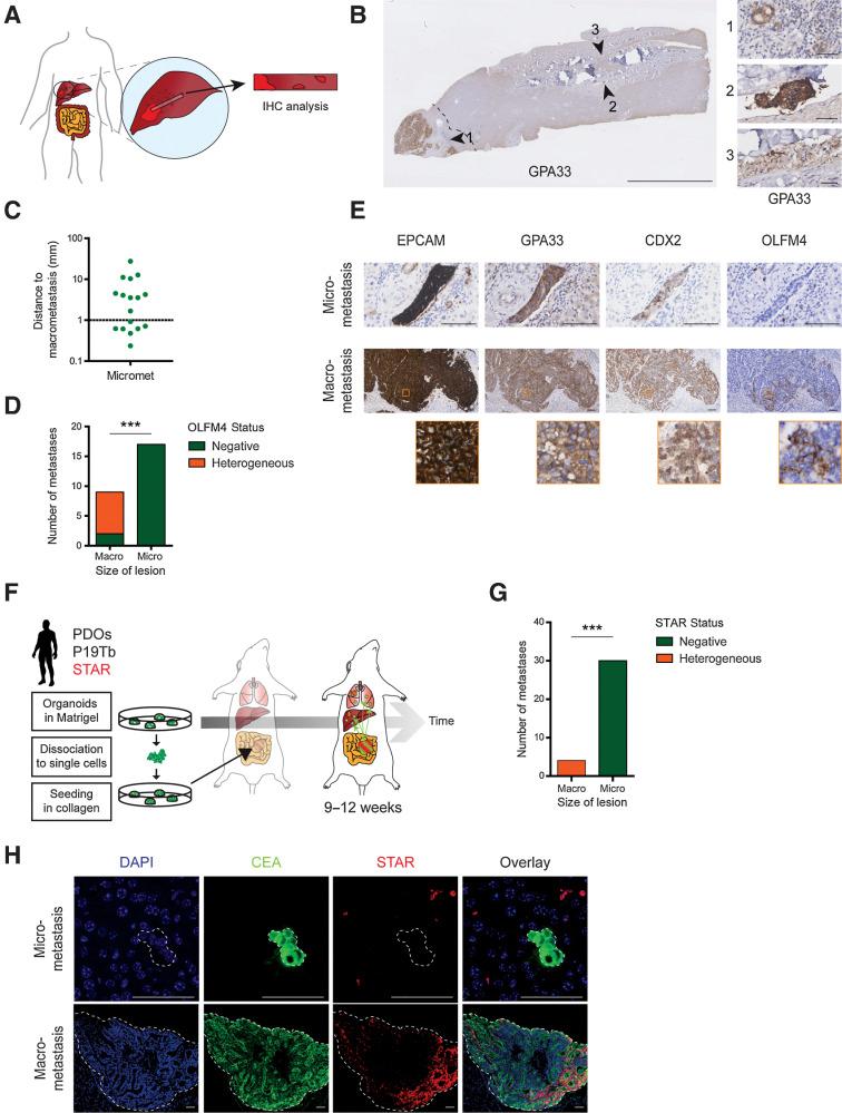
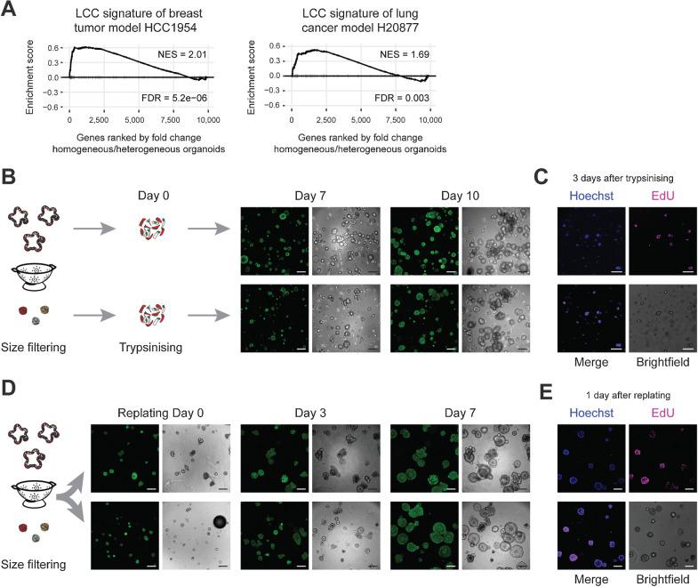
Micrometastases of colorectal cancer can remain dormant for years prior to the formation of actively growing, clinically detectable lesions (i.e., colonization). A better understanding of this step in the metastatic cascade could help improve metastasis prevention and treatment. Here we analyzed liver specimens of patients with colorectal cancer and monitored real-time metastasis formation in mouse livers using intravital microscopy to reveal that micrometastatic lesions are devoid of cancer stem cells (CSC). However, lesions that grow into overt metastases demonstrated appearance of de novo CSCs through cellular plasticity at a multicellular stage. Clonal outgrowth of patient-derived colorectal cancer organoids phenocopied the cellular and transcriptomic changes observed during in vivo metastasis formation. First, formation of mature CSCs occurred at a multicellular stage and promoted growth. Conversely, failure of immature CSCs to generate more differentiated cells arrested growth, implying that cellular heterogeneity is required for continuous growth. Second, early-stage YAP activity was required for the survival of organoid-forming cells. However, subsequent attenuation of early-stage YAP activity was essential to allow for the formation of cell type heterogeneity, while persistent YAP signaling locked micro-organoids in a cellularly homogenous and growth-stalled state. Analysis of metastasis formation in mouse livers using single-cell RNA sequencing confirmed the transient presence of early-stage YAP activity, followed by emergence of CSC and non-CSC phenotypes, irrespective of the initial phenotype of the metastatic cell of origin. Thus, establishment of cellular heterogeneity after an initial YAP-controlled outgrowth phase marks the transition to continuously growing macrometastases.

SIGNIFICANCE

Characterization of the cell type dynamics, composition, and transcriptome of early colorectal cancer liver metastases reveals that failure to establish cellular heterogeneity through YAP-controlled epithelial self-organization prohibits the outgrowth of micrometastases. See related commentary by LeBleu, p. 1870.

摘要

未加标签

结直肠癌的微转移可以在形成活跃生长、临床上可检测到的病变(即定植)之前潜伏数年。更好地了解转移级联中的这一步骤可能有助于改善转移的预防和治疗。在这里,我们分析了结直肠癌患者的肝脏标本,并使用活体显微镜监测了小鼠肝脏中实时转移的形成,以揭示微转移病灶中缺乏癌症干细胞(CSC)。然而,生长为明显转移的病变通过在多细胞阶段的细胞可塑性显示出新出现的 CSC。患者来源的结直肠类器官的克隆生长复制了在体内转移形成过程中观察到的细胞和转录组变化。首先,成熟 CSC 的形成发生在多细胞阶段,并促进了生长。相反,不成熟 CSC 未能产生更多分化的细胞会阻止生长,这表明细胞异质性是连续生长所必需的。其次,早期 YAP 活性是类器官形成细胞存活所必需的。然而,随后早期 YAP 活性的衰减对于形成细胞类型异质性是必不可少的,而持续的 YAP 信号则将微器官锁定在细胞同质和生长停滞状态。使用单细胞 RNA 测序分析小鼠肝脏中的转移形成证实了早期 YAP 活性的短暂存在,随后出现 CSC 和非 CSC 表型,而与转移性细胞起源的初始表型无关。因此,在初始 YAP 控制的过度生长阶段之后建立细胞异质性标志着向连续生长的大转移的转变。

意义

对早期结直肠癌肝转移的细胞类型动态、组成和转录组进行了表征,表明未能通过 YAP 控制的上皮自组织建立细胞异质性会阻止微转移的生长。请参阅 LeBleu 的相关评论,第 1870 页。

https://cdn.ncbi.nlm.nih.gov/pmc/blobs/f1ff/9381095/b5530312a556/overview_graphic_can-21-0933.jpg

文献AI研究员

20分钟写一篇综述,助力文献阅读效率提升50倍。

立即体验

用中文搜PubMed

大模型驱动的PubMed中文搜索引擎

马上搜索

文档翻译

学术文献翻译模型,支持多种主流文档格式。

立即体验