Suppr超能文献

松果菊苷通过 Raf/MEK/ERK 信号通路诱导非小细胞肺癌细胞线粒体介导的细胞焦亡。

Echinacoside Induces Mitochondria-Mediated Pyroptosis through Raf/MEK/ERK Signaling in Non-Small Cell Lung Cancer Cells.

机构信息

Department of Thoracic Surgery, Nanjing Chest Hospital, Nanjing, Jiangsu, China.

Department of Thoracic Surgery, The Affiliated Nanjing Brain Hospital of Nanjing Medical University, Nanjing, Jiangsu, China.

出版信息

J Immunol Res. 2022 May 6;2022:3351268. doi: 10.1155/2022/3351268. eCollection 2022.

Abstract

BACKGROUND

Various natural compounds are effective in cancer prevention and treatment with fewer side effects than conventional radiotherapy and chemotherapy. Considering the uncertainty of the antitumor mechanism of Echinacoside (Ech) and the fact that no study on Ech against non-small cell lung cancer (NSCLC) has been explored previously, this study inquired into the anti-NSCLC effect of Ech and explored its potential mechanisms.

METHODS

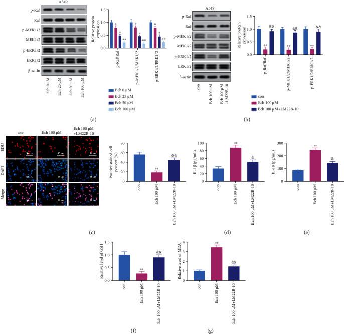
The IC to Ech of the NSCLC cells was calculated based on a series of cell viability assays. Different concentrations of Ech were used to treat the cells; the proliferation activity of the cells was evaluated using EdU staining. Mitochondrial membrane potential was detected by JC-1 staining. Levels of cytokines IL-1 and IL-18 were measured by ELISA. GSH and MDA levels were measured by microplate reader. Expression of cytochrome c, NLRP3, caspase-1, IL-1, c-Myc, c-Fos, and Raf/MEK/ERK pathway proteins was evaluated by western blot. Meanwhile, we used xenograft, immunohistochemical staining, and H&E staining to evaluate the pharmacological effects of Ech in mice .

RESULTS

ECH inhibited the proliferation of NSCLC cells. Ech increased the expression of pyroptosis-related proteins. Besides, Ech perturbed the mitochondrial membrane potential with the release of mitochondrial cytochrome c, accompanied by increased oxidative stress. Ech inhibited the phosphorylation levels of Raf/MEK/ERK signaling pathway and subsequently reduced c-myc and c-fos protein expression. In addition, Ech effectively restrained the growth of tumors .

CONCLUSIONS

Ech inhibited the Raf/MEK/ERK signaling. Impaired mitochondria activated inflammasome, which in turn led to the pyroptosis of NSCLC cells. These findings can provide some ideas on how to use pyroptosis to treat NSCLC.

摘要

背景

与传统放化疗相比,各种天然化合物在癌症预防和治疗方面更有效,副作用更少。考虑到松果菊苷(Ech)抗肿瘤机制的不确定性,以及之前没有研究过 Ech 对非小细胞肺癌(NSCLC)的作用,本研究探讨了 Ech 对 NSCLC 的抗肿瘤作用及其潜在机制。

方法

根据一系列细胞活力测定,计算出 NSCLC 细胞对 Ech 的 IC。用不同浓度的 Ech 处理细胞;用 EdU 染色法评估细胞的增殖活性。用 JC-1 染色检测线粒体膜电位。用 ELISA 法测量细胞因子 IL-1 和 IL-18 的水平。用酶标仪测量 GSH 和 MDA 水平。用 Western blot 法评估细胞色素 c、NLRP3、caspase-1、IL-1、c-Myc、c-Fos 和 Raf/MEK/ERK 通路蛋白的表达。同时,我们使用异种移植、免疫组织化学染色和 H&E 染色来评估 Ech 在小鼠中的药理作用。

结果

ECH 抑制 NSCLC 细胞的增殖。Ech 增加了细胞焦亡相关蛋白的表达。此外,Ech 扰乱了线粒体膜电位,导致线粒体细胞色素 c 的释放,伴随着氧化应激的增加。Ech 抑制 Raf/MEK/ERK 信号通路的磷酸化水平,从而降低 c-myc 和 c-fos 蛋白的表达。此外,Ech 有效地抑制了肿瘤的生长。

结论

Ech 抑制了 Raf/MEK/ERK 信号通路。受损的线粒体激活了炎性小体,进而导致 NSCLC 细胞发生细胞焦亡。这些发现为如何利用细胞焦亡来治疗 NSCLC 提供了一些思路。

https://cdn.ncbi.nlm.nih.gov/pmc/blobs/4464/9106467/790350e544e9/JIR2022-3351268.001.jpg

文献AI研究员

20分钟写一篇综述,助力文献阅读效率提升50倍。

立即体验

用中文搜PubMed

大模型驱动的PubMed中文搜索引擎

马上搜索

文档翻译

学术文献翻译模型,支持多种主流文档格式。

立即体验