Suppr超能文献

鉴定和验证 N6-甲基腺苷 RNA 甲基化调节剂 ZC3H13 作为一种新型的肝癌预后标志物和潜在靶点。

Identification and validation of the N6-methyladenosine RNA methylation regulator ZC3H13 as a novel prognostic marker and potential target for hepatocellular carcinoma.

机构信息

Department of Clinical Laboratory, The Affiliated Hospital of Qingdao University, Qingdao, Shandong 266003, People's Republic of China.

Department of Medicine, Qingdao University, Qingdao, Shandong 266071, People's Republic of China.

出版信息

Int J Med Sci. 2022 Mar 21;19(4):618-630. doi: 10.7150/ijms.69645. eCollection 2022.

Abstract

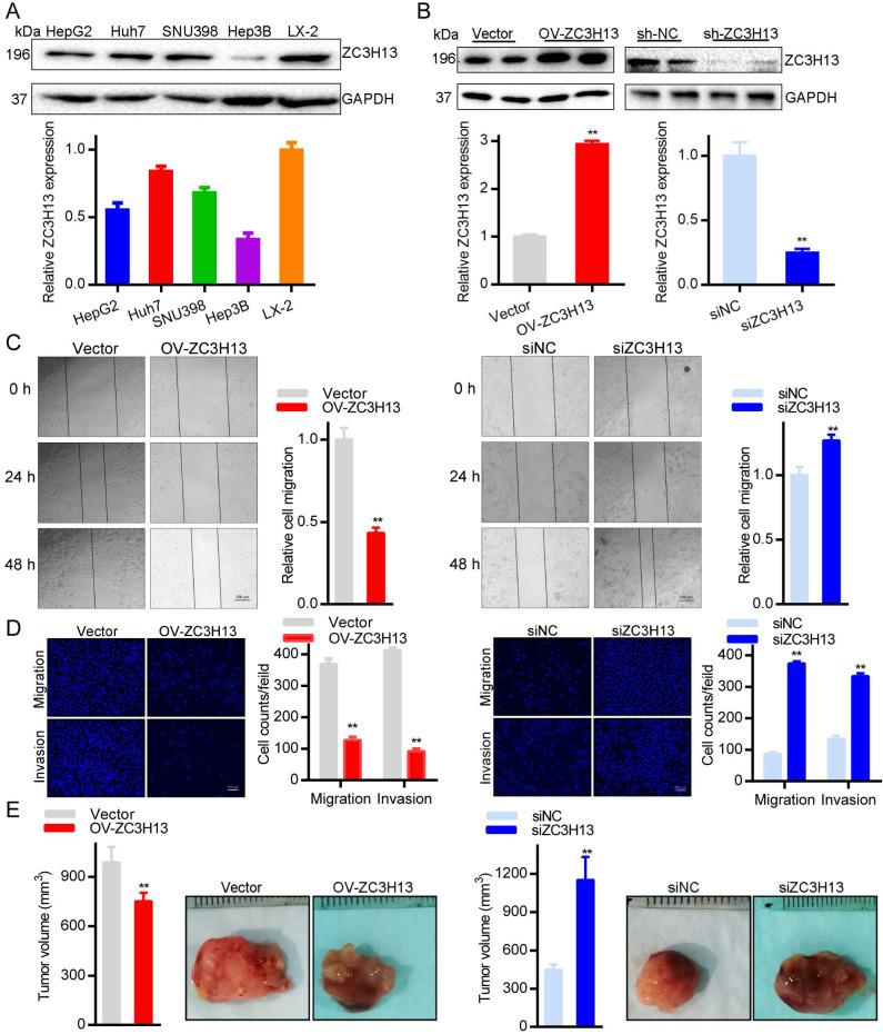
N6-methyladenosine (m6A) RNA methylation has been implicated in various malignancies. This study aimed to identify prognostic signature based on m6A methylation regulators for hepatocellular carcinoma (HCC) and provide candidate targets for HCC treatment. In this study, the expression levels, prognostic values, correlation with tumor grades and genetic variations of m6A-related genes in HCC were evaluated using bioinformatics analyses. Interestingly, the results show that methyltransferase zinc finger CCCH-type containing 13 (ZC3H13) was expressed at a significantly low level in HCC. Survival outcome analysis suggested that significant correlations existed between ZC3H13 downregulation and poor overall survival (OS) and poor recurrence-free survival (RFS) in HCC patients. Therefore, ZC3H13 was chosen for further experimental validation. The expression of ZC3H13 in HCC cell lines was investigated by western blotting. Knockdown of ZC3H13 significantly enhanced the migration and invasion of HCC cells, as demonstrated by wound healing and transwell assays. Moreover, upregulating ZC3H13 repressed the growth of xenograft tumors . Functional and pathway enrichment analyses indicated that ZC3H13 might be involved in transcriptional dysregulation or the JAK-STAT signaling pathway in cancer. Additionally, ZC3H13 expression was significantly correlated with lymphocytes and immunomodulators. Therefore, ZC3H13 is a promising candidate as a novel biomarker and therapeutic target for HCC.

摘要

N6-甲基腺苷(m6A)RNA 甲基化与多种恶性肿瘤有关。本研究旨在鉴定基于 m6A 甲基化调节剂的肝细胞癌(HCC)预后标志物,并为 HCC 的治疗提供候选靶点。本研究通过生物信息学分析评估了 HCC 中 m6A 相关基因的表达水平、预后价值、与肿瘤分级的相关性和遗传变异。有趣的是,结果表明甲基转移酶锌指 CCCH 型包含 13 个(ZC3H13)在 HCC 中表达水平显著降低。生存结果分析表明,ZC3H13 下调与 HCC 患者总生存期(OS)和无复发生存期(RFS)较差显著相关。因此,选择 ZC3H13 进行进一步的实验验证。通过 Western blot 检测 HCC 细胞系中 ZC3H13 的表达。ZC3H13 敲低显著增强了 HCC 细胞的迁移和侵袭,划痕愈合和 Transwell 实验证实了这一点。此外,上调 ZC3H13 抑制了异种移植肿瘤的生长。功能和通路富集分析表明,ZC3H13 可能参与癌症中的转录失调或 JAK-STAT 信号通路。此外,ZC3H13 的表达与淋巴细胞和免疫调节剂显著相关。因此,ZC3H13 是 HCC 中一种有前途的新型生物标志物和治疗靶点候选物。

https://cdn.ncbi.nlm.nih.gov/pmc/blobs/449d/9108408/07ae11e3e14e/ijmsv19p0618g001.jpg

文献AI研究员

20分钟写一篇综述,助力文献阅读效率提升50倍。

立即体验

用中文搜PubMed

大模型驱动的PubMed中文搜索引擎

马上搜索

文档翻译

学术文献翻译模型,支持多种主流文档格式。

立即体验