Suppr超能文献

m6A甲基转移酶相关的WTAP和ZC3H13的鉴定可预测胶质母细胞瘤中的免疫浸润。

Identification of m6A methyltransferase-related WTAP and ZC3H13 predicts immune infiltrates in glioblastoma.

作者信息

Gao Liyun, Gao Jiaxin, He Jiayin, Fan Wenyan, Che Xiangxin, Wang Xin, Wang Tao, Han Chunhua

机构信息

Center for Cognitive Science and Transdisciplinary Studies, Jiujiang University, Jiujiang, China.

Department of Preventive Medicine, School of Basic Medicine, Jiujiang University, Jiujiang, China.

出版信息

Sci Rep. 2025 Feb 5;15(1):4412. doi: 10.1038/s41598-025-88671-4.

Abstract

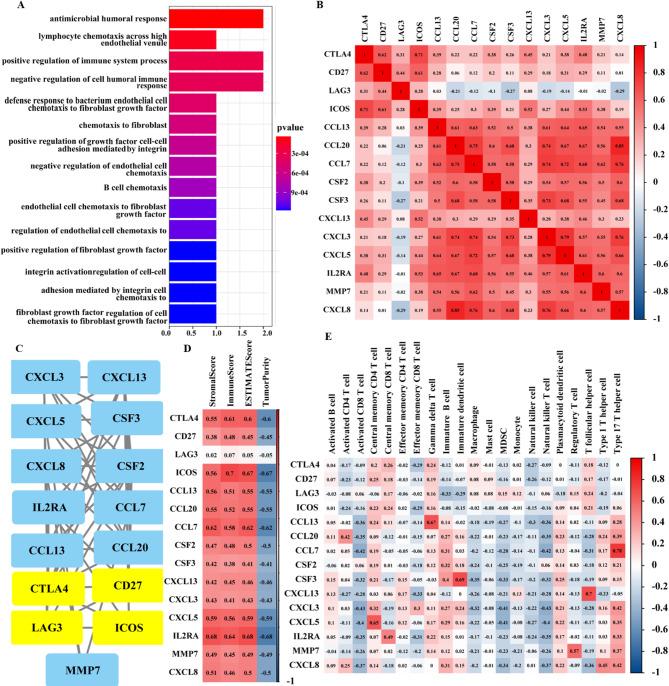
Glioblastoma (GBM) is a prevalent and highly fatal primary malignant brain tumor. N6-methyladenosine (m6A) modification plays a critical role in the development of brain tumor. WTAP and ZC3H13 have been identified across various species. Immune contexture, which includes the tumor microenvironment (TME), plays a significant role in cancer progression and treatment. This study aimed to explore the potential impact between WTAP and ZC3H13 on the immunological characteristics of GBM. We utilized data from TCGA-GBM, GEO and CGGA datasets to obtain platform and probe data. Patients with GBM were stratified into two clusters based on the expression of WTAP and ZC3H13 using consensus clustering approach. Immune infiltration within the tumor microenvironment was assessed using ESTIMATE, CIBERSORT and ssGSEA methodologies. Functional disparities were determined through gene set enrichment analysis (GSEA). Tumor mutation burden (TMB) and immune checkpoint inhibitors (ICIs) were also analyzed. Co-expression network analysis (WGCNA) was used to identify genes associated with WTAP/ZC3H13 and immunity. Validation was performed using GEO and CGGA datasets. Our analysis revealed that cluster1 exhibited higher WTAP expression but lower ZC3H13 expression compared to cluster2. Cluster1 showed higher levels of immune infiltration and TMB compared to cluster2. WGCNA identified 15 genes closely associated with WTAP/ZC3H13 expression and immune scores, notably CTLA4, CD27, ICOS, and LAG3. Our results suggested that WTAP and ZC3H13 influence on immune contexture of GBM, providing new insights into tumor immunity in GBM.

摘要

胶质母细胞瘤(GBM)是一种常见且极具致命性的原发性恶性脑肿瘤。N6-甲基腺苷(m6A)修饰在脑肿瘤的发展中起关键作用。WTAP和ZC3H13已在多种物种中被鉴定出来。包括肿瘤微环境(TME)在内的免疫微环境在癌症进展和治疗中发挥着重要作用。本研究旨在探讨WTAP和ZC3H13对GBM免疫特征的潜在影响。我们利用来自TCGA-GBM、GEO和CGGA数据集的数据来获取平台和探针数据。使用一致性聚类方法,根据WTAP和ZC3H13的表达将GBM患者分层为两个聚类。使用ESTIMATE、CIBERSORT和ssGSEA方法评估肿瘤微环境内的免疫浸润。通过基因集富集分析(GSEA)确定功能差异。还分析了肿瘤突变负荷(TMB)和免疫检查点抑制剂(ICIs)。共表达网络分析(WGCNA)用于识别与WTAP/ZC3H13和免疫相关的基因。使用GEO和CGGA数据集进行验证。我们的分析显示,与聚类2相比,聚类1表现出更高的WTAP表达但更低的ZC3H13表达。与聚类2相比,聚类1显示出更高水平的免疫浸润和TMB。WGCNA鉴定出15个与WTAP/ZC3H13表达和免疫评分密切相关的基因,特别是CTLA4、CD27、ICOS和LAG3。我们的结果表明,WTAP和ZC3H13影响GBM的免疫微环境,为GBM的肿瘤免疫提供了新的见解。

https://cdn.ncbi.nlm.nih.gov/pmc/blobs/eb71/11799344/d4ad92514dd6/41598_2025_88671_Fig1_HTML.jpg

文献AI研究员

20分钟写一篇综述,助力文献阅读效率提升50倍。

立即体验

用中文搜PubMed

大模型驱动的PubMed中文搜索引擎

马上搜索

文档翻译

学术文献翻译模型,支持多种主流文档格式。

立即体验