Suppr超能文献

WTAP 和 YTHDF2 对肺腺癌肿瘤免疫的潜在影响。

Potential impact of WTAP and YTHDF2 on tumor immunity in lung adenocarcinoma.

机构信息

Shandong University of Traditional Chinese Medicine, Jinan, China.

Weifang Hospital of Traditional Chinese Medicine, Weifang, China.

出版信息

Medicine (Baltimore). 2022 Nov 11;101(45):e31195. doi: 10.1097/MD.0000000000031195.

Abstract

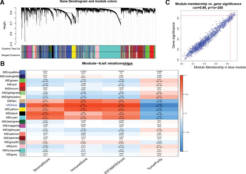
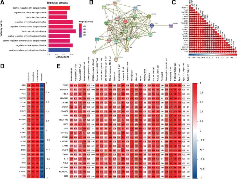
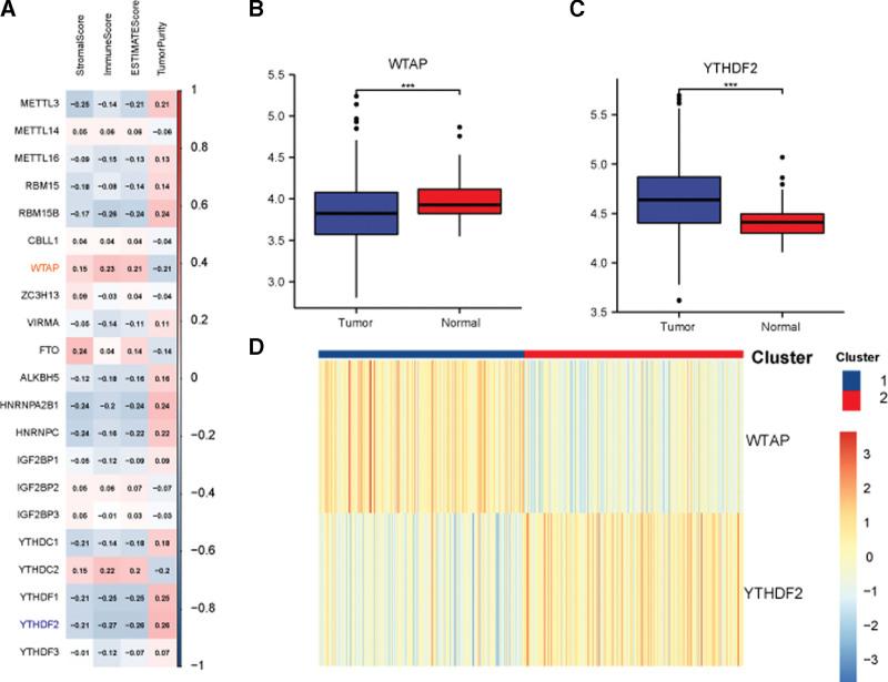
WTAP and N6-methyladenosine (m6A) reader proteins (YTHDF2) are N6-methyladenosine (m6A) methyltransferase and m6A reading proteins, respectively. In recent years, the tumor immune environment has received more and more attention in the progress and treatment of cancer. The aim of this study was to investigate the relationship between N6-methyladenosine (m6A) methyltransferase (WTAP)/YTHDF2 and the immunological characteristics of lung adenocarcinoma (LUAD). Based on the expression of WTAP and YTHDF2 in the cancer genome atlas (TCGA) and gene expression omnibus (GEO) database, LUAD patients were divided into 2 clusters by coherently clustering method, and performed gene set enrichment analysis (GSEA) to identify the functional differences. Immunoinvasion analysis was performed using ESTIMATE, CIBERSORT, and single-sample GSEA (ssGSEA), and expression of immune checkpoint inhibitors (ICIs) targets was assessed, while tumor mutation burden (TMB) was calculated in tumor samples. Weighted gene co-expression network analysis (WGCNA) was used to identify the genes related to both WTAP/YTHDF2 expression and immunity. The immunological characteristics between the 2 clusters were externally verified based on GSE39582. The expression of WTAP was higher in cluster 1 and YTHDF2 was lower, but it was opposite in cluster 2. Cluster 1 had stronger immune infiltration, more ICIs target expression, more TMB. In addition, WGCNA identified 22 genes associated with WTAP/YTHDF2 expression and immune score, including TIM3 (HAVCR2) and CD86. WTAP and YTHDF2 influence immune contexture and may be novel prognostic and druggable targets associated with the immune system of LUAD.

摘要

WTAP 和 N6-甲基腺苷(m6A)读码蛋白(YTHDF2)分别为 m6A 甲基转移酶和 m6A 读码蛋白。近年来,肿瘤免疫微环境在癌症的发生和治疗中受到越来越多的关注。本研究旨在探讨 N6-甲基腺苷(m6A)甲基转移酶(WTAP)/YTHDF2 与肺腺癌(LUAD)免疫特征的关系。基于癌症基因组图谱(TCGA)和基因表达综合数据库(GEO)中 WTAP 和 YTHDF2 的表达,采用一致性聚类方法将 LUAD 患者分为 2 个聚类,并进行基因集富集分析(GSEA)以识别功能差异。采用 ESTIMATE、CIBERSORT 和单样本 GSEA(ssGSEA)进行免疫浸润分析,并评估免疫检查点抑制剂(ICIs)靶点的表达,同时计算肿瘤突变负担(TMB)在肿瘤样本中。采用加权基因共表达网络分析(WGCNA)鉴定与 WTAP/YTHDF2 表达和免疫相关的基因。根据 GSE39582 对 2 个聚类之间的免疫特征进行外部验证。结果显示,簇 1 中 WTAP 的表达较高,YTHDF2 的表达较低,而簇 2 则相反。簇 1 具有更强的免疫浸润,更多的 ICIs 靶点表达,更高的 TMB。此外,WGCNA 鉴定出 22 个与 WTAP/YTHDF2 表达和免疫评分相关的基因,包括 TIM3(HAVCR2)和 CD86。WTAP 和 YTHDF2 影响免疫微环境,可能是与 LUAD 免疫系统相关的新型预后和可用药靶。

https://cdn.ncbi.nlm.nih.gov/pmc/blobs/6cc6/9666197/67e62adfdeef/medi-101-e31195-g001.jpg

文献AI研究员

20分钟写一篇综述,助力文献阅读效率提升50倍。

立即体验

用中文搜PubMed

大模型驱动的PubMed中文搜索引擎

马上搜索

文档翻译

学术文献翻译模型,支持多种主流文档格式。

立即体验