Suppr超能文献

NPM1 是肺腺癌免疫浸润的预后生物标志物,与 m6A 修饰和糖酵解有关。

NPM1 Is a Prognostic Biomarker Involved in Immune Infiltration of Lung Adenocarcinoma and Associated With m6A Modification and Glycolysis.

机构信息

Department of Nuclear Medicine and Institute of Anesthesiology and Pain, Taihe Hospital, Hubei University of Medicine, Shiyan, China.

Hubei Key Laboratory of Embryonic Stem Cell Research, Shiyan, China.

出版信息

Front Immunol. 2021 Jul 16;12:724741. doi: 10.3389/fimmu.2021.724741. eCollection 2021.

Abstract

BACKGROUND

Overexpression of NPM1 can promote the growth and proliferation of various tumor cells. However, there are few studies on the comprehensive analysis of NPM1 in lung adenocarcinoma (LUAD).

METHODS

TCGA and GEO data sets were used to analyze the expression of NPM1 in LUAD and clinicopathological analysis. The GO/KEGG enrichment analysis of NPM1 co-expression and gene set enrichment analysis (GSEA) were performed using R software package. The relationship between NPM1 expression and LUAD immune infiltration was analyzed using TIMER, GEPIA database and TCGA data sets, and the relationship between NPM1 expression level and LUAD m6A modification and glycolysis was analyzed using TCGA and GEO data sets.

RESULTS

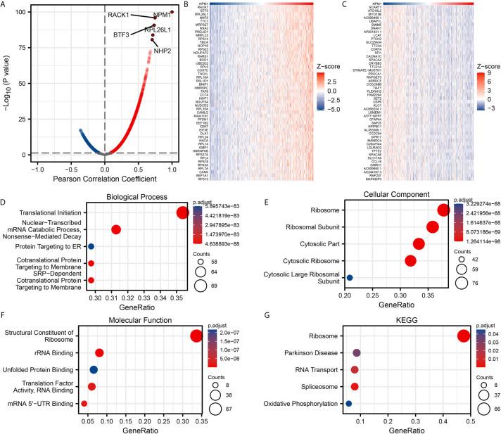
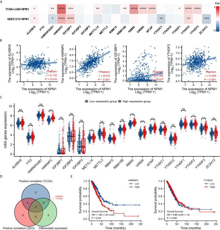
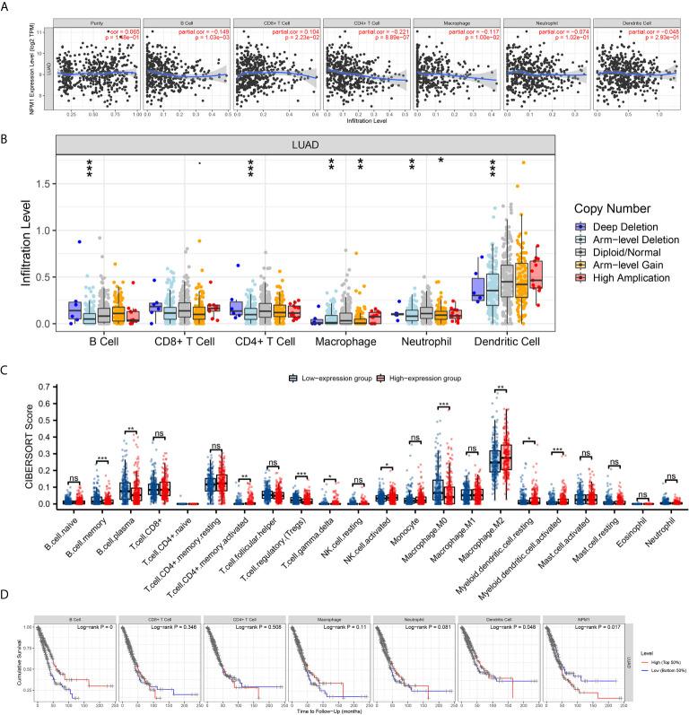
NPM1 was overexpressed in a variety of tumors including LUAD, and the ROC curve showed that NPM1 had a certain accuracy in predicting the outcome of tumors and normal samples. The expression level of NPM1 in LUAD is significantly related to tumor stage and prognosis. The GO/KEGG enrichment analysis indicated that NPM1 was closely related to translational initiation, ribosome, structural constituent of ribosome, ribosome, Parkinson disease, and RNA transport. GSEA showed that the main enrichment pathway of NPM1-related differential genes was mainly related to mTORC1 mediated signaling, p53 hypoxia pathway, signaling by EGFR in cancer, antigen activates B cell receptor BCR leading to generation of second messengers, aerobic glycolysis and methylation pathways. The analysis of TIMER, GEPIA database and TCGA data sets showed that the expression level of NPM1 was negatively correlated with B cells and NK cells. The TCGA and GEO data sets analysis indicated that the NPM1 expression was significantly correlated with one m6A modifier related gene (YTHDF2) and five glycolysis related genes (ENO1, HK2, LDHA, LDHB and SLC2A1).

CONCLUSION

NPM1 is a prognostic biomarker involved in immune infiltration of LUAD and associated with m6A modification and glycolysis. NPM1 can be used as an effective target for diagnosis and treatment of LUAD.

摘要

背景

NPM1 的过表达可以促进各种肿瘤细胞的生长和增殖。然而,关于 NPM1 在肺腺癌(LUAD)中的综合分析研究较少。

方法

使用 TCGA 和 GEO 数据集分析 LUAD 中 NPM1 的表达和临床病理分析。使用 R 软件包进行 NPM1 共表达的 GO/KEGG 富集分析和基因集富集分析(GSEA)。使用 TIMER、GEPIA 数据库和 TCGA 数据集分析 NPM1 表达与 LUAD 免疫浸润的关系,使用 TCGA 和 GEO 数据集分析 NPM1 表达水平与 LUAD m6A 修饰和糖酵解的关系。

结果

NPM1 在多种肿瘤中均过表达,包括 LUAD,ROC 曲线显示 NPM1 对肿瘤和正常样本的预后有一定的准确性。LUAD 中 NPM1 的表达水平与肿瘤分期和预后显著相关。GO/KEGG 富集分析表明,NPM1 与翻译起始、核糖体、核糖体结构成分、核糖体、帕金森病和 RNA 转运密切相关。GSEA 显示,NPM1 相关差异基因的主要富集途径主要与 mTORC1 介导的信号转导、p53 缺氧途径、EGFR 信号在癌症中的作用、抗原激活 B 细胞受体 BCR 导致第二信使的产生、有氧糖酵解和甲基化途径有关。TIMER、GEPIA 数据库和 TCGA 数据集的分析表明,NPM1 的表达水平与 B 细胞和 NK 细胞呈负相关。TCGA 和 GEO 数据集分析表明,NPM1 的表达与一个 m6A 修饰相关基因(YTHDF2)和五个糖酵解相关基因(ENO1、HK2、LDHA、LDHB 和 SLC2A1)显著相关。

结论

NPM1 是 LUAD 免疫浸润的预后生物标志物,与 m6A 修饰和糖酵解有关。NPM1 可作为 LUAD 诊断和治疗的有效靶点。

https://cdn.ncbi.nlm.nih.gov/pmc/blobs/1fb9/8324208/ed2055b6ec9c/fimmu-12-724741-g001.jpg

文献AI研究员

20分钟写一篇综述,助力文献阅读效率提升50倍。

立即体验

用中文搜PubMed

大模型驱动的PubMed中文搜索引擎

马上搜索

文档翻译

学术文献翻译模型,支持多种主流文档格式。

立即体验