Suppr超能文献

褪黑素通过调节川崎病中的自噬-凋亡轴缓解血管内皮细胞损伤。

Melatonin alleviates vascular endothelial cell damage by regulating an autophagy-apoptosis axis in Kawasaki disease.

机构信息

Cardiovascular Center, Children's Hospital of Fudan University, Shanghai, China.

National Health Commission (NHC) Key Laboratory of Neonatal Diseases, Fudan University, Shanghai, China.

出版信息

Cell Prolif. 2022 Jun;55(6):e13251. doi: 10.1111/cpr.13251. Epub 2022 May 17.

Abstract

OBJECTIVES

Melatonin has been reported to be an appropriate candidate for mitigating various cardiovascular injuries, owing to its versatility. This study aimed to explore the role of melatonin in Kawasaki disease (KD)-associated vasculitis and its underlying mechanisms.

MATERIAL AND METHODS

The role of melatonin was evaluated in human coronary artery endothelial cells (HCAECs), peripheral blood mononuclear cells from KD patients, human THP1 cell line in vitro, and a Candida albicans water-soluble fraction (CAWS)-induced KD mouse model in vivo. Cell proliferation assay, cell apoptosis assay, cell co-culture, RNA extraction, RNA sequencing, reverse transcription quantitative PCR, enzyme-linked immunosorbent assay (ELISA), transwell assay, western blot, dual-luciferase reporter assay, and autophagic flux assay were performed to investigate the function and regulatory mechanisms of melatonin in vitro, while haematoxylin and eosin staining, Verhoeff's van Gieson staining, ELISA, and immunohistochemical analysis were performed to detect the effect of melatonin in vivo.

RESULTS

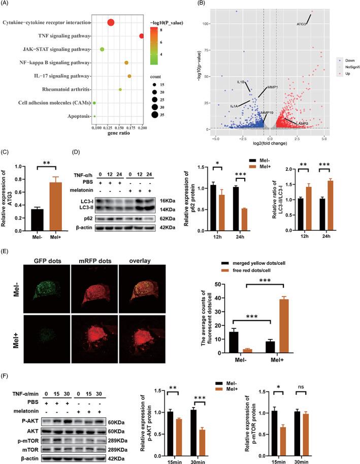
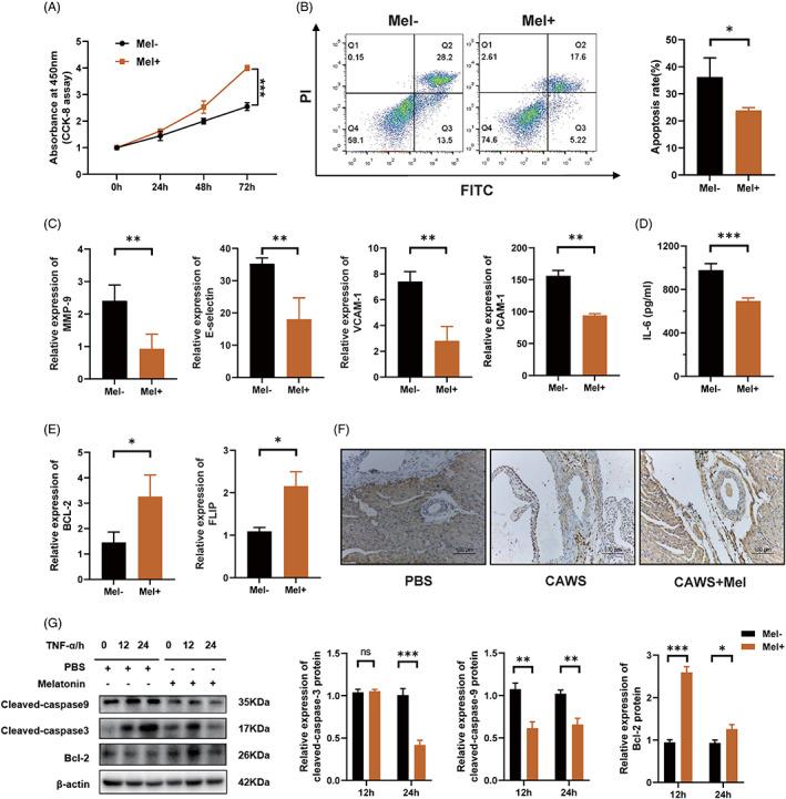
Melatonin suppressed cell apoptosis directly reduced the expression of endothelial cell damage markers in HCAECs, and alleviated vasculitis in the CAWS-induced KD mouse model. Mechanistically, melatonin promoted autophagy by activating the melatonin/ melatonin receptor (MT)/cAMP-response element binding protein (CREB) pathway and upregulating the expression of autophagy-related gene-3, thereby suppressing cell apoptosis in an autophagy-dependent manner. Additionally, melatonin decreased the production of pro-inflammatory cytokines in macrophages and indirectly reduced the immunopathological damage of HCAECs.

CONCLUSIONS

This study revealed that melatonin protects vascular endothelial cells in KD, by suppressing cell apoptosis in an autophagy-dependent manner and reducing the immunopathological damage mediated by macrophages.

摘要

目的

由于其多功能性,褪黑素已被报道为减轻各种心血管损伤的合适候选物。本研究旨在探讨褪黑素在川崎病(KD)相关血管炎中的作用及其潜在机制。

材料和方法

在体外评估褪黑素在人冠状动脉内皮细胞(HCAEC)、KD 患者外周血单核细胞、人 THP1 细胞系和白色念珠菌水溶性部分(CAWS)诱导的 KD 小鼠模型中的作用。进行细胞增殖测定、细胞凋亡测定、细胞共培养、RNA 提取、RNA 测序、逆转录定量 PCR、酶联免疫吸附测定(ELISA)、Transwell 测定、Western blot、双荧光素酶报告测定和自噬流测定,以研究褪黑素在体外的功能和调节机制,而进行苏木精和伊红染色、Verhoeff 氏 van Gieson 染色、ELISA 和免疫组织化学分析,以检测褪黑素在体内的作用。

结果

褪黑素直接抑制细胞凋亡,降低 HCAEC 中内皮细胞损伤标志物的表达,并减轻 CAWS 诱导的 KD 小鼠模型中的血管炎。在机制上,褪黑素通过激活褪黑素/褪黑素受体(MT)/cAMP 反应元件结合蛋白(CREB)通路和上调自噬相关基因-3 的表达来促进自噬,从而以自噬依赖的方式抑制细胞凋亡。此外,褪黑素减少巨噬细胞中促炎细胞因子的产生,并间接减轻 HCAEC 的免疫病理损伤。

结论

本研究表明,褪黑素通过自噬依赖性抑制细胞凋亡和减少巨噬细胞介导的免疫病理损伤来保护 KD 中的血管内皮细胞。

https://cdn.ncbi.nlm.nih.gov/pmc/blobs/81c5/9201377/d002208036b3/CPR-55-e13251-g006.jpg

文献AI研究员

20分钟写一篇综述,助力文献阅读效率提升50倍。

立即体验

用中文搜PubMed

大模型驱动的PubMed中文搜索引擎

马上搜索

文档翻译

学术文献翻译模型,支持多种主流文档格式。

立即体验