Suppr超能文献

基底膜发现管道揭示了网络复杂性、调控因子和人类疾病的关联。

A basement membrane discovery pipeline uncovers network complexity, regulators, and human disease associations.

机构信息

Department of Biology, Duke University, Box 90338, Durham, NC 27708, USA.

Wellcome Centre for Cell-Matrix Research, Division of Cell-Matrix Biology and Regenerative Medicine, School of Biological Sciences, Faculty of Biology Medicine and Health, University of Manchester, Manchester Academic Health Science Centre, Manchester M13 9PT, UK.

出版信息

Sci Adv. 2022 May 20;8(20):eabn2265. doi: 10.1126/sciadv.abn2265. Epub 2022 May 18.

Abstract

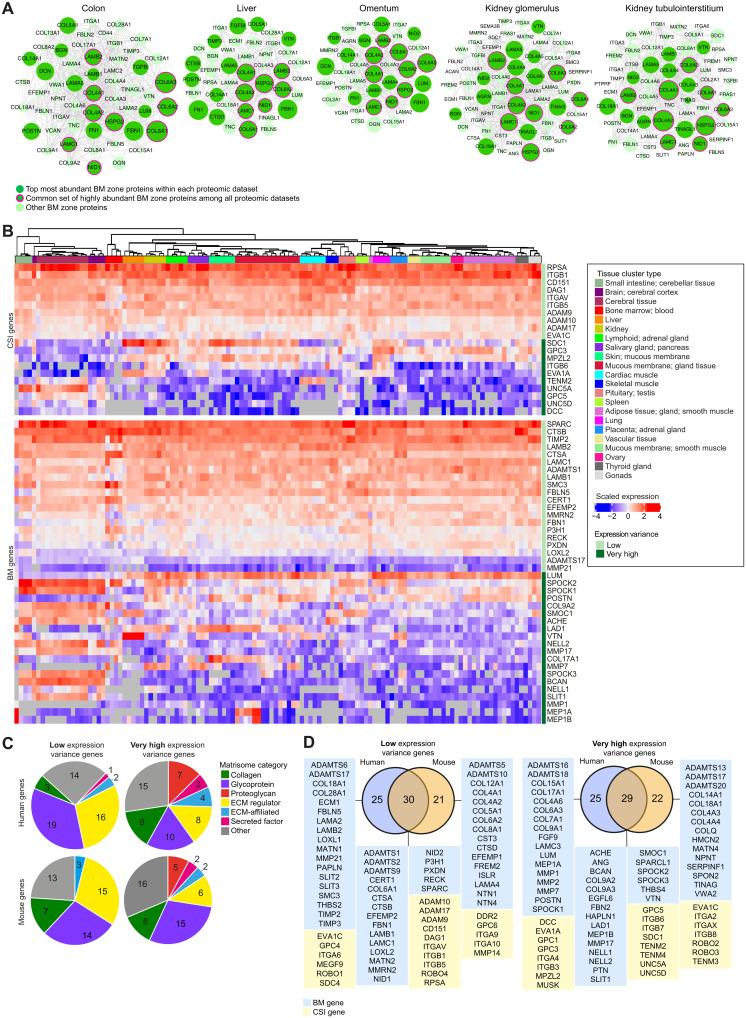
Basement membranes (BMs) are ubiquitous extracellular matrices whose composition remains elusive, limiting our understanding of BM regulation and function. By developing a bioinformatic and in vivo discovery pipeline, we define a network of 222 human proteins and their animal orthologs localized to BMs. Network analysis and screening in and zebrafish uncovered BM regulators, including ADAMTS, ROBO, and TGFβ. More than 100 BM network genes associate with human phenotypes, and by screening 63,039 genomes from families with rare disorders, we found loss-of-function variants in , , and and show that they regulate BM composition and function. This cross-disciplinary study establishes the immense complexity of BMs and their impact on in human health.

摘要

基底膜(BMs)是普遍存在的细胞外基质,其组成仍不清楚,限制了我们对 BM 调节和功能的理解。通过开发生物信息学和体内发现的管道,我们定义了一个由 222 个人类蛋白质及其动物同源物组成的网络,这些蛋白质和同源物定位于 BMs。网络分析和在 和斑马鱼中的筛选揭示了 BM 调节剂,包括 ADAMTS、ROBO 和 TGFβ。超过 100 个 BM 网络基因与人类表型相关,通过对来自罕见疾病家族的 63039 个基因组进行筛选,我们发现了 、 和 中的功能丧失变体,并表明它们调节 BM 的组成和功能。这项跨学科研究确立了 BMs 的巨大复杂性及其对人类健康的影响。

https://cdn.ncbi.nlm.nih.gov/pmc/blobs/fbff/9116610/db8d3ca9e9a3/sciadv.abn2265-f1.jpg

文献AI研究员

20分钟写一篇综述,助力文献阅读效率提升50倍。

立即体验

用中文搜PubMed

大模型驱动的PubMed中文搜索引擎

马上搜索

文档翻译

学术文献翻译模型,支持多种主流文档格式。

立即体验