Suppr超能文献

一种新型纳米荧光素酶转基因报告基因可测量斑马鱼的蛋白尿。

A novel nanoluciferase transgenic reporter measures proteinuria in zebrafish.

机构信息

Wellcome Centre for Cell-Matrix Research, Division of Cell-Matrix Biology and Regenerative Medicine, School of Biological Sciences, Faculty of Biology Medicine and Health, The University of Manchester, Manchester Academic Health Science Centre, Manchester, UK.

Division of Molecular and Cellular Function, School of Biological Sciences, Faculty of Biology, Medicine, and Health, Manchester Academic Health Science Centre, University of Manchester, Manchester, UK.

出版信息

Kidney Int. 2022 Oct;102(4):815-827. doi: 10.1016/j.kint.2022.05.019. Epub 2022 Jun 15.

Abstract

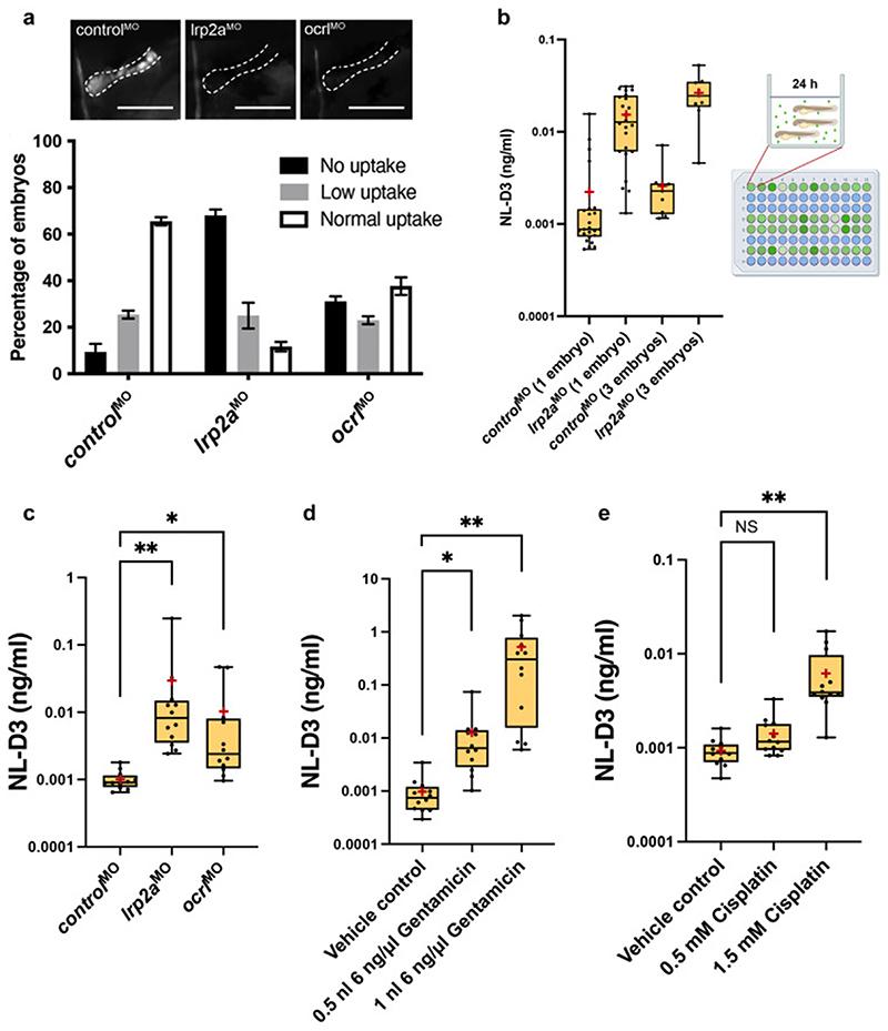
The zebrafish is an important animal system for modeling human diseases. This includes kidney dysfunction as the embryonic kidney (pronephros) shares considerable molecular and morphological homology with the human nephron. A key clinical indicator of kidney disease is proteinuria, but a high-throughput readout of proteinuria in the zebrafish is currently lacking. To remedy this, we used the Tol2 transposon system to generate a transgenic zebrafish line that uses the fabp10a liver-specific promoter to over-express a nanoluciferase molecule fused with the D3 domain of Receptor-Associated Protein (a type of molecular chaperone) which we term NL-D3. Using a luminometer, we quantified proteinuria in NL-D3 zebrafish larvae by measuring the intensity of luminescence in the embryo medium. In the healthy state, NL-D3 is not excreted, but when embryos were treated with chemicals that affected either proximal tubular reabsorption (cisplatin, gentamicin) or glomerular filtration (angiotensin II, Hanks Balanced Salt Solution, Bovine Serum Albumin), NL-D3 is detected in fish medium. Similarly, depletion of several gene products associated with kidney disease (nphs1, nphs2, lrp2a, ocrl, col4a3, and col4a4) also induced NL-D3 proteinuria. Treating col4a4 depleted zebrafish larvae (a model of Alport syndrome) with captopril reduced proteinuria in this system. Thus, our findings validate the use of the NL-D3 transgenic zebrafish as a robust and quantifiable proteinuria reporter. Hence, given the feasibility of high-throughput assays in zebrafish, this novel reporter will permit screening for drugs that ameliorate proteinuria, thereby prioritizing candidates for further translational studies.

摘要

斑马鱼是一种重要的动物系统,可用于模拟人类疾病。这包括肾功能障碍,因为胚胎肾脏(前肾)与人类肾单位具有相当的分子和形态同源性。肾脏疾病的一个关键临床指标是蛋白尿,但目前斑马鱼中缺乏高通量的蛋白尿读数。为了解决这个问题,我们使用 Tol2 转座子系统生成了一种转基因斑马鱼系,该系使用 fabp10a 肝脏特异性启动子过度表达与受体相关蛋白 (D3 域) (一种分子伴侣) 融合的纳米荧光素酶分子,我们将其命名为 NL-D3。我们使用发光计通过测量胚胎培养基中的发光强度来定量 NL-D3 斑马鱼幼虫中的蛋白尿。在健康状态下,NL-D3 不会被排泄,但当胚胎用影响近端肾小管重吸收的化学物质 (顺铂、庆大霉素) 或肾小球滤过 (血管紧张素 II、Hanks 平衡盐溶液、牛血清白蛋白) 处理时,NL-D3 在鱼培养基中被检测到。同样,几种与肾脏疾病相关的基因产物 (nphs1、nphs2、lrp2a、ocrl、col4a3 和 col4a4) 的耗竭也诱导了 NL-D3 蛋白尿。用卡托普利治疗 col4a4 耗尽的斑马鱼幼虫 (Alport 综合征模型) 可减少该系统中的蛋白尿。因此,我们的研究结果验证了使用 NL-D3 转基因斑马鱼作为一种稳健和可量化的蛋白尿报告基因的可行性。因此,鉴于在斑马鱼中进行高通量测定的可行性,这种新的报告基因将允许筛选可改善蛋白尿的药物,从而优先考虑进一步转化研究的候选药物。

https://cdn.ncbi.nlm.nih.gov/pmc/blobs/283b/7614274/e54137b6d6a1/EMS170654-f001.jpg

文献AI研究员

20分钟写一篇综述,助力文献阅读效率提升50倍。

立即体验

用中文搜PubMed

大模型驱动的PubMed中文搜索引擎

马上搜索

文档翻译

学术文献翻译模型,支持多种主流文档格式。

立即体验