Suppr超能文献

蒿甲醚通过抑制小鼠脂肪生成、炎症和纤维化改善非酒精性脂肪性肝炎

Artemether Ameliorates Non-Alcoholic Steatohepatitis by Repressing Lipogenesis, Inflammation, and Fibrosis in Mice.

作者信息

Xu Jia, He Xiaoyun, Huang Xianghui, Zhang Feng, Ren Xinxin, Asakiya Charles, Li Yue, Huang Kunlun

机构信息

Key Laboratory of Precision Nutrition and Food Quality, Key Laboratory of Functional Dairy, Ministry of Education, College of Food Science and Nutritional Engineering, China Agricultural University, Beijing, China.

Key Laboratory of Safety Assessment of Genetically Modified Organism (Food Safety), The Ministry of Agriculture and Rural Affairs, Beijing, China.

出版信息

Front Pharmacol. 2022 May 2;13:851342. doi: 10.3389/fphar.2022.851342. eCollection 2022.

Abstract

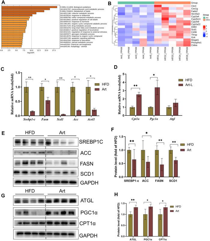
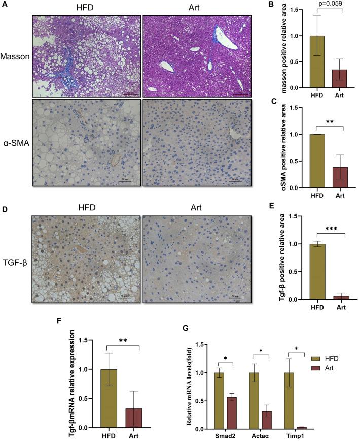
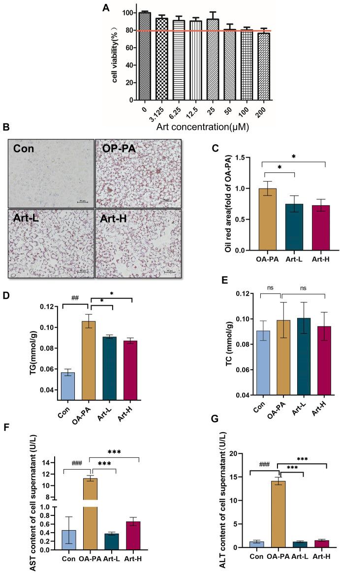
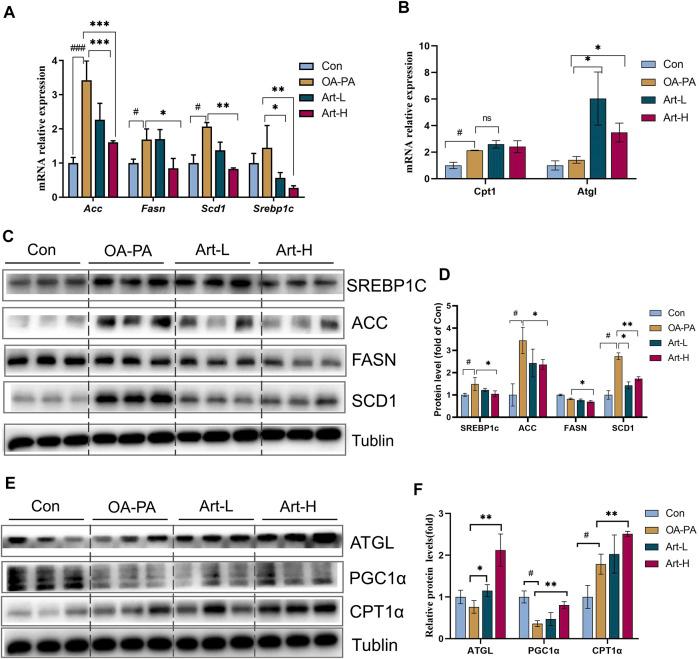
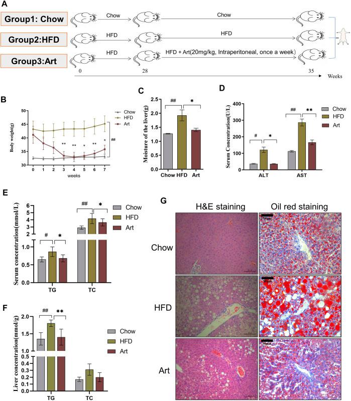
Non-alcoholic fatty liver disease (NAFLD) is a widespread disease, but no recognized drug treatment exists. Previous studies have shown that artemether (Art) can ameliorate carbon tetrachloride (CCl)-induced liver fibrosis in mice. This study sets out to observe the therapeutic impact of Art on non-alcoholic steatohepatitis (NASH). Model mice were provided with a methionine- and choline-deficient (MCD) diet for 4 weeks or a high-fat diet (HFD) for 28 weeks, respectively, and then treated with Art. RNA sequencing (RNA-Seq) analyzed gene expression changes caused by Art treatment. The molecular mechanism of the therapeutic effects of Art on NASH was studied in the mouse liver and HepG2 cells. Art treatment significantly attenuated hepatic lipid accumulation and liver damage in MCD diet- or HFD-induced NASH mice. The RNA-Seq analysis revealed lipid metabolism as a major pathway suppressed by Art administration, in addition to the regulation of inflammation pathways. Mechanistically, Art reduced lipid accumulation by repressing lipogenesis of sterol regulatory element-binding protein-1c (SREBP-1c), acetyl-CoA carboxylase (ACC), fatty acid synthase (FASN), stearoyl-CoA desaturase (SCD1), promoting lipolysis of peroxisome proliferator-activated receptor-γ co-activator-1α (PGC1α), adipose triglyceride lipase (ATGL), and carnitine palmitoyltransferase I (CPT-1a) in NASH mouse liver and HepG2 cells. In addition, Art inhibited the secretion of pro-inflammatory factors and reduced inflammatory infiltration by effectively inhibiting M1 macrophage activation. Furthermore, Art inhibited transforming growth factor-beta 1 (TGF-β), and the SMAD signaling pathway mediates the development of liver fibrosis. : Art improved fat deposition by repressing lipogenesis and promoting lipolysis and . Furthermore, Art improved inflammation and fibrosis with a significant effect. It is a prospective therapeutic agent for NASH.

摘要

非酒精性脂肪性肝病(NAFLD)是一种常见疾病,但目前尚无公认的药物治疗方法。先前的研究表明,蒿甲醚(Art)可改善四氯化碳(CCl)诱导的小鼠肝纤维化。本研究旨在观察蒿甲醚对非酒精性脂肪性肝炎(NASH)的治疗作用。分别给模型小鼠喂食蛋氨酸和胆碱缺乏(MCD)饮食4周或高脂饮食(HFD)28周,然后用蒿甲醚进行治疗。通过RNA测序(RNA-Seq)分析蒿甲醚治疗引起的基因表达变化。在小鼠肝脏和HepG2细胞中研究了蒿甲醚对NASH治疗作用的分子机制。蒿甲醚治疗显著减轻了MCD饮食或HFD诱导的NASH小鼠的肝脏脂质积累和肝损伤。RNA-Seq分析显示,除了炎症途径的调节外,脂质代谢是蒿甲醚给药抑制的主要途径。从机制上讲,蒿甲醚通过抑制固醇调节元件结合蛋白-1c(SREBP-1c)、乙酰辅酶A羧化酶(ACC)、脂肪酸合酶(FASN)、硬脂酰辅酶A去饱和酶(SCD1)的脂肪生成,促进过氧化物酶体增殖物激活受体-γ共激活因子-1α(PGC1α)、脂肪甘油三酯脂肪酶(ATGL)和肉碱棕榈酰转移酶I(CPT-1a)的脂解作用,减少了NASH小鼠肝脏和HepG2细胞中的脂质积累。此外,蒿甲醚通过有效抑制M1巨噬细胞活化,抑制促炎因子的分泌并减少炎症浸润。此外,蒿甲醚抑制转化生长因子-β1(TGF-β),而SMAD信号通路介导肝纤维化的发展。蒿甲醚通过抑制脂肪生成和促进脂解改善脂肪沉积。此外,蒿甲醚显著改善炎症和纤维化。它是一种有前景的NASH治疗药物。

https://cdn.ncbi.nlm.nih.gov/pmc/blobs/da58/9108288/78322fc00284/fphar-13-851342-g001.jpg

文献AI研究员

20分钟写一篇综述,助力文献阅读效率提升50倍。

立即体验

用中文搜PubMed

大模型驱动的PubMed中文搜索引擎

马上搜索

文档翻译

学术文献翻译模型,支持多种主流文档格式。

立即体验