Suppr超能文献

柚皮素是一种通过调节成骨作用、破骨细胞生成和巨噬细胞极化来治疗骨质流失的潜在合成代谢药物。

Naringenin is a Potential Anabolic Treatment for Bone Loss by Modulating Osteogenesis, Osteoclastogenesis, and Macrophage Polarization.

作者信息

Zhou Xin, Zhang Zheng, Jiang Weiwei, Hu Miao, Meng Yichen, Li Wenfang, Zhou Xuhui, Wang Ce

机构信息

Department of Orthopedics, Changzheng Hospital, Second Military Medical University (Naval Medical University), Shanghai, China.

College of Basic Medicine, Second Military Medical University (Naval Medical University), Shanghai, China.

出版信息

Front Pharmacol. 2022 May 2;13:872188. doi: 10.3389/fphar.2022.872188. eCollection 2022.

Abstract

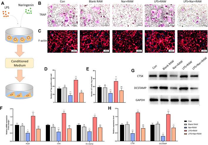
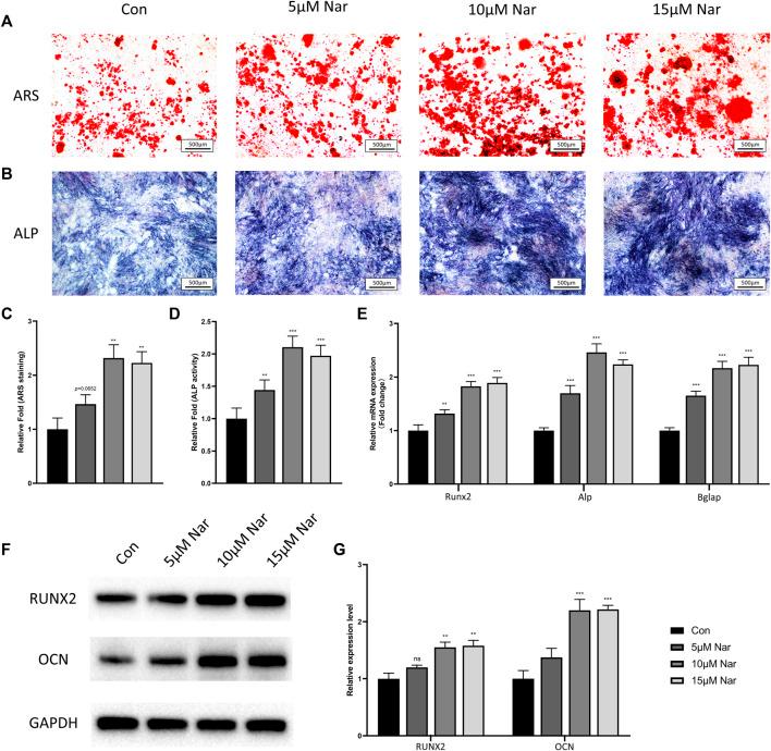
Bone undergoes constant remodeling of formation by osteoblasts and resorption by osteoclasts. In particular, macrophages have been reported to play an essential role in the regulation of bone homeostasis and regeneration. Naringenin, the predominant flavanone in citrus fruits, is reported to exert anti-inflammatory, anti-osteoclastic, and osteogenic effects. However, whether naringenin could modulate the crosstalk between macrophages and osteoblasts/osteoclasts remains to be investigated. In this study, we confirmed that naringenin enhanced osteogenesis and inhibited osteoclastogenesis directly. Naringenin promoted M2 transition and the secretion of osteogenic cytokines including IL-4, IL-10, BMP2, and TGF-β, while suppressing LPS-induced M1 polarization and the production of proinflammatory factors such as TNF-α and IL-1β. In addition, the coculture of primary bone mesenchymal stem cells (BMSCs)/bone marrow monocytes (BMMs) with macrophages showed that the naringenin-treated medium significantly enhanced osteogenic differentiation and impeded osteoclastic differentiation in both inflammatory and non-inflammatory environment. Moreover, experiments demonstrated that naringenin remarkably reversed LPS-induced bone loss and assisted the healing of calvarial defect. Taken together, naringenin serves as a potential anabolic treatment for pathological bone loss.

摘要

骨不断经历由成骨细胞形成和破骨细胞吸收的重塑过程。特别是,据报道巨噬细胞在骨稳态和再生的调节中起重要作用。柚皮素是柑橘类水果中的主要黄烷酮,据报道具有抗炎、抗破骨细胞和成骨作用。然而,柚皮素是否能调节巨噬细胞与成骨细胞/破骨细胞之间的相互作用仍有待研究。在本研究中,我们证实柚皮素直接增强成骨作用并抑制破骨细胞生成。柚皮素促进M2转变以及包括IL-4、IL-10、BMP2和TGF-β在内的成骨细胞因子的分泌,同时抑制LPS诱导的M1极化以及TNF-α和IL-1β等促炎因子的产生。此外,原代骨间充质干细胞(BMSCs)/骨髓单核细胞(BMMs)与巨噬细胞的共培养表明,经柚皮素处理的培养基在炎症和非炎症环境中均显著增强成骨分化并阻碍破骨细胞分化。此外,实验表明柚皮素显著逆转LPS诱导的骨质流失并促进颅骨缺损的愈合。综上所述,柚皮素可作为病理性骨质流失的一种潜在合成代谢治疗方法。

https://cdn.ncbi.nlm.nih.gov/pmc/blobs/8b14/9108355/0b35ffdc5bce/fphar-13-872188-g001.jpg

文献AI研究员

20分钟写一篇综述,助力文献阅读效率提升50倍。

立即体验

用中文搜PubMed

大模型驱动的PubMed中文搜索引擎

马上搜索

文档翻译

学术文献翻译模型,支持多种主流文档格式。

立即体验