Suppr超能文献

红细胞系 Jak2V617F 表达通过红细胞吞噬作用和巨噬细胞铁死亡促进动脉粥样硬化。

Erythroid lineage Jak2V617F expression promotes atherosclerosis through erythrophagocytosis and macrophage ferroptosis.

机构信息

Division of Molecular Medicine, Department of Medicine, Columbia University, New York, New York, USA.

Department of Physiology and Pharmacology (FyFA), Karolinska Institute, Stockholm, Sweden.

出版信息

J Clin Invest. 2022 Jul 1;132(13). doi: 10.1172/JCI155724.

Abstract

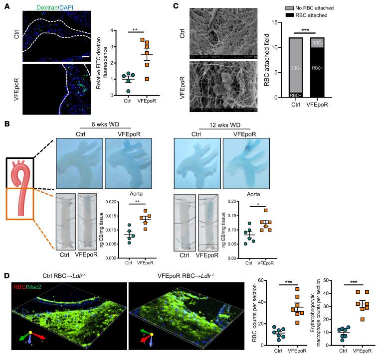
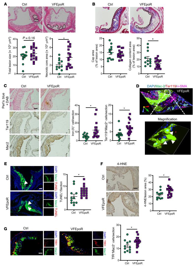
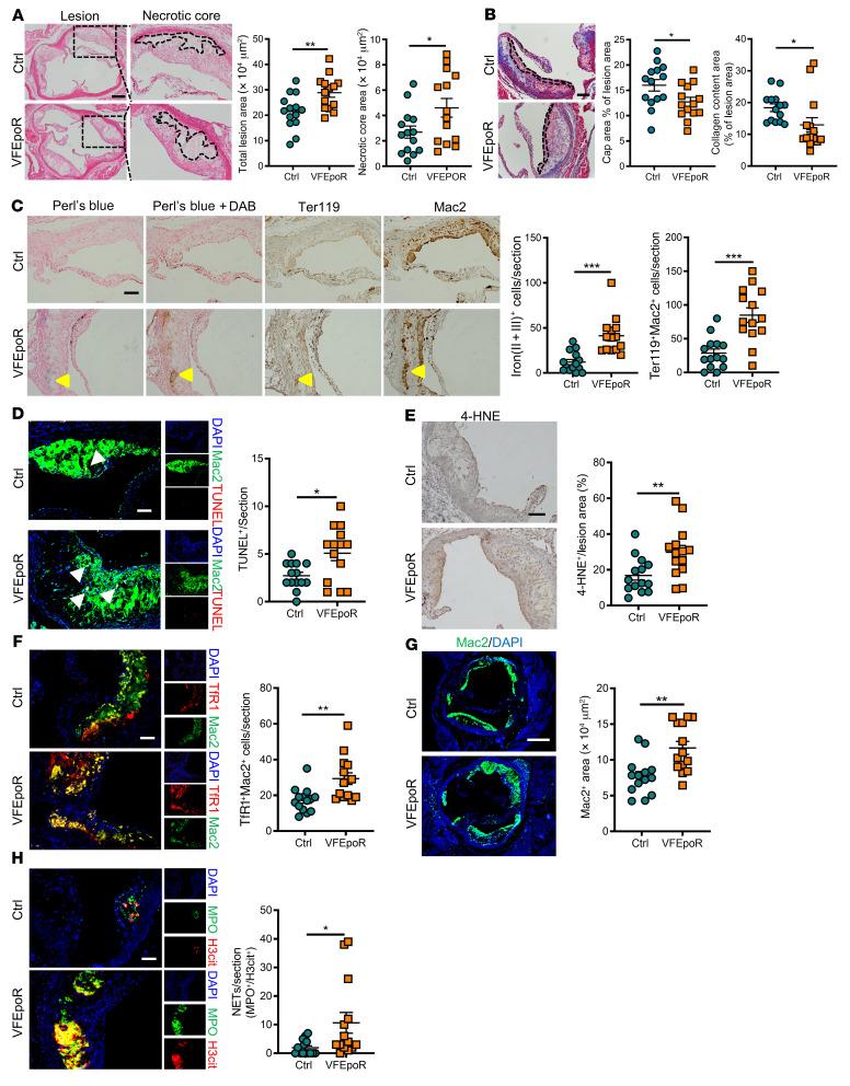
Elevated hematocrit is associated with cardiovascular risk; however, the causality and mechanisms are unclear. The JAK2V617F (Jak2VF) mutation increases cardiovascular risk in myeloproliferative disorders and in clonal hematopoiesis. Jak2VF mice with elevated WBCs, platelets, and RBCs display accelerated atherosclerosis and macrophage erythrophagocytosis. To investigate whether selective erythroid Jak2VF expression promotes atherosclerosis, we developed hyperlipidemic erythropoietin receptor Cre mice that express Jak2VF in the erythroid lineage (VFEpoR mice). VFEpoR mice without elevated blood cell counts showed increased atherosclerotic plaque necrosis, erythrophagocytosis, and ferroptosis. Selective induction of erythrocytosis with low-dose erythropoietin further exacerbated atherosclerosis with prominent ferroptosis, lipid peroxidation, and endothelial damage. VFEpoR RBCs had reduced antioxidant defenses and increased lipid hydroperoxides. Phagocytosis of human or murine WT or JAK2VF RBCs by WT macrophages induced ferroptosis, which was prevented by the ferroptosis inhibitor liproxstatin-1. Liproxstatin-1 reversed increased atherosclerosis, lipid peroxidation, ferroptosis, and endothelial damage in VFEpoR mice and in Jak2VF chimeric mice simulating clonal hematopoiesis, but had no impact in controls. Erythroid lineage Jak2VF expression led to qualitative and quantitative defects in RBCs that exacerbated atherosclerosis. Phagocytosis of RBCs by plaque macrophages promoted ferroptosis, suggesting a therapeutic target for reducing RBC-mediated cardiovascular risk.

摘要

红细胞比容升高与心血管风险相关;然而,其因果关系和机制尚不清楚。JAK2V617F(Jak2VF)突变增加了骨髓增殖性疾病和克隆性造血中的心血管风险。白细胞、血小板和红细胞计数升高的 Jak2VF 小鼠表现出动脉粥样硬化加速和巨噬细胞红细胞吞噬作用。为了研究选择性红细胞 Jak2VF 表达是否促进动脉粥样硬化,我们开发了高脂血症促红细胞生成素受体 Cre 小鼠,其在红细胞谱系中表达 Jak2VF(VFEpoR 小鼠)。没有升高血细胞计数的 VFEpoR 小鼠表现出动脉粥样硬化斑块坏死、红细胞吞噬作用和铁死亡增加。低剂量促红细胞生成素诱导的选择性红细胞增多症进一步加重了动脉粥样硬化,表现为明显的铁死亡、脂质过氧化和内皮损伤。VFEpoR RBC 的抗氧化防御能力降低,脂质氢过氧化物增加。WT 或 JAK2VF RBC 被 WT 巨噬细胞吞噬诱导铁死亡,铁死亡抑制剂 liproxstatin-1 可预防铁死亡。Liproxstatin-1 逆转了 VFEpoR 小鼠和模拟克隆性造血的 Jak2VF 嵌合小鼠中增加的动脉粥样硬化、脂质过氧化、铁死亡和内皮损伤,但对对照小鼠没有影响。红细胞谱系 Jak2VF 表达导致 RBC 出现质和量的缺陷,从而加重动脉粥样硬化。斑块巨噬细胞吞噬 RBC 促进铁死亡,提示减少 RBC 介导的心血管风险的治疗靶点。

https://cdn.ncbi.nlm.nih.gov/pmc/blobs/39c9/9246386/bdbbc88f0b62/jci-132-155724-g106.jpg

文献AI研究员

20分钟写一篇综述,助力文献阅读效率提升50倍。

立即体验

用中文搜PubMed

大模型驱动的PubMed中文搜索引擎

马上搜索

文档翻译

学术文献翻译模型,支持多种主流文档格式。

立即体验