Suppr超能文献

儿茶素抑制氧化型低密度脂蛋白诱导的血管平滑肌细胞铁死亡,以减轻和稳定动脉粥样硬化。

Catechin inhibits ox-LDL-induced ferroptosis in vascular smooth muscle cells to alleviate and stabilize atherosclerosis.

作者信息

Guo Minghua, Xie Lingli, Yuan Huanhuan, Liao Duan-Fang, Zheng Xi-Long

机构信息

School of Integrated Chinese and Western Medicine, Hunan University of Chinese Medicine, Changsha, Hunan, China.

Key Laboratory of Hunan Province for Integrated Traditional Chinese and Western Medicine on Prevention and Treatment of Cardio-Cerebral Diseases, School of Integrated Chinese and Western Medicine, Hunan University of Chinese Medicine, Changsha, Hunan, China.

出版信息

Front Nutr. 2025 Jun 2;12:1594708. doi: 10.3389/fnut.2025.1594708. eCollection 2025.

Abstract

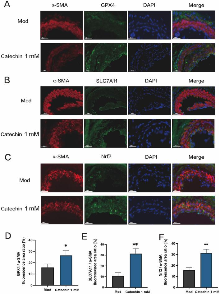
Atherosclerosis (AS) is a chronic, progressive vascular disease marked by lipid deposition in the arterial intima, vascular wall thickening, luminal narrowing, and compromised blood flow. Although macrophage-derived foam cells are well-studied, vascular smooth muscle cells (VSMCs) also substantially contribute to AS, particularly when they transition into foam cells under oxidative stress. Accumulating evidence suggests that ferroptosis-an iron-dependent, regulated cell death mechanism characterized by lipid peroxidation-exacerbates AS pathology through oxidative damage and vascular dysfunction. Catechin, a potent antioxidant abundant in green tea, has demonstrated efficacy in reducing oxidative stress; however, its role in suppressing VSMC ferroptosis induced by oxidized low-density lipoprotein (ox-LDL) remains unclear. Here, we evaluated catechin's capacity to protect VSMCs against ox-LDL-induced ferroptosis, focusing on its modulation of the Nrf2/SLC7A11/GPX4 axis. Mouse vascular smooth muscle (MOVAS) cells were incubated with ox-LDL to induce foam cell formation and ferroptosis. We assessed intracellular iron, lipid peroxidation, reactive oxygen species (ROS), and antioxidant defenses and examined mitochondrial ultrastructure via transmission electron microscopy (TEM). Ferroptosis-related proteins were measured by Western blot, immunofluorescence, and qPCR. , ApoE mice on a high-fat diet (HFD) underwent partial carotid ligation with local catechin administration to investigate plaque formation and ferroptosis in arterial tissue. Our results show that catechin reduced intracellular Fe, decreased ROS and malondialdehyde (MDA) levels, and preserved mitochondrial integrity in ox-LDL-exposed MOVAS cells. Catechin also enhanced GSH and SOD levels and restored GPX4, SLC7A11, and Nrf2 expression, thereby reducing foam cell formation. In ApoE-/- mice, catechin reduced plaque size, mitigated lipid deposition, and upregulated GPX4, SLC7A11, and Nrf2 in the arterial wall. Collectively, these findings confirm that catechin prevents ox-LDL-induced ferroptosis in VSMCs by activating the Nrf2/SLC7A11/GPX4 pathway, highlighting its potential therapeutic value for atherosclerosis. This study provides additional evidence for the role of dietary polyphenols in regulating ferroptosis within VSMCs.

摘要

动脉粥样硬化(AS)是一种慢性进行性血管疾病,其特征是脂质沉积于动脉内膜、血管壁增厚、管腔狭窄以及血流受损。尽管巨噬细胞源性泡沫细胞已得到充分研究,但血管平滑肌细胞(VSMC)对AS也有重要作用,尤其是当它们在氧化应激下转变为泡沫细胞时。越来越多的证据表明,铁死亡——一种以脂质过氧化为特征的铁依赖性、受调控的细胞死亡机制——通过氧化损伤和血管功能障碍加剧了AS的病理过程。儿茶素是绿茶中富含的一种强效抗氧化剂,已证明其在降低氧化应激方面具有功效;然而,其在抑制氧化型低密度脂蛋白(ox-LDL)诱导的VSMC铁死亡中的作用仍不清楚。在此,我们评估了儿茶素保护VSMC免受ox-LDL诱导的铁死亡的能力,重点关注其对Nrf2/SLC7A11/GPX4轴的调节作用。将小鼠血管平滑肌(MOVAS)细胞与ox-LDL孵育以诱导泡沫细胞形成和铁死亡。我们评估了细胞内铁、脂质过氧化、活性氧(ROS)和抗氧化防御,并通过透射电子显微镜(TEM)检查了线粒体超微结构。通过蛋白质印迹、免疫荧光和qPCR检测铁死亡相关蛋白。给高脂饮食(HFD)的载脂蛋白E(ApoE)小鼠进行局部儿茶素给药的部分颈动脉结扎,以研究动脉组织中的斑块形成和铁死亡。我们的结果表明,儿茶素降低了ox-LDL处理的MOVAS细胞内的铁含量,降低了ROS和丙二醛(MDA)水平,并维持了线粒体的完整性。儿茶素还提高了谷胱甘肽(GSH)和超氧化物歧化酶(SOD)水平,并恢复了GPX4、SLC7A11和Nrf2的表达,从而减少了泡沫细胞的形成。在ApoE基因敲除小鼠中,儿茶素减小了斑块大小,减轻了脂质沉积,并上调了动脉壁中GPX4、SLC7A11和Nrf2的表达。总的来说,这些发现证实儿茶素通过激活Nrf2/SLC7A11/GPX4途径预防ox-LDL诱导的VSMC铁死亡,突出了其对动脉粥样硬化的潜在治疗价值。本研究为膳食多酚在调节VSMC内铁死亡中的作用提供了更多证据。

https://cdn.ncbi.nlm.nih.gov/pmc/blobs/cb05/12171153/d0c3290c303a/fnut-12-1594708-g0001.jpg

文献AI研究员

20分钟写一篇综述,助力文献阅读效率提升50倍。

立即体验

用中文搜PubMed

大模型驱动的PubMed中文搜索引擎

马上搜索

文档翻译

学术文献翻译模型,支持多种主流文档格式。

立即体验