Suppr超能文献

胶质母细胞瘤细胞中的COX-2抑制通过诱导氧化应激来对抗对替莫唑胺的耐药性。

COX-2 Inhibition in Glioblastoma Cells Counteracts Resistance to Temozolomide by Inducing Oxidative Stress.

作者信息

Augello Francesca Rosaria, Lombardi Francesca, Ciummo Valeria, Ciafarone Alessia, Cifone Maria Grazia, Cinque Benedetta, Palumbo Paola

机构信息

Department of Life, Health and Environmental Sciences, University of L'Aquila, 67100 L'Aquila, Italy.

Department of Innovative Technologies in Medicine and Dentistry, University "G. D'Annunzio", 66100 Chieti, Italy.

出版信息

Antioxidants (Basel). 2025 Apr 12;14(4):459. doi: 10.3390/antiox14040459.

Abstract

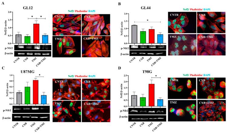
Oxidative stress critically influences the pathophysiology of glioblastoma (GBM), a deadly and aggressive brain tumor. Reactive oxygen species (ROS) regulate cancer cell homeostasis, influencing the treatment response. The transcription factor Nuclear Factor Erythroid 2-Related Factor 2 (Nrf2) activates antioxidant defenses, protecting GBM cells from therapy-induced oxidative stress and contributing to Temozolomide (TMZ) resistance. Cyclooxygenase-2 (COX-2) plays a key role in GBM chemoresistance by modulating the tumor microenvironment and supporting a pro-survival phenotype. The impact of COX-2 inhibition by celecoxib (CXB), a selective COX-2 inhibitor, combined with TMZ on oxidative stress modulation linked to resistance was investigated in GBM primary cultures and cell lines. The drug combination CXB+TMZ was tested on TMZ-sensitive and -resistant cells, and ROS levels and Nrf2 activation were evaluated via a DCFH-DA probe and Western blotting, respectively. The oxidative stress marker malondialdehyde and antioxidant enzymes were assayed using standard methods. COX-2 inhibition combined with TMZ significantly increased ROS, while TMZ alone induced a compensatory antioxidant response, sustaining resistance. Drug combination reduced this response, restoring oxidative stress even in TMZ-resistant cells. Prostaglandin E2 reversed these effects, confirming the role of the COX-2/PGE2 axis in redox balance. Drug combination increased ROS, disrupted redox homeostasis and overcame TMZ resistance, supporting COX-2 inhibition as a promising GBM therapy strategy.

摘要

氧化应激严重影响胶质母细胞瘤(GBM)的病理生理学,GBM是一种致命且侵袭性强的脑肿瘤。活性氧(ROS)调节癌细胞的内环境稳定,影响治疗反应。转录因子核因子红细胞2相关因子2(Nrf2)激活抗氧化防御,保护GBM细胞免受治疗诱导的氧化应激,并导致对替莫唑胺(TMZ)耐药。环氧合酶-2(COX-2)通过调节肿瘤微环境并支持促生存表型,在GBM化疗耐药中起关键作用。在GBM原代培养物和细胞系中,研究了选择性COX-2抑制剂塞来昔布(CXB)联合TMZ对与耐药相关的氧化应激调节的影响。将药物组合CXB+TMZ在对TMZ敏感和耐药的细胞上进行测试,分别通过DCFH-DA探针和蛋白质印迹法评估ROS水平和Nrf2激活情况。使用标准方法测定氧化应激标志物丙二醛和抗氧化酶。COX-2抑制联合TMZ显著增加ROS,而单独使用TMZ诱导代偿性抗氧化反应,维持耐药性。药物组合减少了这种反应,即使在TMZ耐药细胞中也恢复了氧化应激。前列腺素E2逆转了这些作用,证实了COX-2/PGE2轴在氧化还原平衡中的作用。药物组合增加了ROS,破坏了氧化还原稳态并克服了TMZ耐药性,支持COX-2抑制作为一种有前景的GBM治疗策略。

https://cdn.ncbi.nlm.nih.gov/pmc/blobs/20cc/12024373/bee5f61b4c3c/antioxidants-14-00459-g001.jpg

文献AI研究员

20分钟写一篇综述,助力文献阅读效率提升50倍。

立即体验

用中文搜PubMed

大模型驱动的PubMed中文搜索引擎

马上搜索

文档翻译

学术文献翻译模型,支持多种主流文档格式。

立即体验