Suppr超能文献

替莫唑胺(TMZ)上调人胶质母细胞瘤(GBM)细胞系中环氧化酶-2(COX-2)的表达。

Up-Regulation of Cyclooxygenase-2 (COX-2) Expression by Temozolomide (TMZ) in Human Glioblastoma (GBM) Cell Lines.

机构信息

Department of Life, Health & Environmental Sciences, University of L'Aquila, Building Delta 6, Coppito, 67100 L'Aquila, Italy.

出版信息

Int J Mol Sci. 2022 Jan 28;23(3):1545. doi: 10.3390/ijms23031545.

Abstract

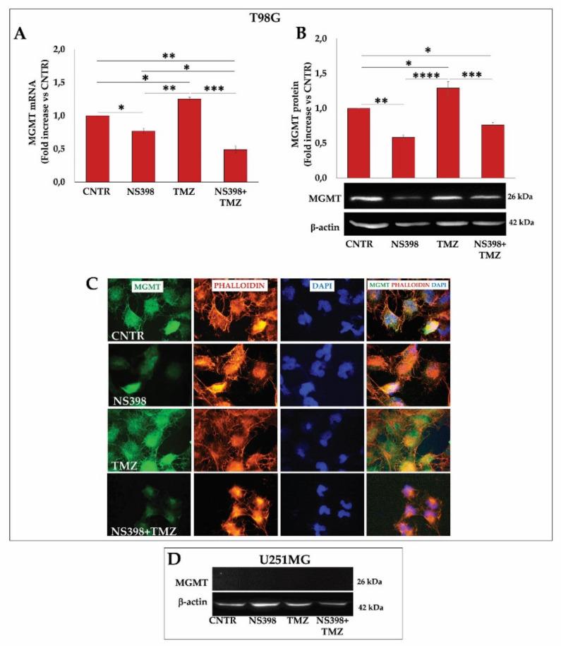
TMZ-resistance remains a main limitation in glioblastoma (GBM) treatment. TMZ is an alkylating agent whose cytotoxicity is modulated by O6-methylguanine-DNA methyltransferase (MGMT), whose expression is determined by MGMT gene promoter methylation status. The inflammatory marker COX-2 has been implicated in GBM tumorigenesis, progression, and stemness. COX-2 inhibitors are considered a GBM add-on treatment due to their ability to increase TMZ-sensitivity. We investigated the effect of TMZ on COX-2 expression in GBM cell lines showing different COX-2 levels and TMZ sensitivity (T98G and U251MG). β-catenin, MGMT, and SOX-2 expression was analyzed. The effects of NS398, COX-2 inhibitor, alone or TMZ-combined, were studied evaluating cell proliferation by the IncuCyte system, cell cycle/apoptosis, and clonogenic potential. COX-2, β-catenin, MGMT, and SOX-2 expression was evaluated by RT-PCR, Western blotting, and immunofluorescence and PGE2 by ELISA. Our findings, sustaining the role of COX-2/PGE2 system in TMZ-resistance of GBM, show, for the first time, a relevant, dose-dependent up-regulation of COX-2 expression and activity in TMZ-treated T98G that, in turn, correlated with chemoresistance. Similarly, all the COX-2-dependent signaling pathways involved in TMZ-resistance also resulted in being up-modulated after treatment with TMZ. NS398+TMZ was able to reduce cell proliferation and induce cell cycle arrest and apoptosis. Moreover, NS398+TMZ counteracted the resistance in T98G preventing the TMZ-induced COX-2, β-catenin, MGMT, and SOX-2 up-regulation.

摘要

替莫唑胺耐药仍是胶质母细胞瘤(GBM)治疗的主要限制因素。替莫唑胺是一种烷化剂,其细胞毒性受 O6-甲基鸟嘌呤-DNA 甲基转移酶(MGMT)调节,而 MGMT 基因启动子甲基化状态决定其表达。炎症标志物 COX-2 已被认为与 GBM 肿瘤发生、进展和干性有关。COX-2 抑制剂因其能够增加 TMZ 敏感性而被认为是 GBM 的附加治疗方法。我们研究了 TMZ 对不同 COX-2 水平和 TMZ 敏感性的 GBM 细胞系(T98G 和 U251MG)中 COX-2 表达的影响。分析了β-catenin、MGMT 和 SOX-2 的表达。研究了 COX-2 抑制剂 NS398 单独或与 TMZ 联合使用的效果,通过 IncuCyte 系统评估细胞增殖、细胞周期/凋亡和克隆形成能力。通过 RT-PCR、Western blot 和免疫荧光法评估 COX-2、β-catenin、MGMT 和 SOX-2 的表达,并通过 ELISA 法评估 PGE2 的表达。我们的研究结果支持 COX-2/PGE2 系统在 GBM 替莫唑胺耐药中的作用,首次表明 COX-2 在 T98G 中的表达和活性在 TMZ 治疗下呈相关的、剂量依赖性上调,这反过来又与化疗耐药有关。同样,与 TMZ 耐药相关的所有 COX-2 依赖性信号通路在 TMZ 治疗后也被上调。NS398+TMZ 能够减少细胞增殖并诱导细胞周期停滞和凋亡。此外,NS398+TMZ 能够逆转 T98G 中的耐药性,防止 TMZ 诱导的 COX-2、β-catenin、MGMT 和 SOX-2 上调。

https://cdn.ncbi.nlm.nih.gov/pmc/blobs/9025/8835858/ffcf76e6e0be/ijms-23-01545-g001.jpg

文献AI研究员

20分钟写一篇综述,助力文献阅读效率提升50倍。

立即体验

用中文搜PubMed

大模型驱动的PubMed中文搜索引擎

马上搜索

文档翻译

学术文献翻译模型,支持多种主流文档格式。

立即体验