Suppr超能文献

周细胞对眼内胰岛移植物血流的控制影响小鼠的血糖稳态。

Pericyte Control of Blood Flow in Intraocular Islet Grafts Impacts Glucose Homeostasis in Mice.

机构信息

Division of Endocrinology, Diabetes and Metabolism, Department of Medicine, University of Miami Miller School of Medicine, Miami, FL.

Department of Physiology and Biophysics, University of Miami Miller School of Medicine, Miami, FL.

出版信息

Diabetes. 2022 Aug 1;71(8):1679-1693. doi: 10.2337/db21-1104.

Abstract

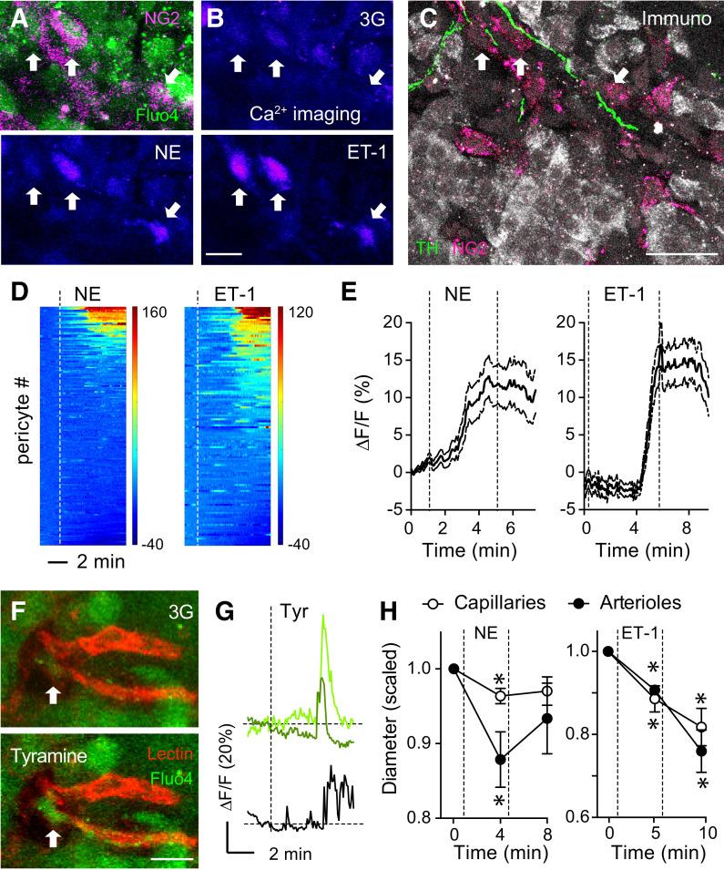
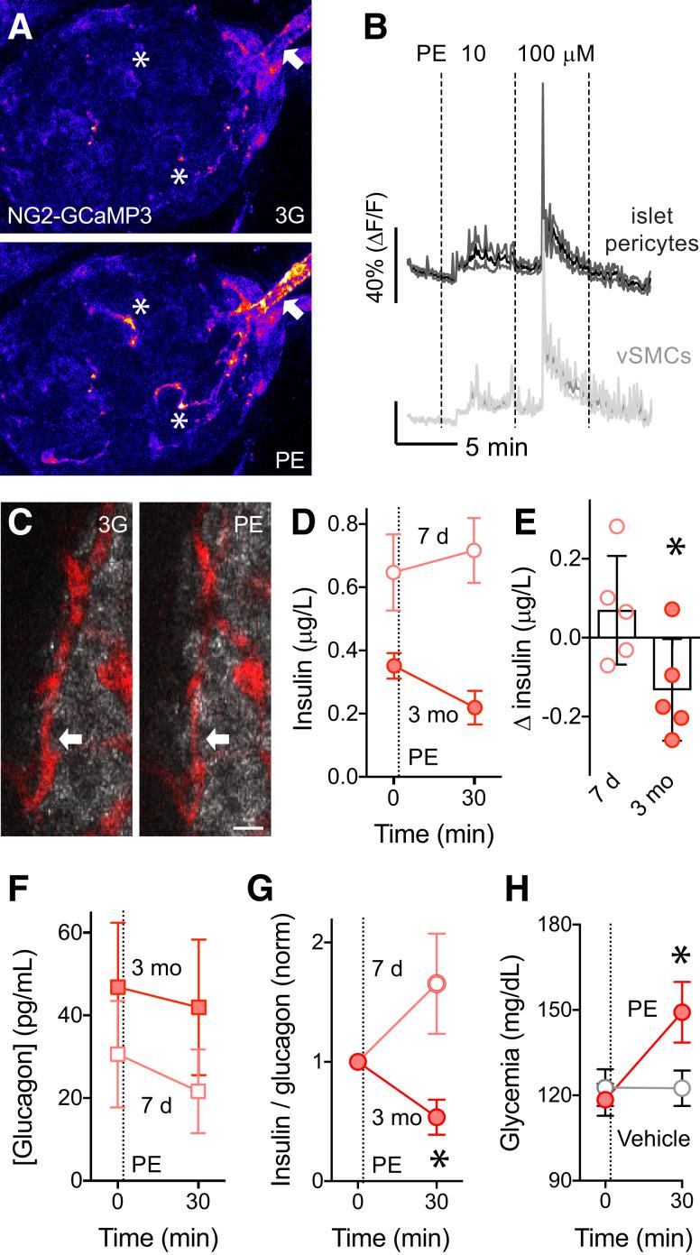
The pancreatic islet depends on blood supply to efficiently sense plasma glucose levels and deliver insulin and glucagon into the circulation. Long believed to be passive conduits of nutrients and hormones, islet capillaries were recently found to be densely covered with contractile pericytes with the capacity to locally control blood flow. Here, we determined the contribution of pericyte regulation of islet blood flow to plasma insulin and glucagon levels and glycemia. Selective optogenetic activation of pericytes in intraocular islet grafts contracted capillaries and diminished blood flow. In awake mice, acute light-induced stimulation of islet pericytes decreased insulin and increased glucagon plasma levels, producing hyperglycemic effects. Interestingly, pericytes are the targets of sympathetic nerves in the islet, suggesting that sympathetic control of hormone secretion may occur in part by modulating pericyte activity and blood flow. Indeed, in vivo activation of pericytes with the sympathetic agonist phenylephrine decreased blood flow in mouse islet grafts, lowered plasma insulin levels, and increased glycemia. We further show that islet pericytes and blood vessels in living human pancreas slices responded to sympathetic input. Our findings indicate that pericytes mediate vascular responses in the islet that are required for adequate hormone secretion and glucose homeostasis. Vascular and neuronal alterations that are commonly seen in the islets of people with diabetes may impair regulation of islet blood flow and thus precipitate islet dysfunction.

摘要

胰岛依赖于血液供应来有效地感知血浆葡萄糖水平,并将胰岛素和胰高血糖素输送到循环中。长期以来,胰岛毛细血管一直被认为是营养物质和激素的被动通道,但最近发现,胰岛毛细血管上密布着具有局部控制血流能力的收缩性周细胞。在这里,我们确定了周细胞对胰岛血流的调节对血浆胰岛素和胰高血糖素水平和血糖的贡献。在眼内胰岛移植物中选择性光遗传学激活周细胞可收缩毛细血管并减少血流量。在清醒的小鼠中,急性光诱导的胰岛周细胞刺激可降低胰岛素并增加胰高血糖素的血浆水平,产生高血糖作用。有趣的是,周细胞是胰岛中交感神经的靶标,这表明激素分泌的交感神经控制可能部分通过调节周细胞活性和血流来发生。事实上,用交感神经激动剂苯肾上腺素体内激活周细胞可降低小鼠胰岛移植物的血流量,降低血浆胰岛素水平,并升高血糖。我们进一步表明,活体人胰腺切片中的胰岛周细胞和血管对交感神经输入有反应。我们的研究结果表明,周细胞介导了胰岛中的血管反应,这是充分分泌激素和维持葡萄糖稳态所必需的。在糖尿病患者的胰岛中常见的血管和神经改变可能会损害胰岛血流的调节,从而导致胰岛功能障碍。

https://cdn.ncbi.nlm.nih.gov/pmc/blobs/2081/9490358/f1c7953d6699/db211104f1.jpg

文献AI研究员

20分钟写一篇综述,助力文献阅读效率提升50倍。

立即体验

用中文搜PubMed

大模型驱动的PubMed中文搜索引擎

马上搜索

文档翻译

学术文献翻译模型,支持多种主流文档格式。

立即体验