Suppr超能文献

长链非编码RNA PITPNA-AS1/微小RNA-223-3p/多效生长因子轴调控肺鳞状细胞癌的恶性进展和干性。

LncRNA PITPNA-AS1/miR-223-3p/PTN axis regulates malignant progression and stemness in lung squamous cell carcinoma.

作者信息

Peng Bi-Hao, Ji Yu-Fei, Qiu Xiao-Jian

机构信息

The Second Clinical Medical School, Nanchang University, Nanchang, China.

Department of Respiratory and Critical Care Medicine, Beijing Tiantan Hospital, Capital Medical University, Beijing, China.

出版信息

J Clin Lab Anal. 2022 Jul;36(7):e24506. doi: 10.1002/jcla.24506. Epub 2022 May 19.

Abstract

BACKGROUND

Long noncoding RNAs (lncRNAs) are a kind of molecule that cannot code proteins, and their expression is dysregulated in diversified cancers. LncRNA PITPNA-AS1 has been shown to act as a tumor promoter in a variety of malignancies, but its function and regulatory mechanisms in lung squamous cell carcinoma (LUSC) are yet unknown.

METHODS

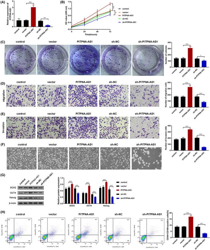
The mRNA and protein expression of genes were examined by RT-qPCR, western blot, and IHC assay. The cell proliferation, migration, invasion, and stemness were detected through CCK-8, colony formation, Transwell and spheroid formation assays. The CD44 and CD166 -positive cells were detected through flow cytometry. The binding ability among genes through luciferase reporter and RNA pull-down assays. The tumor growth was detected through in vivo nude mice assay.

RESULTS

The lncRNA PITPNA-AS1 had increased expression in LUSC and was linked to a poor prognosis. In LUSC, PITPNA-AS1 also enhanced cell proliferation, migration, invasion, and stemness. This mechanistic investigation showed that PITPNA-AS1 absorbed miR-223-3p and that miR-223-3p targeted PTN. MiR-223-3p inhibition or PTN overexpression might reverse the inhibitory effects of PITPNA-AS1 suppression on LUSC progression, as demonstrated by rescue experiments. In addition, the PITPNA-AS1/miR-223-3p/PTN axis accelerated tumor development in vivo.

CONCLUSIONS

It is the first time we investigated the potential role and ceRNA regulatory mechanism of PITPNA-AS1 in LUSC. The data disclosed that PITPNA-AS1 upregulated PTN through sponging miR-223-3p to enhance the onset and progression of LUSC. These findings suggested the ceRNA axis may serve as a promising therapeutic biomarker for LUSC patients.

摘要

背景

长链非编码RNA(lncRNAs)是一类不能编码蛋白质的分子,其表达在多种癌症中失调。lncRNA PITPNA-AS1已被证明在多种恶性肿瘤中充当肿瘤促进因子,但其在肺鳞状细胞癌(LUSC)中的功能和调控机制尚不清楚。

方法

通过RT-qPCR、蛋白质免疫印迹和免疫组化检测基因的mRNA和蛋白质表达。通过CCK-8、集落形成、Transwell和球体形成实验检测细胞增殖、迁移、侵袭和干性。通过流式细胞术检测CD44和CD166阳性细胞。通过荧光素酶报告基因和RNA下拉实验检测基因之间的结合能力。通过体内裸鼠实验检测肿瘤生长。

结果

lncRNA PITPNA-AS1在LUSC中表达增加,并与不良预后相关。在LUSC中,PITPNA-AS1还增强了细胞增殖、迁移、侵袭和干性。机制研究表明,PITPNA-AS1吸附miR-223-3p,且miR-223-3p靶向PTN。挽救实验表明,抑制miR-223-3p或过表达PTN可能会逆转PITPNA-AS1抑制对LUSC进展的抑制作用。此外,PITPNA-AS1/miR-223-3p/PTN轴在体内加速了肿瘤发展。

结论

我们首次研究了PITPNA-AS1在LUSC中的潜在作用和ceRNA调控机制。数据显示,PITPNA-AS1通过海绵吸附miR-223-3p上调PTN,从而促进LUSC的发生和进展。这些发现表明,ceRNA轴可能是LUSC患者有前景的治疗生物标志物。

https://cdn.ncbi.nlm.nih.gov/pmc/blobs/3752/9280013/b9112602bb43/JCLA-36-e24506-g004.jpg

文献AI研究员

20分钟写一篇综述,助力文献阅读效率提升50倍。

立即体验

用中文搜PubMed

大模型驱动的PubMed中文搜索引擎

马上搜索

文档翻译

学术文献翻译模型,支持多种主流文档格式。

立即体验