Suppr超能文献

癌症基因组分析鉴定出膀胱癌中二氢嘧啶脱氢酶缺乏可促进对吉西他滨的敏感性。

Cancer genomic profiling identified dihydropyrimidine dehydrogenase deficiency in bladder cancer promotes sensitivity to gemcitabine.

机构信息

Department of Urology, Graduate School of Medical Sciences, Kyushu University, 3-1-1 Maidashi, Higashi-ku, Fukuoka, 812-8582, Japan.

Department of Clinical Chemistry and Laboratory Medicine, Graduate School of Medical Sciences, Kyushu University, 3-1-1 Maidashi, Higashi-ku, Fukuoka, 812-8582, Japan.

出版信息

Sci Rep. 2022 May 20;12(1):8535. doi: 10.1038/s41598-022-12528-3.

Abstract

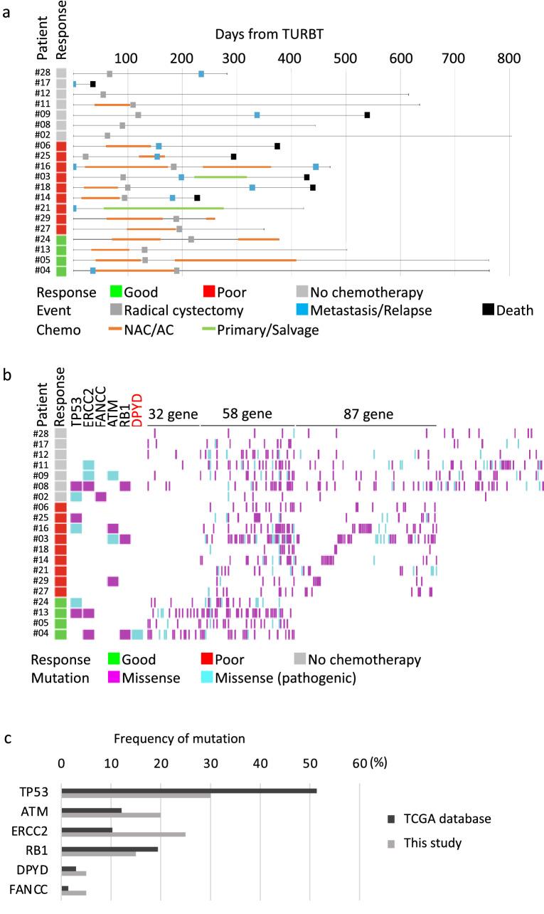
Chemotherapy is a standard therapy for muscle-invasive bladder cancer (MIBC). However, genomic alterations associated with chemotherapy sensitivity in MIBC have not been fully explored. This study aimed to investigate the genomic landscape of MIBC in association with the response to chemotherapy and to explore the biological role of genomic alterations. Genomic alterations in MIBC were sequenced by targeted exome sequencing of 409 genes. Gene expression in MIBC tissues was analyzed by western blotting, immunohistochemistry, and RNA microarray. Cellular sensitivity to gemcitabine and gemcitabine metabolite was examined in bladder cancer cells after modulation of candidate gene. Targeted exome sequencing in 20 cases with MIBC revealed various genomic alterations including pathogenic missense mutation of DPYD gene encoding dihydropyrimidine dehydrogenase (DPD). Conversely, high DPYD and DPD expression were associated with poor response to gemcitabine-containing chemotherapy among patients with MIBC, as well as gemcitabine resistance in bladder cancer cells. DPD suppression rendered cells sensitive to gemcitabine, while DPD overexpression made cells gemcitabine-resistant through reduced activity of the cytotoxic gemcitabine metabolite difluorodeoxycytidine diphosphate. This study revealed the novel role of DPD in gemcitabine metabolism. It has been suggested that DPYD genomic alterations and DPD expression are potential predictive biomarkers in gemcitabine treatment.

摘要

化疗是肌层浸润性膀胱癌(MIBC)的标准疗法。然而,与 MIBC 化疗敏感性相关的基因组改变尚未得到充分探索。本研究旨在探讨 MIBC 的基因组图谱与化疗反应的关系,并探讨基因组改变的生物学作用。通过对 409 个基因的靶向外显子测序对 MIBC 的基因组改变进行测序。通过 Western blot、免疫组织化学和 RNA 微阵列分析 MIBC 组织中的基因表达。在调节候选基因后,在膀胱癌细胞中检查吉西他滨和吉西他滨代谢物对细胞的敏感性。对 20 例 MIBC 进行的靶向外显子测序显示了各种基因组改变,包括编码二氢嘧啶脱氢酶(DPD)的 DPYD 基因的致病性错义突变。相反,在 MIBC 患者中,高 DPYD 和 DPD 表达与含吉西他滨化疗的不良反应以及膀胱癌细胞对吉西他滨的耐药性相关。DPD 抑制使细胞对吉西他滨敏感,而 DPD 过表达通过降低细胞毒性吉西他滨代谢物二氟脱氧胞苷二磷酸的活性使细胞对吉西他滨耐药。本研究揭示了 DPD 在吉西他滨代谢中的新作用。已经表明,DPYD 基因组改变和 DPD 表达是吉西他滨治疗的潜在预测生物标志物。

https://cdn.ncbi.nlm.nih.gov/pmc/blobs/96aa/9122908/455663af2365/41598_2022_12528_Fig1_HTML.jpg

文献AI研究员

20分钟写一篇综述,助力文献阅读效率提升50倍。

立即体验

用中文搜PubMed

大模型驱动的PubMed中文搜索引擎

马上搜索

文档翻译

学术文献翻译模型,支持多种主流文档格式。

立即体验