Suppr超能文献

通过综合多组学分析,研究肌肉浸润性膀胱癌中顺铂化疗反应的分子相关性。

Molecular correlates of cisplatin-based chemotherapy response in muscle invasive bladder cancer by integrated multi-omics analysis.

机构信息

Department of Molecular Medicine, Aarhus University Hospital, Aarhus, Denmark.

Department of Clinical Medicine, Aarhus University, Aarhus, Denmark.

出版信息

Nat Commun. 2020 Sep 25;11(1):4858. doi: 10.1038/s41467-020-18640-0.

Abstract

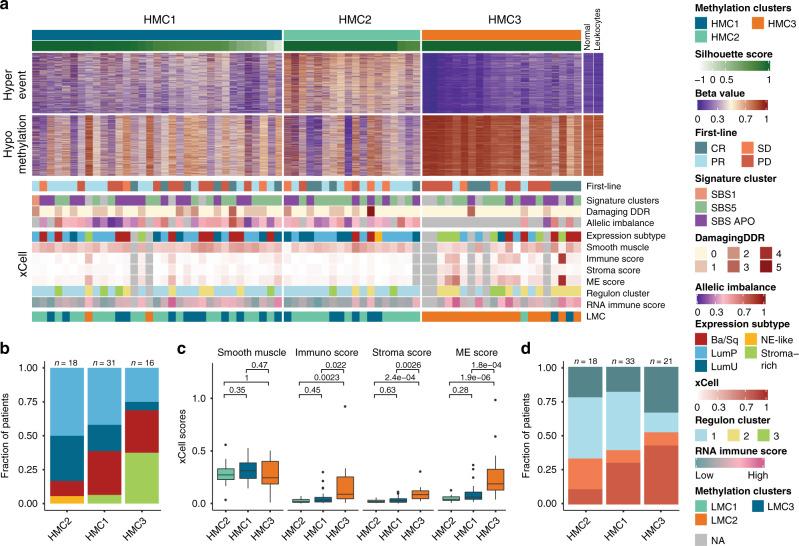
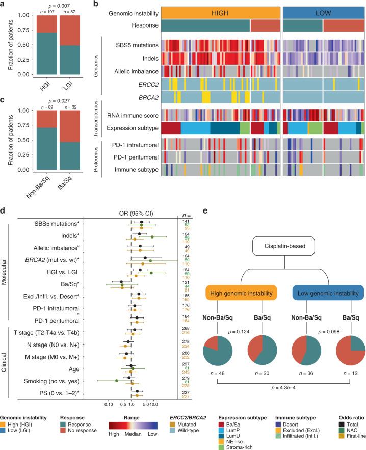
Overtreatment with cisplatin-based chemotherapy is a major issue in the management of muscle-invasive bladder cancer (MIBC), and currently none of the reported biomarkers for predicting response have been implemented in the clinic. Here we perform a comprehensive multi-omics analysis (genomics, transcriptomics, epigenomics and proteomics) of 300 MIBC patients treated with chemotherapy (neoadjuvant or first-line) to identify molecular changes associated with treatment response. DNA-based associations with response converge on genomic instability driven by a high number of chromosomal alterations, indels, signature 5 mutations and/or BRCA2 mutations. Expression data identifies the basal/squamous gene expression subtype to be associated with poor response. Immune cell infiltration and high PD-1 protein expression are associated with treatment response. Through integration of genomic and transcriptomic data, we demonstrate patient stratification to groups of low and high likelihood of cisplatin-based response. This could pave the way for future patient selection following validation in prospective clinical trials.

摘要

顺铂为基础的化疗过度治疗是肌层浸润性膀胱癌(MIBC)治疗中的一个主要问题,目前尚无任何已报道的用于预测疗效的生物标志物被应用于临床。在此,我们对 300 例接受化疗(新辅助或一线)治疗的 MIBC 患者进行了全面的多组学分析(基因组学、转录组学、表观基因组学和蛋白质组学),以鉴定与治疗反应相关的分子变化。与反应相关的基于 DNA 的关联集中在由大量染色体改变、插入缺失、特征 5 突变和/或 BRCA2 突变驱动的基因组不稳定性上。表达数据表明,基底/鳞状基因表达亚型与不良反应相关。免疫细胞浸润和高 PD-1 蛋白表达与治疗反应相关。通过整合基因组和转录组数据,我们证明了患者可以分为低和高顺铂反应可能性的亚组。这可能为未来在前瞻性临床试验中进行患者选择铺平道路。

https://cdn.ncbi.nlm.nih.gov/pmc/blobs/79f3/7519650/b6f740aea347/41467_2020_18640_Fig1_HTML.jpg

文献AI研究员

20分钟写一篇综述,助力文献阅读效率提升50倍。

立即体验

用中文搜PubMed

大模型驱动的PubMed中文搜索引擎

马上搜索

文档翻译

学术文献翻译模型,支持多种主流文档格式。

立即体验