Suppr超能文献

CXCL10/CXCR3 轴促进 CVA2 感染小鼠的疾病发病机制。

The CXCL10/CXCR3 Axis Promotes Disease Pathogenesis in Mice upon CVA2 Infection.

机构信息

Department of Epidemiology, College of Public Health, Zhengzhou Universitygrid.207374.5, Zhengzhou, China.

School of Public Health, Xinxiang Medical Universitygrid.412990.7, Xinxiang, China.

出版信息

Microbiol Spectr. 2022 Jun 29;10(3):e0230721. doi: 10.1128/spectrum.02307-21. Epub 2022 May 23.

Abstract

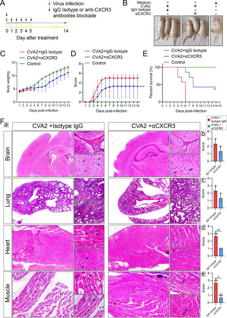
Coxsackievirus A2 (CVA2) is an emerging pathogen that results in hand-foot-and-mouth disease (HFMD) outbreaks. Systemic inflammatory response and central nervous system inflammation are the main pathological features of fatal HFMD. However, the immunopathogenesis of CVA2 infection is poorly understood. We first detected the transcriptional levels of 81 inflammation-related genes in neonatal mice with CVA2 infection. Remarkably, CVA2 induced higher expression of chemokine (C-X-C motif) ligand 10 (CXCL10) in multiple organs and tissues. CXCL10 acts through its cognate receptor chemokine (C-X-C motif) receptor 3 (CXCR3) and regulates immune responses. CXCL10/CXCR3 activation contributes to the pathogenesis of many inflammatory diseases. Next, we found CXCL10 and CXCR3 expression to be significantly elevated in the organs and tissues from CVA2-infected mice at 5 days postinfection (dpi) using immunohistochemistry (IHC). To further explore the role of CXCL10/CXCR3 in CVA2 pathogenesis, an anti-CXCR3 neutralizing antibody (αCXCR3) or IgG isotype control antibody was used to treat CVA2-infected mice on the same day as infection and every 24 h until 5 dpi. Our results showed that αCXCR3 therapy relieved the clinical manifestations and pathological damage and improved the survival rate of CVA2-infected mice. Additionally, αCXCR3 treatment reduced viral loads and reversed the proinflammatory cytokine (interleukin 6 [IL-6], tumor necrosis factor alpha [TNF-α], and IL-1β) expression, apoptosis, and inflammatory cell infiltration induced by CVA2. Collectively, our study presents evidence for the involvement of the CXCL10/CXCR3 axis in CVA2 pathogenesis. The activation of CXCL10/CXCR3 contributes to CVA2 pathogenesis by inducing apoptosis, proinflammatory cytokine expression, and inflammatory cell infiltration, which can be reversed by αCXCR3 therapy. This study provides new insight into the pathogenesis of HFMD, which has an important guiding significance for the treatment of HFMD. Systemic inflammatory response and central nervous system inflammation are the main pathological features of fatal HFMD cases. We detected the expression of 81 inflammation-related genes and found higher expression of CXCL10 in CVA2-infected mice. Next, we confirmed CXCL10/CXCR3 activation using immunohistochemistry and found that anti-CXCR3 neutralizing antibody (αCXCR3) therapy could relieve the clinical manifestations and pathological damage and improve the survival rate of CVA2-infected mice. Additionally, αCXCR3 treatment reduced viral loads and reversed the proinflammatory cytokine (IL-6, TNF-α, and IL-1β) expression, apoptosis, and inflammatory cell infiltration induced by CVA2. Collectively, our study presents the first evidence for the involvement of the CXCL10/CXCR3 axis in CVA2 pathogenesis. The activation of CXCL10/CXCR3 contributes to CVA2 pathogenesis via inducing apoptosis, proinflammatory cytokine expression, and inflammatory cell infiltration, which can be reversed by αCXCR3 therapy. This study provides new insight into the pathogenesis of HFMD, which has an important guiding significance for the treatment of HFMD.

摘要

柯萨奇病毒 A2(CVA2)是一种新兴的病原体,可导致手足口病(HFMD)爆发。全身炎症反应和中枢神经系统炎症是致命 HFMD 的主要病理特征。然而,CVA2 感染的免疫发病机制仍不清楚。我们首先检测了 CVA2 感染新生小鼠 81 个炎症相关基因的转录水平。值得注意的是,CVA2 在多个器官和组织中诱导更高水平的趋化因子(C-X-C 基序)配体 10(CXCL10)表达。CXCL10 通过其同源受体趋化因子(C-X-C 基序)受体 3(CXCR3)发挥作用,并调节免疫反应。CXCL10/CXCR3 的激活有助于许多炎症性疾病的发病机制。接下来,我们通过免疫组织化学(IHC)发现,在感染后 5 天(dpi)的 CVA2 感染小鼠的器官和组织中,CXCL10 和 CXCR3 的表达明显升高。为了进一步探讨 CXCL10/CXCR3 在 CVA2 发病机制中的作用,我们在感染当天和感染后每 24 小时用抗 CXCR3 中和抗体(αCXCR3)或 IgG 同种型对照抗体治疗 CVA2 感染的小鼠,直到 5 dpi。我们的结果表明,αCXCR3 治疗缓解了 CVA2 感染小鼠的临床症状和病理损伤,提高了生存率。此外,αCXCR3 治疗降低了病毒载量,并逆转了 CVA2 诱导的促炎细胞因子(白细胞介素 6 [IL-6]、肿瘤坏死因子-α [TNF-α]和白细胞介素 1β)表达、细胞凋亡和炎症细胞浸润。总之,我们的研究提供了 CXCL10/CXCR3 轴参与 CVA2 发病机制的证据。CXCL10/CXCR3 的激活通过诱导细胞凋亡、促炎细胞因子表达和炎症细胞浸润促进 CVA2 发病机制,而 αCXCR3 治疗可以逆转这一过程。这项研究为 HFMD 的发病机制提供了新的见解,对 HFMD 的治疗具有重要的指导意义。

https://cdn.ncbi.nlm.nih.gov/pmc/blobs/7fc8/9241849/5c2aa61532be/spectrum.02307-21-f001.jpg

文献AI研究员

20分钟写一篇综述,助力文献阅读效率提升50倍。

立即体验

用中文搜PubMed

大模型驱动的PubMed中文搜索引擎

马上搜索

文档翻译

学术文献翻译模型,支持多种主流文档格式。

立即体验