Suppr超能文献

未折叠蛋白反应维持线粒体的输入以延长寿命。

The UPRmt preserves mitochondrial import to extend lifespan.

机构信息

Department of Molecular and Cell Biology, University of California, Berkeley, Berkeley, CA.

Department of Integrated Biology and Pharmacology, University of Texas, Health Science Center, Houston, TX.

出版信息

J Cell Biol. 2022 Jul 4;221(7). doi: 10.1083/jcb.202201071. Epub 2022 May 24.

Abstract

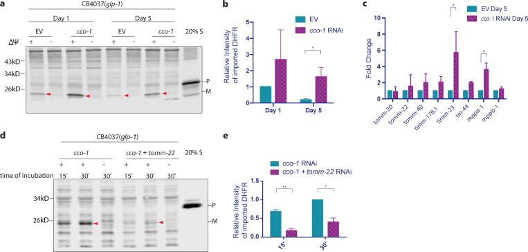
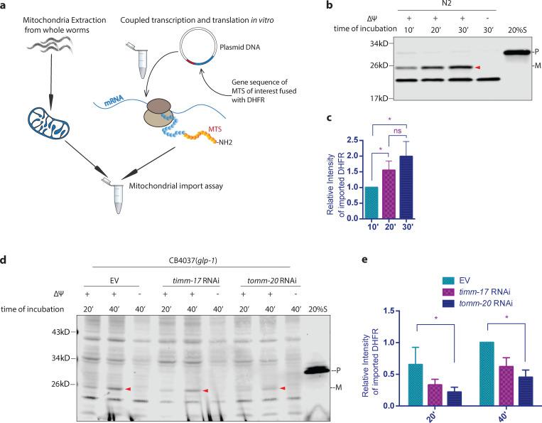
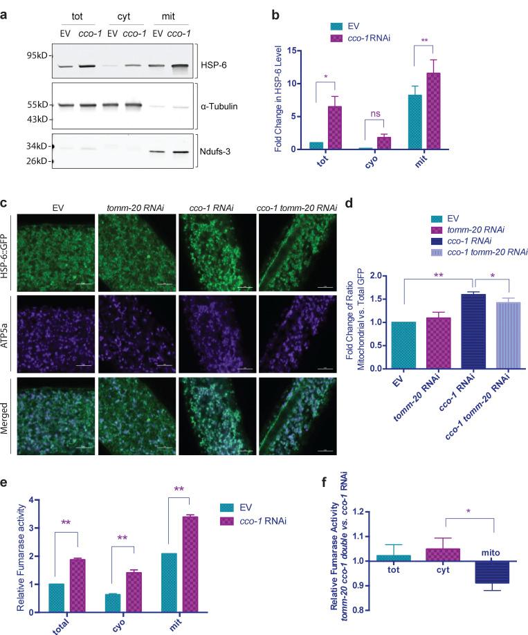
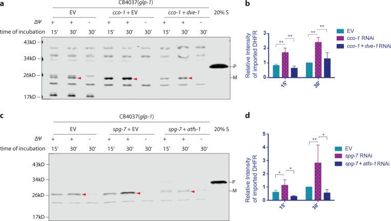
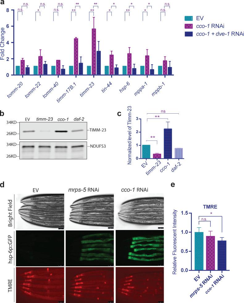
The mitochondrial unfolded protein response (UPRmt) is dedicated to promoting mitochondrial proteostasis and is linked to extreme longevity. The key regulator of this process is the transcription factor ATFS-1, which, upon UPRmt activation, is excluded from the mitochondria and enters the nucleus to regulate UPRmt genes. However, the repair proteins synthesized as a direct result of UPRmt activation must be transported into damaged mitochondria that had previously excluded ATFS-1 owing to reduced import efficiency. To address this conundrum, we analyzed the role of the import machinery when the UPRmt was induced. Using in vitro and in vivo analysis of mitochondrial proteins, we surprisingly find that mitochondrial import increases when the UPRmt is activated in an ATFS-1-dependent manner, despite reduced mitochondrial membrane potential. The import machinery is upregulated, and an intact import machinery is essential for UPRmt-mediated lifespan extension. ATFS-1 has a weak mitochondrial targeting sequence (MTS), allowing for dynamic subcellular localization during the initial stages of UPRmt activation.

摘要

线粒体未折叠蛋白反应 (UPRmt) 专门用于促进线粒体蛋白稳态,并与极端长寿有关。这个过程的关键调节因子是转录因子 ATFS-1,在 UPRmt 激活时,它从线粒体中被排出并进入细胞核,以调节 UPRmt 基因。然而,作为 UPRmt 激活的直接结果而合成的修复蛋白必须被运送到先前由于导入效率降低而排除了 ATFS-1 的受损线粒体中。为了解决这个难题,我们分析了 UPRmt 诱导时导入机制的作用。通过对线粒体蛋白的体外和体内分析,我们令人惊讶地发现,尽管线粒体膜电位降低,但当 UPRmt 以依赖 ATFS-1 的方式被激活时,线粒体的导入会增加。导入机制被上调,并且完整的导入机制对于 UPRmt 介导的寿命延长是必不可少的。ATFS-1 具有较弱的线粒体靶向序列 (MTS),允许在 UPRmt 激活的初始阶段进行动态的亚细胞定位。

https://cdn.ncbi.nlm.nih.gov/pmc/blobs/02da/9134095/72d0c6b4585d/JCB_202201071_Fig1.jpg

文献AI研究员

20分钟写一篇综述,助力文献阅读效率提升50倍。

立即体验

用中文搜PubMed

大模型驱动的PubMed中文搜索引擎

马上搜索

文档翻译

学术文献翻译模型,支持多种主流文档格式。

立即体验