Suppr超能文献

基于谷胱甘肽引爆的“纳米炸弹”的级联激活一氧化氮释放用于多途径癌症治疗。

Cascade-activatable NO release based on GSH-detonated "nanobomb" for multi-pathways cancer therapy.

作者信息

Feng Yi, Zhang Hanxi, Xie Xiaoxue, Chen Yu, Yang Geng, Wei Xiaodan, Li Ningxi, Li Mengyue, Li Tingting, Qin Xiang, Li Shun, You Fengming, Wu Chunhui, Yang Hong, Liu Yiyao

机构信息

Department of Biophysics, School of Life Science and Technology, University of Electronic Science and Technology of China, Chengdu, 610054, Sichuan, PR China.

TCM Regulating Metabolic Diseases Key Laboratory of Sichuan Province, Hospital of Chengdu University of Traditional Chinese Medicine, No. 39 Shi-er-qiao Road, Chengdu, 610072, Sichuan, PR China.

出版信息

Mater Today Bio. 2022 May 13;14:100288. doi: 10.1016/j.mtbio.2022.100288. eCollection 2022 Mar.

Abstract

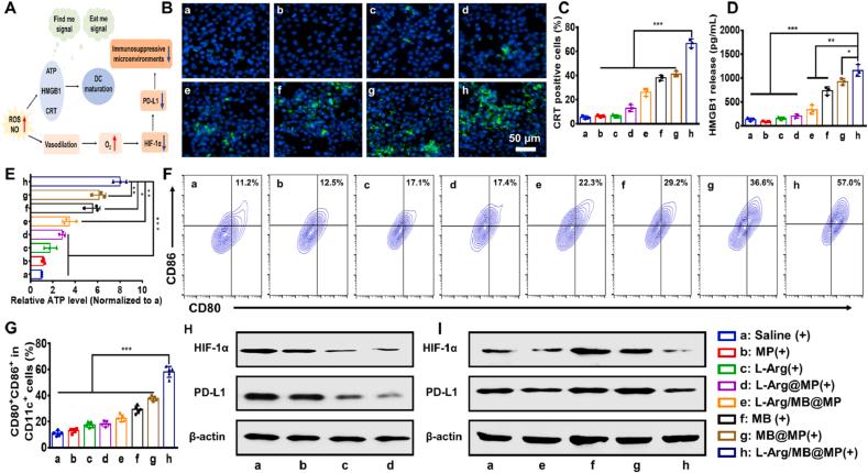
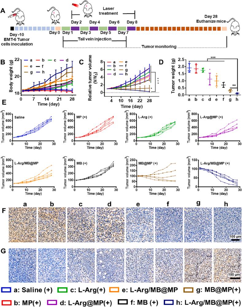
Therapeutic approaches of combining conventional photodynamic therapy (PDT) with other adjuvant treatments to sensitize PDT represent an appealing strategy. Herein, a novel synergetic "nanobomb" strategy based on glutathione (GSH)-responsive biodegradation was proposed to effectively destroy tumors expeditiously and accurately. This "nanobomb" was rationally constructed via the simultaneous encapsulation of methylene blue (MB) and l-arginine (L-Arg) into polyethylene glycol (PEG) modified mesoporous organosilicon nanoparticles (MON). The resulting L-Arg/MB@MP initially exhibited prolonged blood circulation, improved bioavailability, and enhanced tumor accumulation in mice after tail vein injection according to the pharmacokinetic investigations, before the nanoparticles were entirely excreted. Under laser irradiation, L-Arg/MB@MP produced remarkable reactive oxygen species (ROS) directly for PDT therapy, while a portion of ROS may oxidize L-Arg to generate nitric oxide (NO) not only for gas therapy (GT) but also serve as a biological messenger to regulate vasodilation to alleviate the tumor hypoxia. Subsequently, the rapidly released NO was further oxidized to reactive nitrogen species, which together with ROS promote immunogenic cell death by inducing G2/M cell-cycle arrest and apoptosis in cancer cells, and eventually resulting in enhanced anti-tumor immune responses. Moreover, the GSH depletion in tumor tissues induced by L-Arg/MB@MP biodegradation can cooperate with GT to amplify the therapeutic effect of PDT. These results demonstrate that this "nanobomb" provides new ideas for clinical translation to treat tumor patients in terms of synergistic PDT-GT nanotherapy in hypoxic-solid tumors.

摘要

将传统光动力疗法(PDT)与其他辅助治疗相结合以提高PDT敏感性的治疗方法是一种有吸引力的策略。在此,我们提出了一种基于谷胱甘肽(GSH)响应性生物降解的新型协同“纳米炸弹”策略,以有效、快速且准确地破坏肿瘤。这种“纳米炸弹”是通过将亚甲蓝(MB)和L-精氨酸(L-Arg)同时封装到聚乙二醇(PEG)修饰的介孔有机硅纳米颗粒(MON)中合理构建而成。根据药代动力学研究,尾静脉注射后,所得的L-Arg/MB@MP最初在小鼠体内表现出血液循环时间延长、生物利用度提高以及肿瘤蓄积增强,直至纳米颗粒完全排出。在激光照射下,L-Arg/MB@MP直接产生大量活性氧(ROS)用于PDT治疗,而一部分ROS可氧化L-Arg生成一氧化氮(NO),不仅用于气体治疗(GT),还作为生物信使调节血管舒张以缓解肿瘤缺氧。随后,快速释放的NO进一步氧化为活性氮物种(RNS),RNS与ROS一起通过诱导癌细胞的G2/M细胞周期阻滞和凋亡促进免疫原性细胞死亡,最终导致抗肿瘤免疫反应增强。此外,L-Arg/MB@MP生物降解诱导的肿瘤组织中GSH耗竭可与GT协同作用,放大PDT的治疗效果。这些结果表明,这种“纳米炸弹”为在缺氧实体瘤中进行协同PDT-GT纳米治疗的肿瘤患者临床转化提供了新思路。

https://cdn.ncbi.nlm.nih.gov/pmc/blobs/c0a7/9130115/994e0785712f/ga1.jpg

文献AI研究员

20分钟写一篇综述,助力文献阅读效率提升50倍。

立即体验

用中文搜PubMed

大模型驱动的PubMed中文搜索引擎

马上搜索

文档翻译

学术文献翻译模型,支持多种主流文档格式。

立即体验