Suppr超能文献

S100A8和S100A9在慢性威胁性缺血肢体肌肉中升高,并在小鼠中诱导缺血性线粒体病理改变。

S100A8 and S100A9 are elevated in chronically threatened ischemic limb muscle and induce ischemic mitochondrial pathology in mice.

作者信息

Salyers Zachary R, Mariani Vinicius, Balestrieri Nicholas, Kumar Ravi A, Vugman Nicholas A, Thome Trace, Villani Katelyn R, Berceli Scott A, Scali Salvatore T, Vasilakos Georgios, Ryan Terence E

机构信息

Department of Applied Physiology and Kinesiology, University of Florida, Gainesville, FL.

Department of Surgery, University of Florida, Gainesville, FL.

出版信息

JVS Vasc Sci. 2022 Apr 21;3:232-245. doi: 10.1016/j.jvssci.2022.03.003. eCollection 2022.

Abstract

OBJECTIVE

The objective of the present study was to determine whether elevated levels of S100A8 and S100A9 (S100A8/A9) alarmins contribute to ischemic limb pathology.

METHODS

Gastrocnemius muscle was collected from control patients without peripheral arterial disease (PAD; n = 14) and patients with chronic limb threatening limb ischemia (CLTI; n = 14). Mitochondrial function was assessed in permeabilized muscle fibers, and RNA and protein analyses were used to quantify the S100A8/A9 levels. Additionally, a mouse model of hindlimb ischemia with and without exogenous delivery of S100A8/A9 was used.

RESULTS

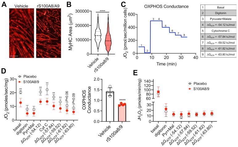
Compared with the non-PAD control muscles, CLTI muscles displayed significant increases in the abundance of S100A8 and S100A9 at both mRNA and protein levels ( < .01). The CLTI muscles also displayed significant impairment in mitochondrial oxidative phosphorylation and increased mitochondrial hydrogen peroxide production compared with the non-PAD controls. The S100A8/A9 levels correlated significantly with the degree of muscle mitochondrial dysfunction ( < .05 for all). C57BL6J mice treated with recombinant S100A8/A9 displayed impaired perfusion recovery and muscle mitochondrial impairment compared with the placebo-treated mice after hindlimb ischemia surgery. These mitochondrial deficits observed after S100A8/A9 treatment were confirmed in the muscle cell culture system under normoxic conditions.

CONCLUSIONS

The S100A8/A9 levels were increased in CLTI limb muscle specimens compared with the non-PAD control muscle specimens, and the level of accumulation was associated with muscle mitochondrial impairment. Elevated S100A8/A9 levels in mice subjected to hindlimb ischemia impaired perfusion recovery and mitochondrial function. Together, these findings suggest that the inflammatory mediators S100A8/A9 might be directly involved in ischemic limb pathology.

摘要

目的

本研究的目的是确定警报素S100A8和S100A9(S100A8/A9)水平升高是否会导致缺血性肢体病变。

方法

从无外周动脉疾病(PAD;n = 14)的对照患者和患有慢性肢体威胁性缺血(CLTI;n = 14)的患者中采集腓肠肌。在通透的肌纤维中评估线粒体功能,并使用RNA和蛋白质分析来量化S100A8/A9水平。此外,使用了有或无外源性递送S100A8/A9的后肢缺血小鼠模型。

结果

与非PAD对照肌肉相比,CLTI肌肉在mRNA和蛋白质水平上的S100A8和S100A9丰度均显著增加(P <.01)。与非PAD对照相比,CLTI肌肉在线粒体氧化磷酸化方面也表现出显著损伤,并且线粒体过氧化氢生成增加。S100A8/A9水平与肌肉线粒体功能障碍程度显著相关(所有P <.05)。与后肢缺血手术后接受安慰剂治疗的小鼠相比,接受重组S100A8/A9治疗的C57BL6J小鼠表现出灌注恢复受损和肌肉线粒体损伤。在常氧条件下的肌肉细胞培养系统中证实了S100A8/A9治疗后观察到的这些线粒体缺陷。

结论

与非PAD对照肌肉标本相比,CLTI肢体肌肉标本中的S100A8/A9水平升高,且积累水平与肌肉线粒体损伤有关。后肢缺血小鼠中升高的S100A8/A9水平损害了灌注恢复和线粒体功能。总之,这些发现表明炎症介质S100A8/A9可能直接参与缺血性肢体病变。

https://cdn.ncbi.nlm.nih.gov/pmc/blobs/1e4e/9133641/e2fa30425aaa/gr1.jpg

文献AI研究员

20分钟写一篇综述,助力文献阅读效率提升50倍。

立即体验

用中文搜PubMed

大模型驱动的PubMed中文搜索引擎

马上搜索

文档翻译

学术文献翻译模型,支持多种主流文档格式。

立即体验