Suppr超能文献

抑制抗血管生成的VEGF165b可激活一条miR-17-20a-钙加压素3通路,该通路可使外周动脉疾病中的缺血肌肉实现血管再生。

Inhibiting anti-angiogenic VEGF165b activates a miR-17-20a-Calcipressin-3 pathway that revascularizes ischemic muscle in peripheral artery disease.

作者信息

Batan Sonia, Kuppuswamy Sivaraman, Wood Madison, Reddy Meghana, Annex Brian, Ganta Vijay

机构信息

Vascular Biology Center, Department of Medicine, Augusta University, Augusta, GA, 30912, USA.

Medical College of Georgia, Augusta University, Augusta, GA, 30912, USA.

出版信息

Commun Med (Lond). 2024 Jan 5;4(1):3. doi: 10.1038/s43856-023-00431-5.

Abstract

BACKGROUND

VEGFa increases the expression of the microRNA-17-92 cluster, promoting developmental, retinal, and tumor angiogenesis. We have previously shown that VEGFb, an alternatively spliced anti-angiogenic VEGF-A isoform, inhibits the VEGFR-STAT3 pathway in ischemic endothelial cells (ECs) to decrease their angiogenic capacity. In ischemic macrophages (Møs), VEGFb inhibits VEGFR1 to induce S100A8/A9 expression, which drives M1-like polarization. Our current study aims to determine whether VEGFb inhibition promotes perfusion recovery by regulating the microRNA(miR)-17-92 cluster in preclinical PAD.

METHODS

Femoral artery ligation and resection was used as a preclinical PAD model. Hypoxia serum starvation (HSS) was used as an in vitro PAD model. VEGFb was inhibited/neutralized by an isoform-specific VEGFb antibody.

RESULTS

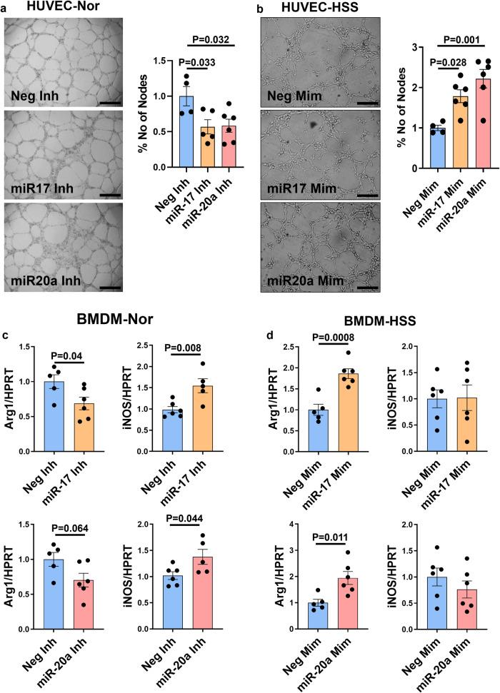
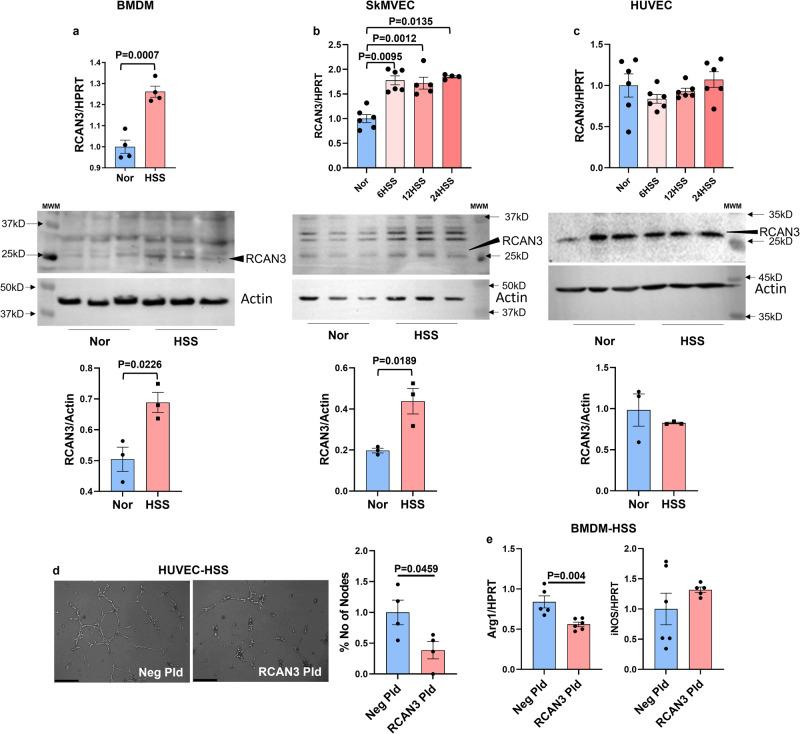
Here, we show that VEGFb-inhibition induces the expression of miR-17-20a (within miR-17-92 (miR-17-18a-19a-19b-20a-92) cluster) in HSS-ECs and HSS-Møs vs. respective normal and/or isotype-matched IgG controls to enhance perfusion recovery. Consistent with the bioinformatics analysis that revealed RCAN3 as a common target of miR-17 and miR-20a, Argonaute-2 pull-down assays showed decreased miR-17-20a expression and higher RCAN3 expression in the RNA-induced silencing complex of HSS-ECs and HSS-Møs vs. respective controls. Inhibiting miR-17-20a induced RCAN3 levels to decrease ischemic angiogenesis and promoted M1-like polarization to impair perfusion recovery. Finally, using STAT3 inhibitors, S100A8/A9 silencers, and VEGFR1-deficient ECs and Møs, we show that VEGFb-inhibition activates the miR-17-20a-RCAN3 pathway independent of VEGFR1-STAT3 or VEGFR1-S100A8/A9 in ischemic-ECs and ischemic-Møs respectively.

CONCLUSIONS

Our data revealed a hereunto unrecognized therapeutic 'miR-17-20a-RCAN3' pathway in the ischemic vasculature that is VEGFR1-STAT3/S100A8/A9 independent and is activated only upon VEGFb-inhibition in PAD.

摘要

背景

血管内皮生长因子A(VEGFa)可增加微小RNA-17-92簇的表达,促进发育、视网膜及肿瘤血管生成。我们之前已经表明,血管内皮生长因子B(VEGFb)是一种选择性剪接的抗血管生成VEGF-A异构体,可抑制缺血内皮细胞(ECs)中的VEGFR-STAT3信号通路,从而降低其血管生成能力。在缺血巨噬细胞(Møs)中,VEGFb抑制VEGFR1以诱导S100A8/A9表达,从而驱动M1样极化。我们当前的研究旨在确定在临床前外周动脉疾病(PAD)中,VEGFb抑制是否通过调节微小RNA(miR)-17-92簇促进灌注恢复。

方法

股动脉结扎和切除用作临床前PAD模型。缺氧血清饥饿(HSS)用作体外PAD模型。VEGFb通过异构体特异性VEGFb抗体进行抑制/中和。

结果

在此,我们表明,与各自的正常和/或同型匹配IgG对照相比,VEGFb抑制可诱导HSS-ECs和HSS-Møs中miR-17-20a(在miR-17-92(miR-17-18a-19a-19b-20a-92)簇内)的表达,以增强灌注恢复。与生物信息学分析结果一致,该分析显示RCAN3是miR-17和miR-20a的共同靶点,AGO2下拉试验显示,与各自的对照相比,HSS-ECs和HSS-Møs的RNA诱导沉默复合物中miR-17-20a表达降低,RCAN3表达升高。抑制miR-17-20a可诱导RCAN3水平降低,减少缺血性血管生成,并促进M1样极化,从而损害灌注恢复。最后,使用STAT3抑制剂、S100A8/A9沉默剂以及VEGFR1缺陷的ECs和Møs,我们表明,VEGFb抑制分别在缺血ECs和缺血Møs中激活miR-17-20a-RCAN3信号通路,且不依赖于VEGFR1-STAT3或VEGFR1-S100A8/A9。

结论

我们的数据揭示了缺血血管系统中一条此前未被认识的治疗性“miR-17-20a-RCAN3”信号通路,该通路独立于VEGFR1-STAT3/S100A8/A9,且仅在PAD中VEGFb抑制时被激活。

https://cdn.ncbi.nlm.nih.gov/pmc/blobs/47a9/10770062/16d892933c6a/43856_2023_431_Fig1_HTML.jpg

文献AI研究员

20分钟写一篇综述,助力文献阅读效率提升50倍。

立即体验

用中文搜PubMed

大模型驱动的PubMed中文搜索引擎

马上搜索

文档翻译

学术文献翻译模型,支持多种主流文档格式。

立即体验