Suppr超能文献

苦参碱通过 SIRT3/OPA1 通路抑制线粒体功能障碍和炎症缓解顺铂诱导的急性肾损伤。

Matrine alleviates cisplatin-induced acute kidney injury by inhibiting mitochondrial dysfunction and inflammation via SIRT3/OPA1 pathway.

机构信息

The First People's Hospital of Shuangliu District, Airport Hospital of West China Hospital, West China Hospital, Sichuan University, Chengdu, China.

Key Laboratory of Transplant Engineering and Immunology, NHFPC, West China Hospital, Sichuan University, Chengdu, China.

出版信息

J Cell Mol Med. 2022 Jul;26(13):3702-3715. doi: 10.1111/jcmm.17398. Epub 2022 Jun 1.

Abstract

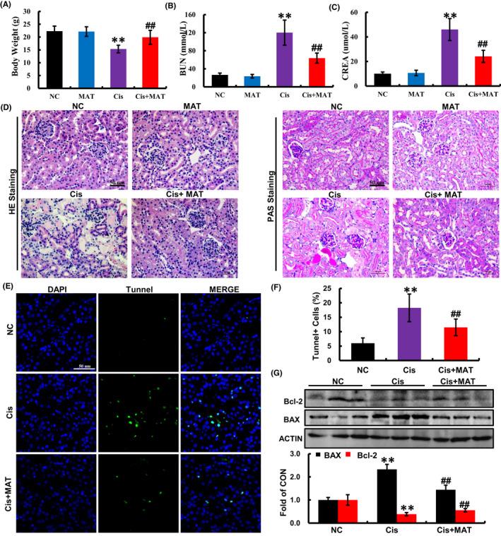
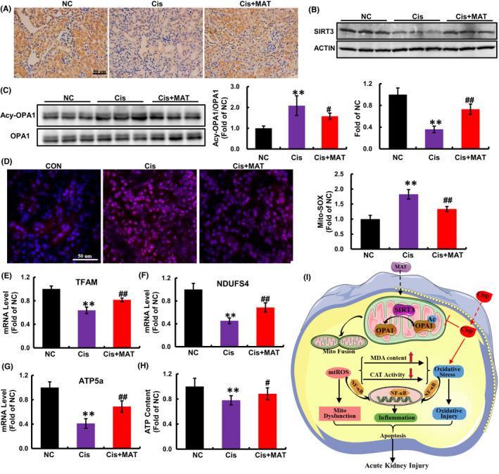
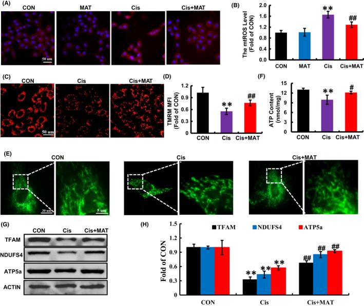
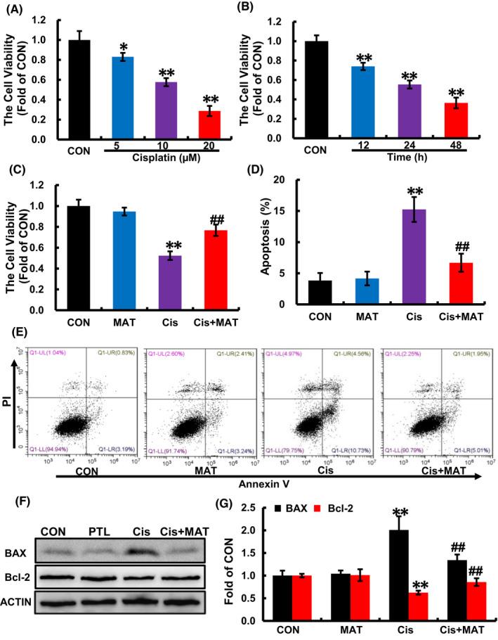
Cisplatin is extensively used to treat malignancies. However, its clinical use is always limited due to the serious side effects, especially the nephrotoxicity. Matrine (MAT), a tetracyclic quinolizine alkaloid found in sophora genus, exerts multiple pharmacological roles, including anti-oxidative stress, anti-inflammation and anti-apoptosis, but the role of MAT on acute kidney injury (AKI) has not been evaluated. Here, we found that MAT potently inhibited cell injury induced by cisplatin in HK2 cells in vitro, which was associated with the inhibition of oxidative injury and NF-κB-mediated inflammation. Moreover, MAT treatment could activate the SIRT3/OPA1 axis and subsequently suppress the mitochondrial fragmentation and improve mitochondrial function. More importantly, SIRT3 knockdown suppressed the deacetylation of OPA1, which blocked the protective role of MAT on cisplatin-induced cell injury. In vivo, MAT treatment alleviated renal dysfunction, histological damage and inflammation induced by cisplatin in mice. Furthermore, consistent with the founding in vitro, MAT also activated SIRT3-mediated deacetylation of OPA1 and alleviated mitochondrial dysfunction in AKI mice. Our study proved that MAT protected against cisplatin-induced AKI by synergic anti-oxidative stress and anti-inflammation actions via SIRT3/OPA1-mediated improvement of mitochondrial function, suggesting that MAT may be a novel and effective strategy for AKI.

摘要

顺铂被广泛用于治疗恶性肿瘤。然而,由于其严重的副作用,特别是肾毒性,其临床应用始终受到限制。苦参碱(MAT)是槐属植物中发现的四环喹诺利嗪生物碱,具有多种药理作用,包括抗氧化应激、抗炎和抗细胞凋亡,但 MAT 对急性肾损伤(AKI)的作用尚未得到评估。在这里,我们发现 MAT 可有效抑制顺铂在体外 HK2 细胞中引起的细胞损伤,这与抑制氧化损伤和 NF-κB 介导的炎症有关。此外,MAT 处理可激活 SIRT3/OPA1 轴,随后抑制线粒体片段化并改善线粒体功能。更重要的是,SIRT3 敲低抑制了 OPA1 的去乙酰化,从而阻断了 MAT 对顺铂诱导的细胞损伤的保护作用。在体内,MAT 处理可减轻顺铂诱导的小鼠肾功能障碍、组织损伤和炎症。此外,与体外研究结果一致,MAT 还通过 SIRT3 介导的 OPA1 去乙酰化和改善 AKI 小鼠的线粒体功能来缓解线粒体功能障碍。我们的研究证明,MAT 通过 SIRT3/OPA1 介导的改善线粒体功能的协同抗氧化应激和抗炎作用,对顺铂诱导的 AKI 具有保护作用,提示 MAT 可能是 AKI 的一种新的有效治疗策略。

https://cdn.ncbi.nlm.nih.gov/pmc/blobs/ba9f/9258713/a86ff6184ff5/JCMM-26-3702-g001.jpg

文献AI研究员

20分钟写一篇综述,助力文献阅读效率提升50倍。

立即体验

用中文搜PubMed

大模型驱动的PubMed中文搜索引擎

马上搜索

文档翻译

学术文献翻译模型,支持多种主流文档格式。

立即体验