Suppr超能文献

基质整合应激反应激活血管周癌相关成纤维细胞,促进血管生成和肿瘤进展。

A stromal Integrated Stress Response activates perivascular cancer-associated fibroblasts to drive angiogenesis and tumour progression.

机构信息

Department of Radiation Oncology, Perelman School of Medicine, University of Pennsylvania, Philadelphia, PA, USA.

Department of Biomedical Sciences, School of Veterinary Medicine, University of Pennsylvania, Philadelphia, PA, USA.

出版信息

Nat Cell Biol. 2022 Jun;24(6):940-953. doi: 10.1038/s41556-022-00918-8. Epub 2022 Jun 2.

Abstract

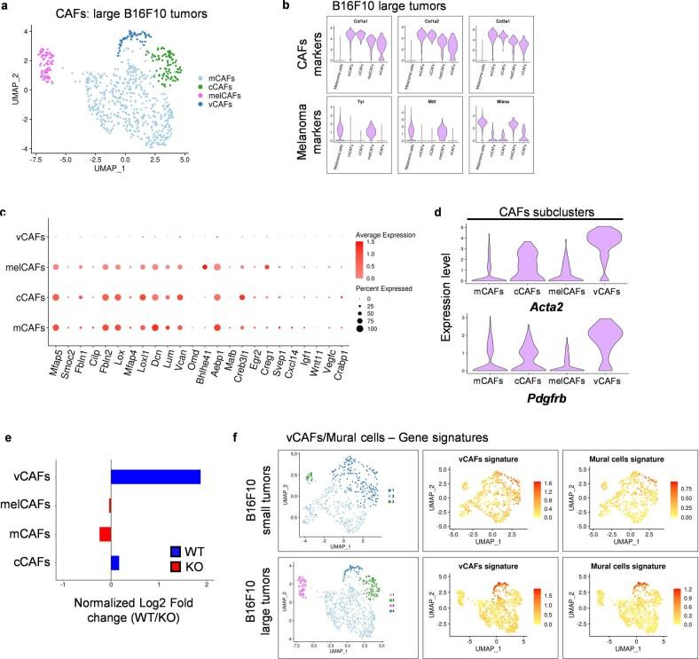
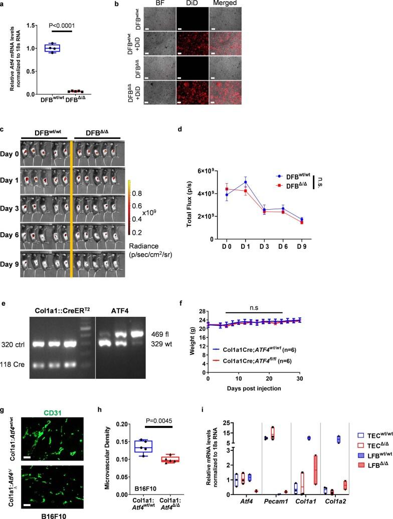
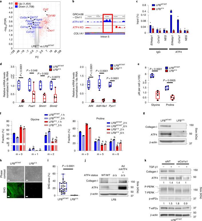
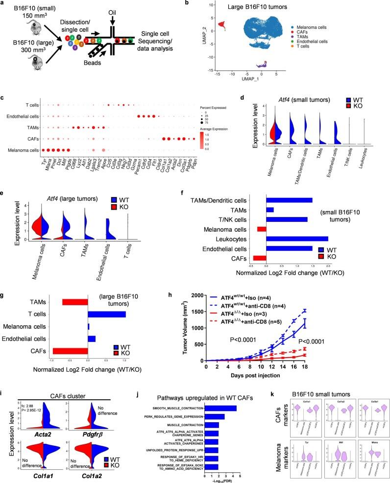
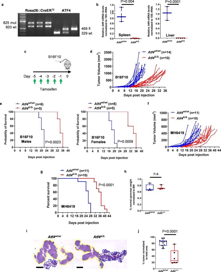
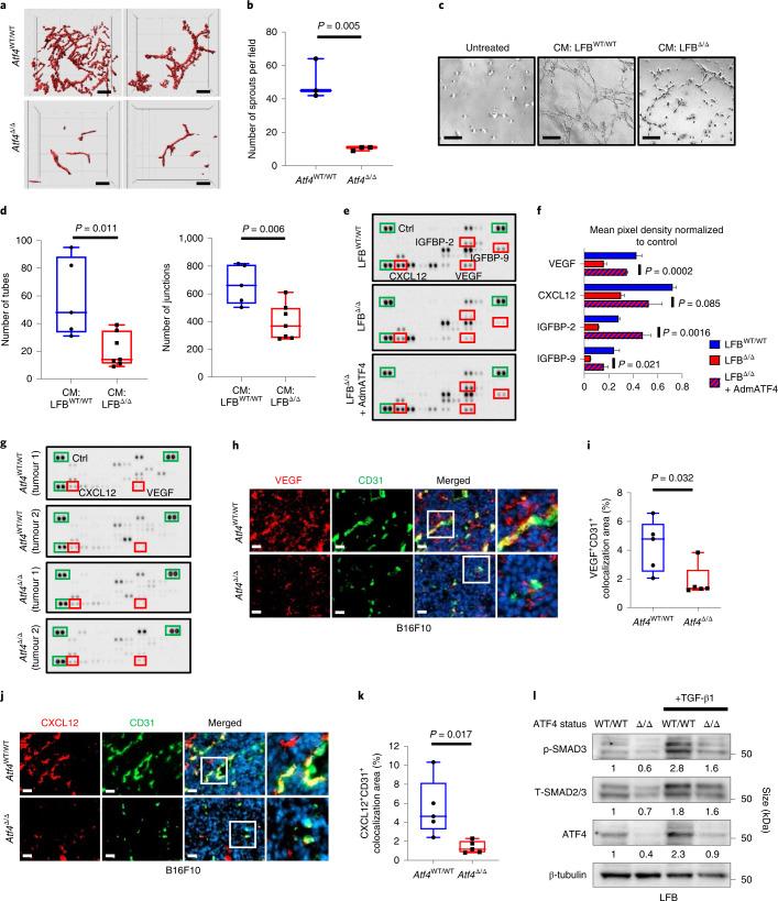
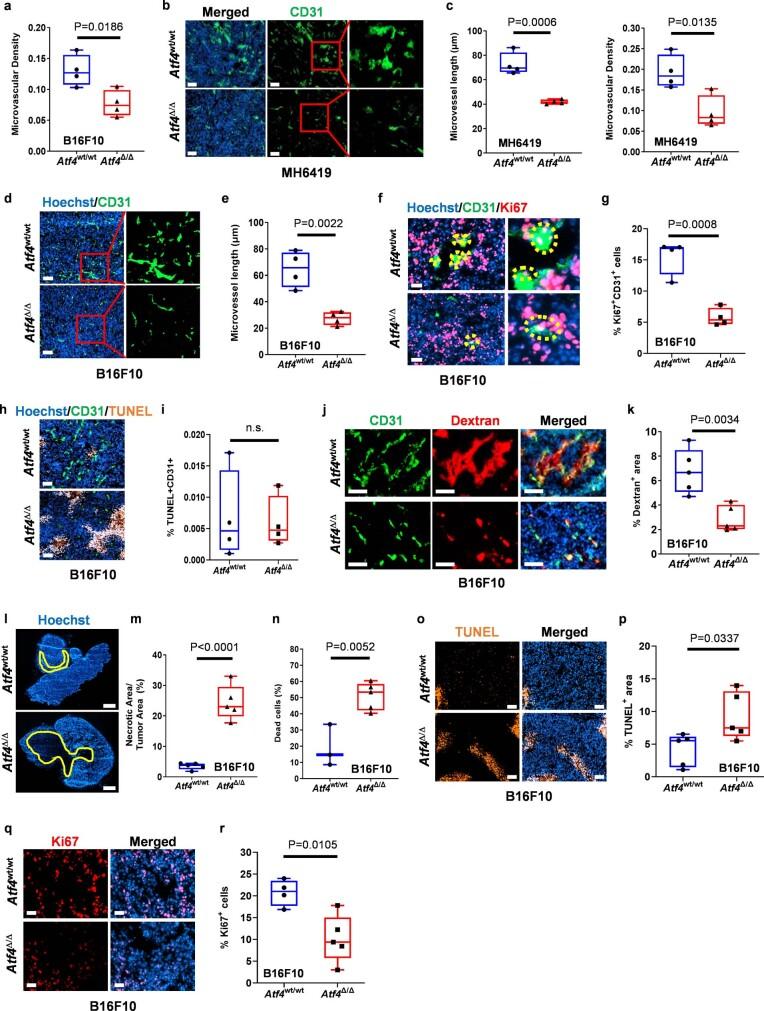
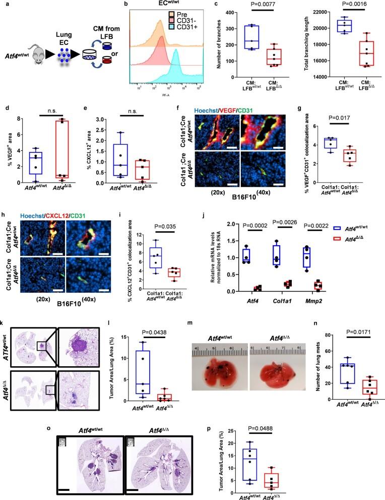
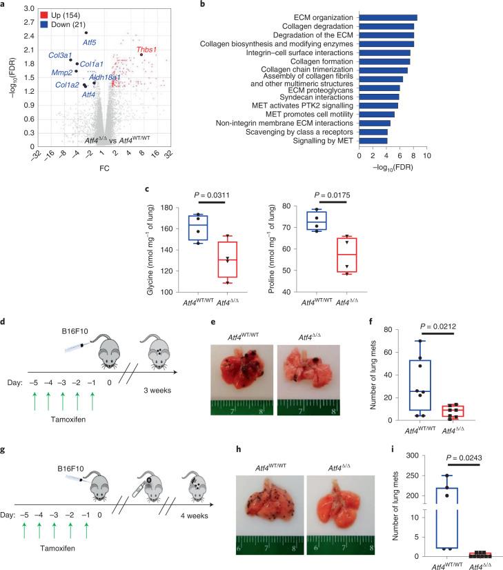
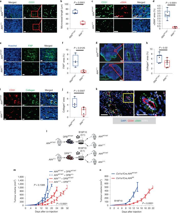
Bidirectional signalling between the tumour and stroma shapes tumour aggressiveness and metastasis. ATF4 is a major effector of the Integrated Stress Response, a homeostatic mechanism that couples cell growth and survival to bioenergetic demands. Using conditional knockout ATF4 mice, we show that global, or fibroblast-specific loss of host ATF4, results in deficient vascularization and a pronounced growth delay of syngeneic melanoma and pancreatic tumours. Single-cell transcriptomics of tumours grown in Atf4 mice uncovered a reduction in activation markers in perivascular cancer-associated fibroblasts (CAFs). Atf4 fibroblasts displayed significant defects in collagen biosynthesis and deposition and a reduced ability to support angiogenesis. Mechanistically, ATF4 regulates the expression of the Col1a1 gene and levels of glycine and proline, the major amino acids of collagen. Analyses of human melanoma and pancreatic tumours revealed a strong correlation between ATF4 and collagen levels. Our findings establish stromal ATF4 as a key driver of CAF functionality, malignant progression and metastasis.

摘要

肿瘤与基质之间的双向信号传递塑造了肿瘤的侵袭性和转移能力。ATF4 是整合应激反应的主要效应因子,该反应是一种将细胞生长和存活与能量需求相偶联的内稳态机制。通过条件性敲除 ATF4 小鼠,我们发现宿主 ATF4 的全局缺失或成纤维细胞特异性缺失会导致同源性黑色素瘤和胰腺肿瘤的血管生成不足和明显生长延迟。在 Atf4 小鼠中生长的肿瘤的单细胞转录组学揭示了周细胞癌相关成纤维细胞(CAFs)中激活标志物减少。Atf4 成纤维细胞在胶原生物合成和沉积方面存在明显缺陷,并且支持血管生成的能力降低。从机制上讲,ATF4 调节 Col1a1 基因的表达以及甘氨酸和脯氨酸的水平,这是胶原的主要氨基酸。对人类黑色素瘤和胰腺肿瘤的分析表明,ATF4 与胶原水平之间存在很强的相关性。我们的研究结果确立了基质 ATF4 是 CAF 功能、恶性进展和转移的关键驱动因素。

https://cdn.ncbi.nlm.nih.gov/pmc/blobs/c7dc/9203279/8a904ae2b369/41556_2022_918_Fig1_HTML.jpg

文献AI研究员

20分钟写一篇综述,助力文献阅读效率提升50倍。

立即体验

用中文搜PubMed

大模型驱动的PubMed中文搜索引擎

马上搜索

文档翻译

学术文献翻译模型,支持多种主流文档格式。

立即体验