Suppr超能文献

锥体神经元中的 P2X2 受体对于调节对慢性应激的易感性至关重要。

P2X2 receptors in pyramidal neurons are critical for regulating vulnerability to chronic stress.

机构信息

Key Laboratory of Mental Health of the Ministry of Education, Guangdong-Hong Kong-Macao Greater Bay Area Center for Brain Science and Brain-Inspired Intelligence, Guangdong Province Key Laboratory of Psychiatric Disorders, Department of Neurobiology, School of Basic Medical Sciences, Southern Medical University, Guangzhou 510515, P. R. China.

Microbiome Medicine Center, Department of Laboratory Medicine, Zhujiang Hospital, Southern Medical University, Guangzhou, Guangdong 510515, P. R. China.

出版信息

Theranostics. 2022 May 1;12(8):3703-3718. doi: 10.7150/thno.72144. eCollection 2022.

Abstract

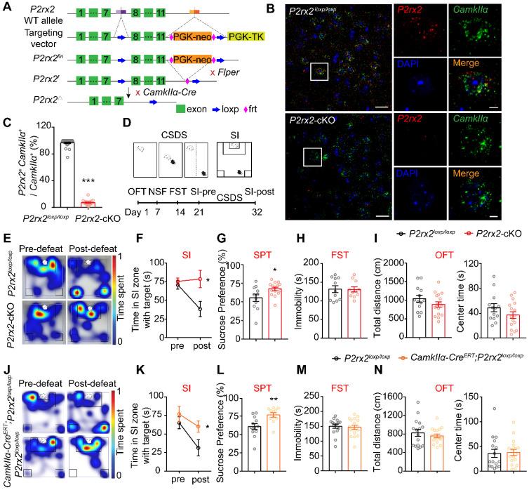
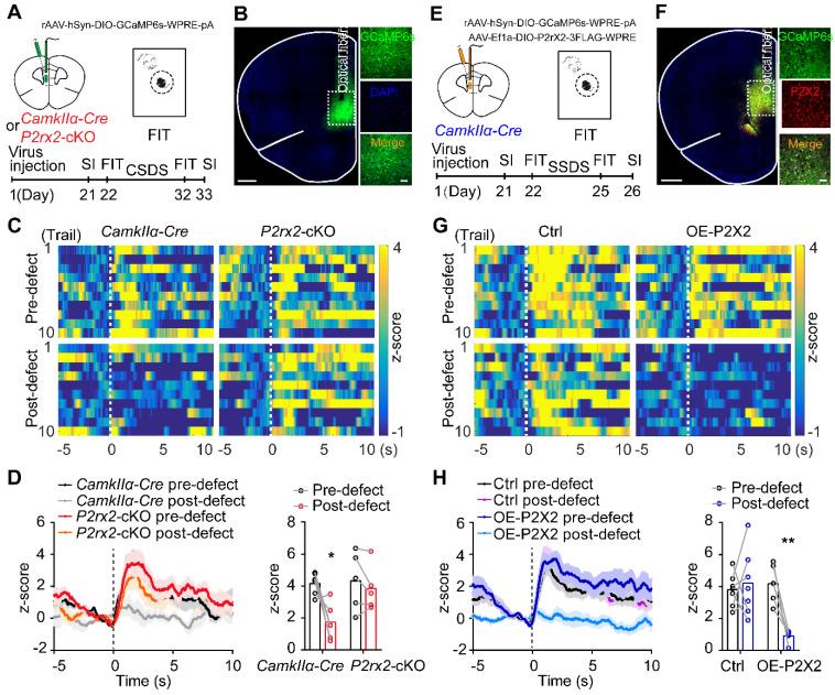
Stress is a major risk factor for the development of depression. However, the underlying molecular mechanisms of stress vulnerability in depression are largely uncharacterized. P2X2 receptors (a major receptor for gliotransmitter-ATP) in the medial prefrontal cortex (mPFC) were identified by real-time qPCR, western blots and RNAscope hybridization in chronic social defeat stress model (CSDS). We generated P2X2 conditional knockout mice and overexpressed AAV-P2X2 in mice. The depression-like behaviors were assessed via CSDS, subthreshold social defeat stress (SSDS), social interaction test (SI), forced interaction test (FIT), forced swimming test (FST), sucrose preference test (SPT), novel stressed feeding (NSF) and open field test (OFT). The neuronal activity and synapse function of P2X2 receptors in the mPFC were detected by fiber-photometry, patch-clamp techniques and neuronal morphometric analysis. We identified that P2X2 receptors were increased in the mPFC of susceptible mice in CSDS. Conditional knockout of P2X2 receptors in pyramidal neurons promoted resilience of chronic stress-induced depressive-like behaviors, whereas pyramidal neurons - specific gain of P2X2 in the mPFC increased vulnerability to depressive-like behaviors. fiber-photometry, electrophysiology and neuronal morphometric analysis showed P2X2 receptors regulated neuronal activity and synapse function in the mPFC. Overall, our studies reveal a critical role of P2X2 in mediating vulnerability to chronic stress and identify P2X2 as a potential therapeutic target for treatment of stress-related mood disorders.

摘要

压力是抑郁发生的一个主要风险因素。然而,压力易感性导致抑郁的潜在分子机制在很大程度上仍未被阐明。在慢性社会挫败应激模型(CSDS)中,通过实时 qPCR、western blot 和 RNAscope 杂交,我们鉴定了中前额皮质(mPFC)中的 P2X2 受体(神经递质-ATP 的主要受体)。我们生成了 P2X2 条件性敲除小鼠,并在 小鼠中过表达 AAV-P2X2。通过 CSDS、亚阈社交挫败应激(SSDS)、社交互动测试(SI)、强迫互动测试(FIT)、强迫游泳测试(FST)、蔗糖偏好测试(SPT)、新应激喂养(NSF)和旷场测试(OFT)评估抑郁样行为。通过光纤光度测定法、膜片钳技术和神经元形态计量分析检测 mPFC 中 P2X2 受体的神经元活性和突触功能。我们发现,CSDS 中易感小鼠的 mPFC 中 P2X2 受体增加。条件性敲除 P2X2 受体在锥体神经元中促进了慢性应激诱导的抑郁样行为的恢复力,而 mPFC 中锥体神经元特异性 P2X2 的获得增加了对抑郁样行为的易感性。光纤光度测定法、电生理学和神经元形态计量分析表明,P2X2 受体调节 mPFC 中的神经元活动和突触功能。总体而言,我们的研究揭示了 P2X2 在介导慢性应激易感性中的关键作用,并确定 P2X2 是治疗应激相关情绪障碍的潜在治疗靶点。

https://cdn.ncbi.nlm.nih.gov/pmc/blobs/e628/9131261/5ea6032c9bb1/thnov12p3703g001.jpg

文献AI研究员

20分钟写一篇综述,助力文献阅读效率提升50倍。

立即体验

用中文搜PubMed

大模型驱动的PubMed中文搜索引擎

马上搜索

文档翻译

学术文献翻译模型,支持多种主流文档格式。

立即体验