Suppr超能文献

IFN-τ 通过靶向 PTEN 调节 miR-26a 激活 PI3K/AKT 信号通路减轻 bEECs 的炎症损伤。

IFN-τ mediated miR-26a targeting PTEN to activate PI3K/AKT signalling to alleviate the inflammatory damage of bEECs.

机构信息

College of Animal Science and Technology, Tarim University, Alar, Xinjiang, 843300, People's Republic of China.

Engineering Laboratory of Tarim Animal Diseases Diagnosis and Control, Xinjiang Production & Construction Corps, Tarim University, Alar, Xinjiang, 843300, People's Republic of China.

出版信息

Sci Rep. 2022 Jun 7;12(1):9410. doi: 10.1038/s41598-022-12681-9.

Abstract

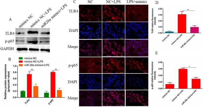
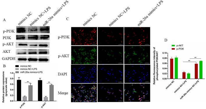
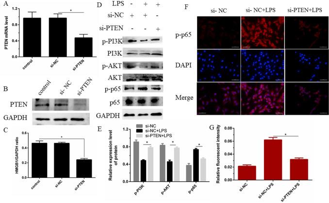
Endometritis is the failure of embryo implantation and an important cause of infertility in dairy cows. IFN-τ is a type I interferon unique to ruminants. In regulating the process of inflammatory response, IFN-τ can be expressed through MicroRNAs (miRNAs) to regulate the process of inflammation. However, IFN-τ regulates lipopolysaccharide (LPS)-induced inflammatory injury of bEECs through the highly conserved miR-26a in mammals, and the mechanism remains unclear. Bovine endometrial epithelial cells (bEECs)were isolated and cultured to establish an inflammatory injury model. RT-qPCR and ELISA were used to detect the secretion of inflammatory factors. Dual-luciferase assays and target gene silencing assays determine the regulatory role of miRNAs. The target protein was detected by immunofluorescence and western blotting. This study showed that the expression of miR-26a was significantly down-regulated in mouse endometrium inflammatory injury tissue and LPS stimulated bEECs; and IFN-τ reversed the expression of miR-26a. The study also showed that the overexpression of miR-26a significantly inhibited the secretion of pro-inflammatory cytokines IL-1β, IL-6 and TNF-α. In addition, studies have shown that miR-26a inhibits its translation by targeting PTEN 3'-UTR, which in turn activates the Phosphatidylinositide 3-kinases/protein kinase B (PI3K/AKT) pathway, so that nuclear factor kappa-B (NF-κB) signaling is inhibited. In summary, the results of this study further confirm that IFN-τ as an anti-inflammatory agent can up-regulate the expression of miR-26a and target the PTEN gene to inhibit the inflammatory damage of bEECs.

摘要

子宫内膜炎是胚胎着床失败和奶牛不孕的重要原因。IFN-τ 是反刍动物特有的 I 型干扰素。在调节炎症反应过程中,IFN-τ 可以通过 MicroRNAs(miRNAs)表达,从而调节炎症过程。然而,IFN-τ 通过哺乳动物中高度保守的 miR-26a 调节 LPS 诱导的 bEECs 炎症损伤,其机制尚不清楚。本研究分离培养牛子宫内膜上皮细胞(bEECs),建立炎症损伤模型。采用 RT-qPCR 和 ELISA 检测炎症因子的分泌。双荧光素酶报告基因和靶基因沉默实验确定 miRNA 的调控作用。免疫荧光和 Western blot 检测靶蛋白。结果表明,miR-26a 在小鼠子宫内膜炎症损伤组织和 LPS 刺激的 bEECs 中表达明显下调;IFN-τ 逆转了 miR-26a 的表达。研究还表明,miR-26a 的过表达显著抑制促炎细胞因子 IL-1β、IL-6 和 TNF-α 的分泌。此外,研究表明 miR-26a 通过靶向 PTEN 3'-UTR 抑制其翻译,从而激活磷脂酰肌醇 3-激酶/蛋白激酶 B(PI3K/AKT)途径,抑制核因子 kappa-B(NF-κB)信号。综上所述,本研究结果进一步证实,IFN-τ 作为一种抗炎剂,可上调 miR-26a 的表达,并靶向 PTEN 基因抑制 bEECs 的炎症损伤。

https://cdn.ncbi.nlm.nih.gov/pmc/blobs/776c/9174273/a2723cb40936/41598_2022_12681_Fig1_HTML.jpg

文献AI研究员

20分钟写一篇综述,助力文献阅读效率提升50倍。

立即体验

用中文搜PubMed

大模型驱动的PubMed中文搜索引擎

马上搜索

文档翻译

学术文献翻译模型,支持多种主流文档格式。

立即体验